brunch

2024 1월 회고 - 목적과 방향성의 필요

by 점점



회고하고 나아가기, 기록 다시 시작

24년, 신년 계획을 세운 지 벌써 한 달이 흘렀다. 원래 목표는 2주 스프린트 단위로 회고를 기록하는 것이었지만 계속 밀리면서 1월 회고로 작성하게 되었다. 한 달간 루틴 진행 과정을 돌아보고 어떤 방식으로 시간을 투자했는지, 그 과정에서 무엇을 얻었고 더 나은 방식으로 개선할 수 있는 부분이 있는지 회고해보려고 한다.


1. 1월 경험 요약
1-1. 전체 루틴 진행 현황
1-2. 감정 기록
1-3. 목표형 프로젝트 상태
2. 각 루틴별 회고
3. 1월 전체 회고 및 개선점 (4L)
4. 빠르게 시도해 볼 것들




1월 요약


전체 루틴 진행 현황

꾸준히 한 것들도 있고, 드물게 한 것들도 있고, 아예 시작조차 하지 못한 것들도 있다. 너무 계획만 철저히 세우기보다는 일단 빠르게 시작하고 진행하면서 수정하기로 했기 때문에 문제가 있을 것 같긴 했다. 실제로 진행해 보니 뭔가 하긴 했지만, 불분명한 학습 계획으로 딱히 도움이 되지 않았거나 투자할 시간이 부족해서 계속 뒷전으로 밀린 루틴들도 있었다. 그래도 습관 만들기에 도전하고 시간 낭비를 줄여가고 있다는 것 자체로도 만족하는 한 달이었다.

전체 진행 표



루틴 기록 방식

루틴은 주기에 따라서 꾸준히 진행해야 하므로 각 루틴별로 진행 요일은 등록해 두었다. 전날 밤이나 당일 아침에 해당 요일을 필터하고 진행할 루틴을 복제해서 기록하고 있다. 매일 루틴별로 페이지가 생성되면 원하는 대로 필터를 변경해서 특정 조건이나 기간에 따라 모아볼 수 있다. (노션 최고!)

루틴 기록 방식 with 노션




감정 기록

아침 일기와 저녁 일기 작성과 함께 감정 상태도 체크하고 있다. 결국 평안한 마음으로 잘 살고자 하는 일이기 때문에 현재 감정 상태가 어떤지 기록 해두면 문제 파악에 도움이 될 것 같았다. 나중에 과거를 돌아볼 때 이날은 왜 기분이 급격하게 나빠졌고, 또 좋아졌는지 확인하는 것도 현재의 감정을 컨트롤하는 데 도움이 되는 것 같다. -5에서 5점으로 구성을 해두었고 붉은색은 우울하거나 많이 무기력해질 때 선택하기로 했다.



기분 컬럼만 캡처해서 90도로 뒤집어서 1월의 감정 체크해 보았다.

1월 감정 상태

까먹고 표시를 못한 날도 있지만 기록된 감정을 보면 전반적으로 시간을 생산적으로 보내기 위해 노력했기 때문에 긍정적인 편이다. 0 아래로 떨어진 부분은 없다. 아마 놀고먹기만 했던 12월에 기분 체크를 했다면 한심한 내 모습에 붉은 영역이 많았을 것 같다.


전체적으로 기분은 괜찮았지만 다소 차이가 있었던 부분은 1월 21일부터 월말까지였다. 무기력한 상태는 아니었지만, 다른 날에 비해서 다운되기는 했다. 21일에는 엄마가 갑자기 아파서 입원하고 수술을 하는 일이 있었다. 엄마가 걱정돼서 해야 할 일에 집중을 못했다. 내가 딱히 할 수 있는 게 없다는 것을 알고 있음에도 계속 잡생각이 들었다. 걱정만 한다고 달라지는 것은 없으니 지금 내가 할 수 일에 집중하자는 다짐 사이에서 조금 오락가락하고 쳐졌던 것 같다. 그래도 아무것도 안 하면 남는 것은 없기 때문에 의사와 간호사를 믿고 루틴은 꾸역꾸역 진행했다. 엄마도 수술을 잘하고 퇴원도 하셨다.


사실 이때는 기분을 어떻게 기록해야 할지 난감했다. 엄마가 많이 걱정은 됐지만 우울하다거나 무기력한 것은 아니었다. 일단 감정 기록은 내 삶에 대한 의지를 기준으로 체크해두기로 했다.




목표형 프로젝트

- 5년, 10년 인생 계획
- 부동산 관련 도서 6권 (24년 이내)
- 성장/습관 서비스 기획 (24년 상반기)
- 전자책 판매
- 에세이/개인도서 제작
- 디자인 시스템 강의 제작
- 자동차 구입
- 파이프라인 월수입 N원
- 자가 구매 (5년 이내)

목표형 프로젝트는 시작도 못했다. 명확한 달성 기간을 설정해 두지 못했고, 루틴을 하는 데 급급해서 제대로 진행하지 못했다. 우선순위를 체크한 후에 보류할 것은 보류하고 중요하게 생각하는 것들은 해야 할 일을 잘게 쪼개서 시작할 수 있도록 해야겠다.






루틴 개별 회고



아침 감사 일기 / 저녁 회고

목표 주기 : 매일

결과 : 31일 중 31일 완료 (100%)

소요 시간 : 5분~15분

만족도 : ★★★★

예전에는 <타이탄의 도구들>에 나오는 감사 일기로 작성했는데, 이번에는 ChatGpt를 활용해서 만든 기준으로 작성하고 있다. 보다 질문이 다양해지고 세분화되어서 다양한 방식으로 생각을 끌어내는 기회가 되어 좋았던 것 같다.


타이탄의 도구들 감사일기 (과거)

<아침>
1. 내가 감사하게 여기는 것들 3가지
2. 오늘을 기분 좋게 만드는 것 3가지
3. 오늘의 다짐 3가지

<저녁>
1. 오늘 있었던 굉장한 일 3가지
2. 오늘을 어떻게 더 좋은 날로 만들었나? 3가지


ChatGpt (현재)

<아침>
1. 오늘을 특별하게 만들 계획이 있나요?
1-1. 오늘을 더 의미 있게 만들기 위해 특별한 계획이나 목표가 있나요?
1-2. 하루를 시작하기 전에 달성하고자 하는 것을 명확하게 계획했나요?

2. 오늘의 기분과 에너지 수준을 어떻게 느끼나요?
2-1. 아침에 자신의 감정과 체력을 평가해보세요.
2-2. 이러한 기분과 에너지를 고려하여 하루를 어떻게 시작할 것인가요?

3. 오늘의 목표와 우선 순위는 무엇인가요?
3-1. 오늘 달성하고자 하는 목표와 할 일 목록을 작성하세요.
3-2. 중요한 것과 긴급한 것을 구분하고 우선 순위를 정해보세요.

4. 오늘의 동기부여와 긍정적인 마음가짐은 무엇인가요?
4-1. 오늘을 긍정적으로 시작하기 위한 자극과 동기부여 요소가 무엇인가요?
4-2. 긍정적인 마음가짐을 유지하려면 어떤 생각이나 실천을 할 것인가요?

5. 오늘을 향한 감사와 감정적 목표는 무엇인가요?
5-1. 오늘 감사하고 싶은 것들을 나열하세요.
5-2. 오늘의 감정적인 목표나 의도를 고려해보세요.


<저녁>
1. 오늘의 성취와 목표 달성
1-1. 오늘 달성한 목표와 성취는 무엇인가요? 어떻게 느끼시나요?
1-2. 달성하지 못한 목표가 있나요? 그 이유와 어떻게 개선할 수 있을까요?

2. 오늘의 감정과 감정 관리
2-1. 오늘 동안 느낀 감정들을 나열해보세요. 가장 강하게 느낀 감정은 무엇이었나요?
2-2. 그 감정을 어떻게 다뤘나요? 향후에 어떻게 더 건강하게 감정을 관리할 수 있을까요?

3. 오늘의 교훈과 성장
3-1. 오늘 도전했던 경험 중에서 어떤 교훈을 얻었나요?
3-2. 이러한 교훈이 내일의 행동이나 생각에 어떻게 도움이 될까요?

4. 오늘의 감사와 긍정적 경험
4-1. 오늘에 감사한 순간이나 사람은 무엇이었나요? 그 감사를 어떻게 표현하고 싶으신가요?
4-2. 오늘의 긍정적 경험 중에서 가장 기억에 남는 순간을 상세히 기록해보세요.

5. 오늘의 목표와 계획 평가
5-1. 오늘의 목표와 계획을 얼마나 달성하셨나요?
5-2. 내일의 목표를 세울 때, 오늘의 경험을 어떻게 활용할 수 있을까요?



GOOD

하루를 조금이나마 보람차게 시작할 수 있다.

작년에는 단순히 감사할 것 3가지처럼 포괄적인 질문에 대해서 떠오르는 생각을 마구잡이로 적었다면, 이번에는 GPT의 도움을 받아서 더 자세한 경험과 생각을 끌어 낼 수 있는 질문으로 변경했다. 물론 깊게 파고들면 비슷하게 감사할 것을 찾는 질문일 수 있지만 더 다각도로 생각해 보게 한다는 측면에서 좋다고 생각한다.

저녁 일기에서 너무 감사할 것만 적어 보는 것 같아서 살짝 아쉬움이 있었다. 부정적 경험과 실패에서도 충분히 배울 점은 있다고 생각하기 때문에 감사 일기에서 회고로 포인트를 바꿔보았다. 감사하는 것에만 익숙해지면 현실 안주를 할 우려가 있기 때문에 적절히 채찍질도 할 필요가 있는 것 같다.

질문에 대한 답변 위주인 아침 일기와 저녁 회고 외에도 하루에 있었던 일을 종종 사진도 추가하면서 간단하게 기록하고 있다. 이렇게 마구잡이로 적어본 것들을 갤러리로 모아보니 어떤 일이 있었는지 파악하기에 용이했다. 스프린트 회고를 진행할 때 큰 도움이 됐다. 당장 어제 아침에 먹은 것이 뭔지 생각하면 기억이 안 나는 것이 사람의 머리이기 때문에 앞으로도 일상 기록을 잘해두면 좋을 것 같았다.

BAD

아무래도 루틴 위주로 하루를 보내고 있기 때문에 아침 목표 설정과 저녁 회고가 너무 틀에 박혀있는 것 같은 느낌이 든다. GPT에게 질문 수준을 높여서 더 괜찮은 질문을 추려보거나 주기적으로 질문을 바꿔보면 좋을 것 같다.

하나하나 클릭해서 상세 내용을 읽어봐야 그날의 사건과 감정을 파악할 수 있어서 다소 번거롭다. 한 줄로 간단하게 주요 사건이나 감정을 파악할 수 있도록 정리를 해두면 더 보기 좋을 것 같다.

TO DO

계속 진행.

그날의 기분 및 경험 한 줄로 요약해서 기록.





운동

목표 주기 : 매일

결과 : 31일 중 31일 완료 (100%)

소요 시간 : 20분~40분

만족도 : ★★★★

유튜브에서 홈트로 유명한 영상을 보고 따라 했다. 주로 빅씨스, 땅끄부부, MIZI 채널 영상으로 진행했다. 초반에는 최상위에 있는 빅씨스님 영상으로 약 일주일간 진행하다가 아랫 뱃살을 빼고 싶어서 땅끄부부님 영상으로 바꾸었다. 평소에 운동을 안 하고 살았더니, 처음 시작한 며칠 간은 영상을 제대로 따라 하지도 못했음에도 근육통이 심하게 와서 정말 저질 체력이라는 것을 깨달았다. 그래도 꾸준히 진행하니 똑같은 영상으로 진행했지만 근육통이 오지는 않아서 조금 육체가 나아진 것 같아서 좋았다.


주로 보고 따라해본 영상들

NO 층간소음 올인원 운동 - 40분 유산소운동 홈트 - 관절에 무리없이 체지방 태우기

아랫뱃살 똥배 폭파 운동

뱃살빼기! 효과보장!! 15MIN STANDING ABS WORKOUT - No Talking , No Equipment

무.조.건! 뱃살 빠지는 운동 베스트5


최근에 김종국 님이 운동하는 영상에서 무릎은 지우개라고 한 말이 인상 깊었다. 지우개는 쓰면 쓸수록 닳기만 하는 것처럼 무릎도 한 번 닳으면 돌이킬 수 없다고 했다. 닳는 것을 늦추기 위해서 근육이라는 보호대를 차는 것이 운동이라고. 그동안 그냥 걸어 다닐 수만 있으면 되지 굳이 운동까지 해야 하냐는 생각을 가지고 살았는데, 무릎이 조금 아프기 시작하니 왜 진작에 운동을 하지 않았을까 후회도 했다. 역시 사람은 위기에 직접 닥쳐보지 않으면 정신을 못 차리는가 싶기도 했다. 그래도 이미 흘러간 시간을 돌이킬 수는 없으니 지금이라도 꾸준히 하기로 했다.


GOOD

하루에 2~30분씩 길게 진행하지는 않았지만 31일 동안 꾸준히 했다는 것 자체로 만족한다. 강도는 앞으로 더 늘려가면 좋을 것 같다.

처음에는 근육통도 오고 영상의 진행 속도도 못 따라가며 쉬면서 했지만 조금씩 따라가고 빨라진 것 같아서 다행이다.

허리를 굽혀서 바닥에 손을 뻗는 자세를 취하면 최대로 굽혀도 30cm 정도가 남을 정도로 '엄청난 뻣뻣'이었는데 요즘은 10cm 정도로 줄었다. '엄청난 뻣뻣'에서 '많이 뻣뻣'으로 나아진 것 같다. 다음에는 '다소 뻣뻣'으로 업그레이드되었으면 좋겠다.

아랫배가 이전보다 조금 들어간 것 같기도 하고(힘줘서 그럴 수도) 허벅지도 조금 단단해진 것 같다.

종종 탕후루를 먹었는데 요새는 죄책감이 들어서 안 먹고 있다. 평소에는 아무 생각 없이 먹었던 음식들인데 이제는 몸에 좋을까 한번 생각하게 된 것 같다.

BAD

운동 생초보라서 자세를 잘못 잡았는지 무릎이 많이 아팠다. 그냥 근육통이겠거니, 시간이 지나면 나을 거라는 생각으로 똑같은 운동을 계속했는데 점점 안 좋아졌다. 계단을 오르내리는데 특히 오른쪽 무릎이 많이 아파서 운동을 잘못하면 오히려 독이 될 것 같다는 생각도 들었다. 이후에는 체중이 아래로 쏠리는 자세는 피하고 있다.

정확하게 자세를 따라 하고 있는지 모르겠다. 나중에 필라테스를 등록해 봐야겠다.

TO DO

운동 꾸준히 지속하기.

필라테스 등록해서 자세 교정 받기.

조금 더 난이도 올려보기.

식단도 공부하기.






독서와 사고

목표 주기 : 매일

결과 : 31일 중 26일 완료 (84%)

소요 시간 : 20분~ 1시간

만족도 : ★★★

<기브 앤 테이크>, <자유로부터의 도피>, <트렌드 코리아 2024>, <기록의 쓸모>, <디자인에 집중하라> 책을 끄적거렸다. 아직 읽지 못한 것들이 많다.


GOOD

작년에 읽고 있었던 <기록의 쓸모>를 모두 읽었다. 버킷리스트 중에 내 책을 만드는 것이 있는데, 꼭 글자가 수두룩한 책을 목표로 하지 않아도 괜찮겠다는 생각이 들었다. 책에 대한 심리적 장벽을 낮추어주어서 좋았다. 내용이 부실하다는 것이 아니다. 핵심만 이야기하는 것이 오히려 똑같은 주장을 살짝 다른 말로 반복하는 것보다 더 영감을 줄 수 있을 것 같기도 했다.

<자유로부터의 도피>는 개인과 사회의 불안과 무기력에 대해서 자세히 알 수 있어서 좋았다. 중세 시대부터 시작하여 사회의 흐름과 개인의 역할 등에 따라 태도가 어떻게 바뀌는지 파악할 수 있었다. 나중에 성장 서비스를 기획할 때 이런 인간 심리를 잘 고려하고 싶다.

집중력이 떨어지는 이유가 거북목이 되어서 그런가 싶어서 독서대를 구입했다. 기분 탓일 수도 있지만 살짝 괜찮아진 것 같기도 하다.

<디자인에 집중하라>는 이미 알고 있는 내용이 많아서인지 문장 이해가 잘 안돼서 그런지 너무 안 읽혔다. 중간 정도 읽다가 시간이 아까운 것 같아서 포기했다. 세상에는 좋은 책들이 많기 때문에 굳이 다 읽으려고 노력하지 않아도 될 것 같다. 지금 도움 되지 않는 책은 빠르게 손절할 수 있도록 판단 능력을 더 기르면 좋을 것 같다.

BAD

독서는 자기 발견 글쓰기와 함께 핵심으로 잡았던 루틴이었지만 중요도에 비해서 진행 상태와 집중력이 아쉬웠다. 너무 이책 저책 옮겨가며 읽다 보니 집중력이 떨어졌다.

내용에 집중하지 못하고 그저 글씨를 읽는 수준에 머물렀던 것 같다. 읽고 나서 무엇이 남았냐고 생각해 보면 바로 떠오르지 않았다. 지식이 늘어난다거나 사고력이 좋아지는 등의 남는 독서를 해야 하는데 그저 독서를 위한 독서를 했던 것 같다.

하루에 독서에 투자하는 시간이 적은 것인지 읽는 속도가 느린 것인지 한 권을 읽는 데 너무 많은 시간이 소요된다. 물론 완독 자체가 중요한 것은 아니고 조금 읽더라도 사고를 확장하고 세상을 바라보는 태도가 성장한다면 좋은 결과라고 할 수 있겠지만, 한 글자씩 천천히 읽었음에도 막상 돌이켜 봤을 때 아무것도 기억나는 것은 없는 비합리적인 독서를 하고 있는 것은 아닌지 경계는 해야 할 것 같다.

TO DO

한 권을 다 읽을 때까지 다른 책으로 넘어가지 않기. 물론 그 책이 의미가 없게 느껴진다면 넘어가고.

책을 잘 읽는 방법에 대해서 찾아보자. 독서를 잘하는 사람들을 찾아보고 배우기.

독서의 본질에 집중하기. 읽는 행위 자체가 중요한 것이 아니라 교훈을 깨닫고, 내 것으로 만들고, 행동하고, 성장하는 것이 목표.

독후감 쓰기.


독서를 하다가 하이라이트 한 것 중 인상 깊었던 부분이다. 아무래도 현재 내 처지를 설명해 주는 것 같아서 더 눈에 박혔던 것 같다.

요즘 어떠한 것이 정말로 좋았을 때 '좋았다'라는 표현말고 다른 표현을 쓰지 못하는 나를 보면서 어휘력이 많이 떨어진다는 것을 알았다.
라라랜드를 보고 '좋았다.'
나가오카겐메이 책을 읽고 '좋았다.'
브런치 글을 보고 '좋았다.'
생각의 넓이는 어휘력으로, 깊이는 논리로 가늠해볼 수 있다고 하던데 내가 요즘 생각을 안하고 살아서 그런건지, 생각할만한 거리가 없어서 그런건지 문제다 문제.
--
'좋았다'는 표현 외에 다른 표현을 못하는 나 자신에게 충격 받았던 날이다.
좋은 경험에 '좋았다'고 곧바로 표현하는 것도 나쁘지 않지만, 그 이상의 좋은 경험을 했을 때 다양한 감정을 표현하지 못하는 것이 너무 답답했다. 내 좁은 어휘력 때문에 생각의 한계에 갇히는 느낌이랄까.
'한국말도 이렇게 못하는데, 살면서 내가 생각하고 느끼는 걸 다 뱉어낼 수나 있겠어?'
우리는 엄청난 정보가 쏟아지는 시대에 살며 많은 정보를 공유하지만, 그만큼 쓰고 생각하는 시간은 줄어드는 듯하다. 나도 시간이 지날수록 생각의 넓이와 깊이가 좁아지는 느낌을 받았다. 새삼 섬뜩했다. 어휘력 부족으로 생각의 한계에 갇혔던 과거의 경험은 내 미래에 보내는 경고는 아니었을까?

<기록의 쓸모> 중




사회/경제/문화/인문

목표 주기 : 매일

결과 : 31일 중 31일 완료 (100%)

소요 시간 : 10분~30분

만족도 : ★★☆

평일에는 뉴스레터 '뉴닉', '어피니티', '14F', '부딩'을 주로 읽고, 주말에는 뉴스레터가 쉬기 때문에 유튜브 너진똑 채널의 콘텐츠를 보았다. 쉽게 설명해 주지 않으면 이해가 잘 안되는 것 같아서 가능한 쉬운 언어로 친절하게 설명해 주는 콘텐츠를 보고 있다. 그러나 생각해 보니 너무 쉬운 것만 찾는 습관을 들여서는 안 될 것 같다. 어려운 것도 이해할 수 있는 문해력을 키울 수 있도록 노력해야겠다.


주로 보는 서비스

뉴닉 - 사회, 정치, 경제 등 다방면 뉴스레터. (월~금)

어피티 - 경제 뉴스레터. (월~금)

14F - 세상 돌아가는 이야기 (월,수,금)

부딩 - 부동산 중심 뉴스레터 (화,금)

너진똑 - 북튜브

240209_07_2.jpg


GOOD

원래 뉴스레터는 뉴닉만 보다가 유튜브에서 뉴스레터 서비스 추천 콘텐츠를 보고 '어피티', '14F', '부딩'을 추가했다. 경제 관련 정보와 서로 다른 서비스에서 반복해서 나오는 이슈의 중요성에 대해서 파악할 수 있어서 좋았다.

독서와 마찬가지로 글이 잘 안 읽혀서 억지로 보기는 했지만, 태영건설 워크아웃 이슈, EGS 친환경 정책, 비트코인 ETF 승인, 기후동행카드 등의 정보를 알게 되어서 지식 차원에서 도움이 된 것 같다. 꾸역꾸역 봤다고 생각했는데 이렇게 회고를 적고 보니 얻은 정보는 있어서 다행이다.

최근 너진똑 채널에서 이상의 <날개> 해설 콘텐츠를 보았다. 근대 이후 자유의 의미란 무엇인지, 소극적인 자유와 적극적인 자유는 어떤 차이가 있는지, 나는 과연 적극적으로 자유를 누리고 살고 있는지 반성도 하고 삶에 대한 의지를 더 다잡을 수 있었다. 지금까지 보았던 영상 중 가장 좋았다. 롤모델의 기준도 달라지는 계기가 된 것 같다. 직접적으로 성장을 전도하는 것도 멋지지만 간접적으로 사회에 긍정적인 영향을 전파하는 것이 훨씬 더 멋지다는 생각이 들었다. '이렇게 살라 저렇게 살라'고 말하지 않아도 그 사람이 사는 방식을 보고 나도 저렇게 살고 싶다는 생각이 드는 것.

BAD

수동적으로 글자를 읽는 수준에만 그쳤던 날이 많았다. 집중이 안 돼서 내용 이해도 못 했던 적이 많다. 아마 배경지식이 부족해서 그런 걸 수도 있겠다. 내 문해력이 걱정됐고 책을 많이 읽어야겠다고 또 다짐.

정치, 경제 무지렁이였다는 것을 깨달았다. 내가 사는 사회인데 왜 이렇게 관심이 없이 살고 있을까 한심함 한 스푼과 후회 두 스푼. 정치는 매일 싸우는 것밖에 하지 않는 것 같아서 꼴 보기 싫다고 피해 왔는데 그냥 내가 정치를 잘 모르고 앞으로도 알기 귀찮으니까 핑계를 댔던 것 같다. 정치뿐만 아니라 환경이나 사회적 책임 같은 것들도. 사회가 어떻든 나만 잘 살면 된다는 이기적인 마음으로 살아온 것 같았다.

TO DO

세상에 흥미를 가지고 보자.

눈으로 보고 끝내지 않고 요약해서 적는 습관을 들여보자.






자기발견/성장 글쓰기

목표 주기 : 매일

결과 : 31일 중 28일 완료 (90%)

소요 시간 : 30분~ 1시간

만족도 : ★★★★

240209_08_2.jpg
240209_08_3.jpg


GPT의 도움을 받아서 큰 주제별로 5가지 세분화된 질문을 리스트업하고 하루에 하나씩 작성하고 있다. 미리 질문을 정리해 두었기 때문에 글쓰기 주제를 선정하는 것에 대해서 방황하는 시간을 줄일 수 있어서 좋았다. 또한 평소에 생각하지 않았던 주제들이 대부분이라 어려웠지만 가치관을 더 구체적으로 정립하는 기회가 된 것 같다. 다만 생각의 깊이는 깊지 않아서 아쉽다. 좋은 아웃풋을 내기 위해서는 좋은 인풋을 늘려야 할 것 같았다. 내 안에서 의미 있는 것이 나오지 않는다면 외부로부터 집어넣을 필요가 있다.

자기발견 글쓰기 주제 (feat. GPT)


GOOD

미리 질문을 리스트업 해두어서 바로 글쓰기를 시작할 수 있어서 좋았다. AI 활용을 가장 잘했다고 생각하는 부분이다.

예전에는 그날에 영감을 받은 것들에 대한 글쓰기를 목표로 했더니 항상 비슷한 주제로만 썼던 것 같다. 아무래도 관심이 있는 것들만 눈에 들어오기 때문에. 지금은 평소에 생각해 보지 않았던 도덕과 윤리, 기술과 혁신, 여행과 경험, 공상과 창의성, 인터넷과 소셜미디어 등에 대해서 생각해 보며 사고를 확장시키는 연습을 하는 것 같아서 좋았다.

질문이 어려워서 막막했지만 막상 이런저런 생각을 써가다 보면서 나름 가치관이 명확해지는 경험도 할 수 있었다. 최근에는 '미래와 비전'에 관해서 글을 쓰다가 삶의 목표라는 것은 절대 달성할 수 없는 것으로 정하는 것이 좋겠다고 생각했다. 10억 모으기, 로또 당첨되기, 집 사기 등과 같이 YES or NO로 명확하게 달성 가능한 것이 삶의 목표라면 그것을 이루고 난 뒤에는 살 필요가 없어지는 걸까, 왠지 허무함이 생기고 다시 방황할 것 같았다. 영원히 이룰 수 없지만 이루어가는 그 과정 속에서 만족스럽고 긍정적인 경험을 할 수 있는 그런 목표를 설정해야 오히려 삶의 목적과 방향을 잃지 않고 꾸준히 나아갈 수 있을 것 같았다. 이런 영구적인 목표와 비전을 어떻게 표현해야 할지 감이 안 잡혀서 GPT에게 물어보았다. '지속적인 학습과 개인적 성장을 추구하며, 내가 얻은 지식과 경험을 공유하여 타인의 삶의 질 향상에 기여한다'. 방향성은 있지만 이루었다고 확언하기는 애매한 비전. 지금은 이런 목표가 좋은 것 같다.

BAD

시간이 없다는 핑계로 두서없이 막 적었던 적도 많다. 아무래도 글이라는 아웃풋을 내야 하는 난이도 있는 루틴이기 때문에 쉬운 루틴을 모두 완료하고 자기 전에 진행하게 되는 경향이 있었다. 피곤한 상태에서 적다 보니 스스로도 무슨 이야기를 하는지 모를 글을 적었던 것 같다. 글이라고 하기에도 애매한 자음과 모음의 나열이라고 해야 할 수도 있고. 문제를 깨닫고 퇴근 후에 가장 먼저 작성하도록 진행 시간대를 변경했다.

평일에 글을 쓰고 주말에 취합해서 브런치에 포스팅하려고 했지만 다소 영양가 없는 내용이라 재료가 부족하다는 생각이 들었다. 생각의 깊이가 부족하고 배경지식이 너무 없었던 것 같다. 아웃풋도 중요하지만 적절한 인풋도 동반되어야 사고의 넓이와 깊이를 유지할 수 있을 것 같아서 다양한 콘텐츠를 많이 보고 느껴야 할 것 같다.

'AI와 함께하는 자기 발견 글쓰기'라는 주제로 진행해 보려고 했다. 글을 쓰고, AI에게 리뷰 받고, 생성형 AI 이미지를 통해서 그날의 주제에 관한 이미지를 만들고. 그런데 생각만 하고 시도하지는 못했다.

TO DO

중요한 루틴인 만큼 퇴근하고 가장 먼저 진행한다.

생각의 깊이를 늘릴 수 있도록 인풋 잘하기.




AI 학습

목표 주기 : 매일

결과 : 31일 중 18일 완료 (58%)

소요 시간 : 10~30분

만족도 : ★★★☆



GOOD

일상에 ChatGPT를 효율적으로 활용하는 방법을 배우고 실행해 보았다. 자기 발견 글쓰기 주제, 아침/저녁 감사 일기, 회고 질문에 활용해 보았다.

GPT는 무료 버전을 쓰다가 배움에는 돈을 아끼면 안 되겠다는 생각에 유료 구독을 시작했다. 유료에서만 쓸 수 있는 Gpts에서 다양한 서비스도 사용해 보았다. 플로우차트를 그려주거나, 영상 링크만 제공하면 스크립트를 요약해 주는 서비스, 영상을 만들어주는 서비스 등. AI를 잘 활용하면 확실히 불필요한 곳에 시간 낭비하는 것을 줄여줄 수 있을 것 같다.

AI를 활용하는 것은 좋지만 생각까지 위임하게 되는 것은 아닌지, 너무 의존해서 사고하는 방법을 잃어버리면 어떡하나 걱정도 됐다. 그러나 책을 읽는 것도 먼저 인생을 살아간 인생 선배의 삶을 보며 내가 경험할 수 없었던 지혜를 빠르게 얻기 위함이기 때문에 GPT도 비슷한 역할이라고 생각한다. 필요할 때 더 적극적으로 소통할 수 있는 인생 사수와 같은 역할. 다만 생각을 떠넘기지 말고 내 생각을 더 확장할 수 있는 도구로써 사용해야 할 필요가 있다.

Suno.ai를 통해서 음악도 만들어보고 프리픽의 피카소로 그림도 그려보고, 미드저니로 이미지 생성도 해보았다.

자기 전에 심심하면 GPT 어플을 열고 대화를 시도해 보기도 한다. 한국어로도 잘 대화가 이어져서 신기하다. GPT 자체가 꽤 도덕적인 인간상이라 문제를 해결해 주기 위해서 노력한다. 그 과정에서 의미 있는 인사이트를 종종 얻기도 해서 좋았다.

BAD

다소 GPT 활용에만 머물러 있는 것 같다. 다양한 AI 서비스나 기술 등을 찾아보거나, 더 효율적으로 활용할 수 있는 방법도 많이 시도해 봐야겠다.

몇몇 AI 서비스를 이용해 보기는 했지만 간단한 경험용으로 눈에 보이는 인터페이스만 눌러본 정도에 그쳤다.

아무래도 우선순위가 떨어지는 루틴이라서 진행률이 좋지 않다. 후순위로 밀리다 보니 안 하거나, 대충하는 식으로 진행되었던 것 같다.

TO DO

격일로 변경하고 진행 요일에는 조금 더 집중한다.

학습 목표를 더 명확하게 설정한다.

더 적극적인 활용 방법을 모색해 본다. 아티클이나 관련 콘텐츠들을 많이 찾아보자.



접해본 서비스 & 기능

Suno.ai - 가사와 노래 스타일을 적으면 음악을 만들어준다. 아직 기계음이 조금 있지만 한국어 발음도 나름 괜찮아서 신기했다. 아래는 김춘수-꽃으로 생성해 본 음악.

Pikaso - 그림을 대충 그리면 멋진 이미지로 다시 만들어준다.

google ai studio - Gemini인지 이름이 확실하진 않지만 구글에서 제공하는 AI 서비스. 그냥 요리 이미지 넣고 재료 물어보는 식으로만 이용해 봤다.

Video Insights: Summaries/Vision/Transcription - 영상 링크만 제공하면 내용을 요약해 준다.

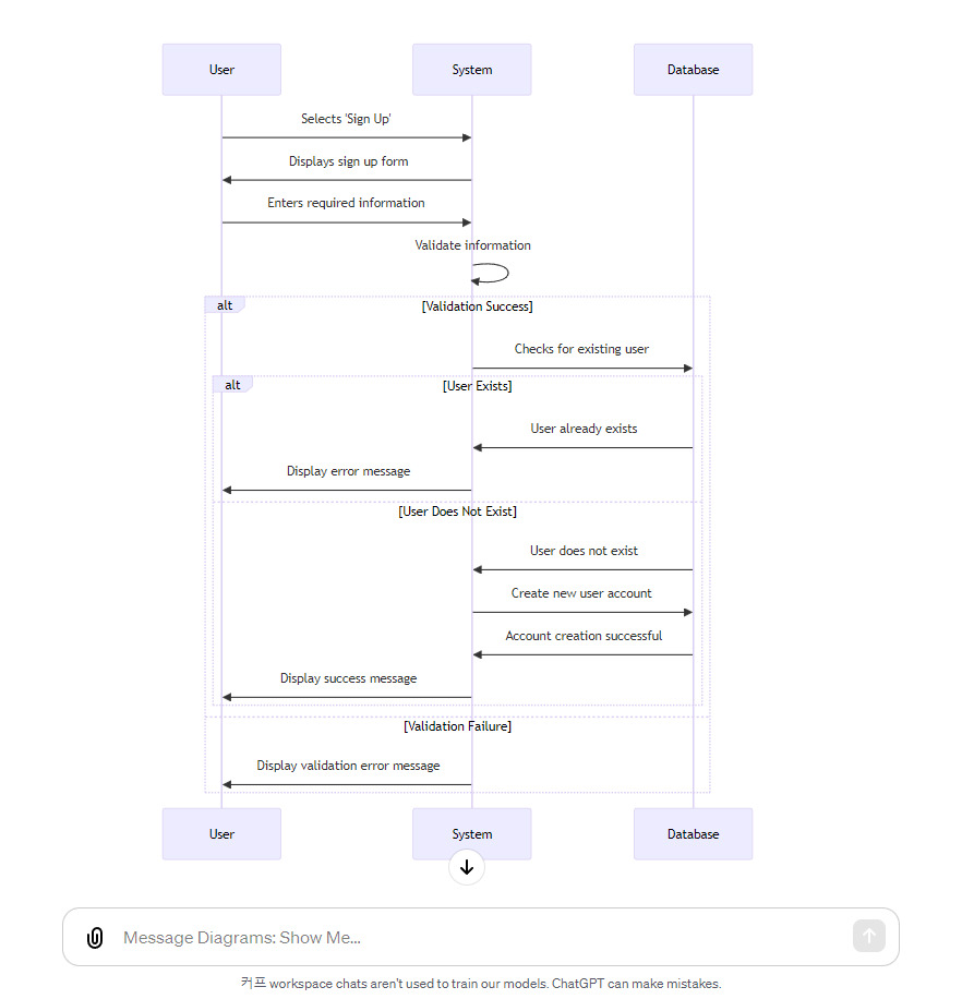
Diagram Creator - 플로우를 그려준다. 이런 서비스들은 업무에 활용하면 크게 도움 될 것 같다. 아래는 회원가입 플로우를 물어본 결과. 프론트와 백엔드 소통까지 알려줘서 좋았다.

Frame 87.jpg Diagram Creator - 회원가입 플로우







프로덕트 디자인 학습

목표 주기 : 매일

결과 : 31일 중 22일 완료 (71%)

소요 시간 : 5분~ 20분

만족도 : ★

GOOD

안 한 것보다는 낫다.

루틴을 완수하기 위해서 미드저니 카드 UI를 만들어보다가 이 주제로 아토믹 시스템 관련 브런치 포스팅을 할 수 있었다. 별생각 없이 시도한 경험이 중요한 목표를 달성하는 결과를 낳았다. 좋은 나비효과를 경험한 것 같다.

BAD

본업이 프로덕트 디자이너라 회사 업무 시간에 알게 된 지식과 별개로 업무 외적인 학습을 하고 싶었다. 그러나 목표를 명확하게 설정하지 않아서 이런저런 아티클을 훑어보는 수준에 머물렀다. 아마 어떤 역량을 키워야 하는지 스스로도 구체적으로 정해보지 않았기 때문인 것 같다. 목적을 가지고 정보를 찾아보는 것과 아무 생각 없이 훑어보는 것은 같은 것을 보더라도 분명 얻어가는 정보의 양과 질은 천지 차이일 것이다.

전문성을 키워야 하는 분야임에도 많이 집중을 못했다. 무엇을 배웠나 생각해 보면 딱히 적을 만한 것들이 없다.

TO DO

학습 목표 명확하게 정하기.

프로덕트 디자이너로서의 커리어패스 그리기.






스톡 제작/판매

목표 주기 : 매일

결과 : 31일 중 18일 완료 (58%)

소요 시간 : 20분~ 40분

만족도 : ★★★

미드저니로 AI 이미지를 만들며 진행하고 있다. AI 콘텐츠 업로드가 가능한 스톡 서비스는 어도비스톡, 프리픽 두 서비스밖에 찾지 못했다. 아무래도 AI의 저작권 이슈가 명확하지 않기 때문인 것 같다. 직접 3D 렌더링해서 제작했을 때는 온전히 내 콘텐츠라서 셔터스톡, 게티, 크라우드픽, 유토이미지 같은 서비스에도 업로드를 해둘 수 있었지만, AI 콘텐츠로 바꾸면서 활동 플랫폼이 축소되었다. 하지만 블렌더도 오랫동안 다루지 않아서 기능을 다 까먹어서 이젠 어쩔 수가 없다.


직접 모델링 했을 때는 오브젝트 중심의 심심한 콘텐츠밖에 만들지 못했지만 AI를 사용하니 더 고퀄리티 이미지를 만들 수 있어서 재밌었다. 장단점도 있다. AI는 누구나 쉽게 사용할 수 있기 때문에 콘텐츠 생성의 장벽이 많이 낮아져서 수익도 확실히 줄어들었다. 진입장벽이 낮아지면 파이도 줄어드는 법. 프롬프트 연습하는 목적으로 꾸준히 하고 있기는 하다.


스톡 퀄리티 차이


GOOD

어도비스톡에 AI 콘텐츠 기여자가 많아져서 그런지 한 번 업로드하고 승인이 나기까지 2달 정도가 걸리기도 했다. 최근에는 레벨이 올랐는지 운이 좋았던 것인지 조금 더 빨리 승인이 나서 좋았다. 업로드 후 3~4일 정도에 승인이 난 적도 있다.

점점 생성되는 이미지 퀄리티가 좋아져서 신기하다. 기술의 신비.

소소하게 패시브인컴을 경험하고 있다는 것 자체로 만족.

AI 이미지는 안 팔리는 건가 싶었는데 드물지만 판매되는 것을 확인했다.

BAD

미드저니 월 구독비가 $30(약 4만 원)인데 사실 AI 콘텐츠로 인한 수익이 그것보다 안 나고 있어서 살짝 손해기는 하다. 그래도 한 번 올려두면 패시브인컴이 될 수도 있고, 만드는 과정에서 프롬프트 작성 방법도 배울 수 있어서 계속 진행 중이기는 하다. 그러나 수익 파이프라인 구축을 원한다면 다른 방법을 찾아보는 것이 좋을 것 같다.

제작과 업로드 자체에만 초점을 맞춰서 프롬프트를 잘 작성하는 법과 같은 기타 지식을 학습하지 못했던 것 같다. 시간을 투자하는 만큼 지식을 습득할 수 있는 방식으로 진행해야겠다.

우선순위가 낮아서 꾸준히 진행하지 못했다. 진행 완료라고 체크한 날도 판매까지 완료하지는 못했고 제작만 진행한 날도 많다. 중요도가 높지 않은 루틴이라 시간을 너무 투자할 수는 없어서 하루는 제작하고 하루는 업스케일해서 업로드하는 식으로 진행했다.

프리픽은 3달 전에 업로드 한 것들이 승인이 안 나는 중.

TO DO

프롬프트 학습으로 이어지도록 개선. 결과물이 잘 나오는 프롬프트 정리해 두기. 미드저니의 파라미터를 배워도 좋을 것 같다.

시간 투자 부담을 줄이기 위해 제작과 판매 격일로 나눠서 진행.

AI 판매가 가능한 기타 플랫폼 찾아보기.





영어/중국어

목표 주기 : 매일

결과 : 31일 중 31일 완료 (100%)

소요 시간 : 5분~20분

만족도 : ★

영어는 케이크와 스픽 어플로 진행했고, 중국어는 듀오링고와 보라구중국어 어플로 진행했다.


GOOD

안 한 것보다는 낫지 않을까 합리화.

BAD

듣기, 따라 읽기와 같은 수동적인 학습에 머물러서 실력이 좋아졌다는 느낌은 들지 않았다. 정말 외국어를 잘하고 싶다면 공부 방법을 바꿔보든 해야겠다. 쓰기와 말하기처럼 적극적인 학습 방법을 모색해도 좋을 것 같다. 그러나 아직 외국어 학습에 대한 중요한 목적이 없어서 많은 시간을 투자할 정도의 판단이 서지는 않는다. 해외 콘텐츠들도 요새 번역 기능이 잘 되어 있어서 보는 데 크게 무리 없는 것도 한몫하고.

매우 짧은 시간만 진행하거나 시간 채우기용으로 틀어 놓기만 하고 딴짓을 했다... 저번에도 이 부분으로 반성을 한 것 같은데 또 그랬다.

언어 습득 능력이 너무 떨어지는 것 같다. 늘 새롭다. 지금의 기술 발전 속도라면 말 하자마다 언어를 바꿔서 들려주는 이어폰 같은 것들이 나오지 않을까, 외국어를 배울 필요가 없을 미래를 기대...

TO DO

외국어를 배워서 뭘 할 것인지 목표 세우기.

더 능동적인 학습 고민해보기.





브런치 포스팅

목표 주기 : 주 1회

결과 : 1월 2건 포스팅 (50% ?)

만족도 : ★★★★

자기 발견/성장 글쓰기와 프로덕트 디자인 관련 글을 매주 번갈아 가며 포스팅하는 것이 목표였다. 그런데 주 1회 포스팅하기가 그리 쉽지는 않았다. 주제를 정해도 막상 어떤 내용으로 구성해야 할지 막막했고, 이것저것 적어 봐도 딱히 의미 없는 문장의 집합처럼 느껴졌다. 특히 자기 발견/성장 글 포스팅 같은 경우는 평일에 작성하고 있는 글을 모아서 주말에 정리만 하면 될 것 같다고 생각했는데, 매일 작성한 글들이 형편이 없어서 정리도 할 수 없는 수준이었다. 글을 왜 쓰고 싶은지, 어떤 글을 쓰고 싶은지 등등 포스팅의 목적을 더 명확히 히해야할 것 같다.



GOOD

내 삶의 두 가지 주축인 라이프 디자인, 프로덕트 디자인 관련해서 1개씩은 포스팅을 할 수 있어서 다행이다.

막막했지만 쓰고 퇴고하는 과정을 반복하면서 어떻게 설명하면 더 이해하기 쉬울지, 이해도를 높이기 위해서 그래픽을 어떻게 활용할지 등에 대해 고민하면서 다양한 시도를 해보았다.

카드 UI는 그냥 아무 생각 없이 만들어봤는데 컴포넌트 제작 과정을 글로 풀어보면 좋을 것 같다는 인사이트가 바로 떠올랐다. 정작 어떤 주제로 글을 쓸지 고민했을 때는 답이 안 나오고 생각하지도 못했던 시도에서 주제가 정해진 것이 아이러니했다. 계획이 아닌 우연으로 좋은 결과를 낼 수 있었던 경험을 해보니 때로는 계획하지 않고 마음 가는 대로 행동해도 좋을 이유가 하나 생긴 것 같다.

위 두 가지 포스팅 모두 서핏이라는 큐레이션 서비스에 소개되었다. 서핏은 IT 관련 큐레이션 서비스라서 회고 포스팅은 왜 소개되었는지 살짝 의아했다.

과거에 쓴 글을 보고 현재에 도움을 받고 있는 것처럼, 미래의 나에게 도움이 되는 기록을 남기고 있다고 생각한다.

BAD

글 쓰는 데 시간이 너무 오래 걸리고 막상 완성된 글을 보면 너무 길어진다. 내용이 많은 것이 꼭 좋은 것은 아닌데 중요한 것을 추리거나 주제를 명확하게 분리할 수 있는 판단 능력을 길러야 할 것 같다.

글쓰기의 본질을 잊고 포스팅을 하기 위해서 썼던 것 같기도 하다. 물론 안 하는 것보다는 하는 것이 낫겠지만 적어도 외부 플랫폼에서의 글쓰기는 고작 감정 토로의 글이 되거나 누구나 알고 있는 정보를 퍼다 나르는 식으로 진행하고 싶지 않다. 시간을 내서 쓰는 나에게도, 시간을 내서 읽어주는 분들에게도 유익함이 있었으면 해서 더 진지하게 임하고 싶다.

'생각만 하지 말고 실패하더라도 빠르게 진행하자'와 '어느 정도의 질은 보장하자'의 사이에서 갈등을 하고 있다. 시간이냐 퀄리티냐 그것이 문제로다. 당연히 밸런스가 중요하겠지만.

주 1회 작성이 목적이었지만 한 번 밀리니 계속 밀리게 됐다.

TO DO

너무 길어지지 않도록 짧은 분량의 포스팅을 몇 번 시도해 보면서 포스팅의 심리적 장벽을 낮춰본다.

어떤 글을 쓰고 싶은지 글의 요건을 명확하게 정해보자.

주말에는 매일 루틴을 쉬고 글 정리에만 집중하는 것도 시도해 보기.



큐레이션

240209_27.jpg
240209_28.jpg




요리

목표 주기 : 주 1회

결과 : 주 1회 완료. 주 2회 한 적도 있음.

만족도 : ★★★★

240209_22_2.jpg
240209_21_2.jpg


자취를 한다면 당연히 요리를 해먹을 수밖에 없지만 나는 캥거루족이라서 부모님이 음식을 거의 해두어서 직접 해 먹지 않았었다. 요리를 못하기도 하고 직접 하면 시간만 들고 맛도 없으니 거의 시켜 먹었다. 그러나 새로운 경험을 해야겠다는 목표가 생겨서 요리도 루틴으로 추가해서 진행하게 되었다.


GOOD

요리를 못한다고 생각했지만 막상 해보니 유튜브에 레시피도 많아서 그냥 따라만 해도 기본적인 맛은 있는 것 같았다.

'부모님과 시간 보내기'라는 루틴이 있었다. 이 목표 자체는 부모님과 외부에 나가는 것이었고 1월에는 진행을 못했다. 대신 요리를 하고 부모님과 같이 음식을 나눠 먹으면서 대화를 하는 시간을 가졌다. 새로운 요리 경험도 하고 부모님께 대접해 드리는 좋은 기회였던 것 같다.

주 1회로 진행하다가 한 번 만들어본 요리에 익숙해져서 간단한 것은 바로바로 만들어 먹기도 했다. 역시 처음이 어렵지 막상 해보면 또 익숙해지게 되어 있는 것 같다. 앞으로 못해서 안 한다는 변명은 하지 말아야겠다.

처음으로 알룰로스와 스리라차 소스를 구입해보았다.

요리 루틴을 만들어두니 유튜브에서 건강에 좋고 쉽게 만들 수 있는 레시피들이 눈에 들어오기 시작했다. 폴더에 저장해 두었으니 시간이 날 때 시도해 봐야겠다. 역시 사람은 생각하는 대로 보게 되어있는 것 같다. 요리 습관을 만들지 않았으면 이런 콘텐츠들은 그냥 흘러버렸을 것 같다. 여기서 얻을 수 있는 교훈은 '생각하며 살자'

가끔 급하게 필요한 재료가 집에 없는 경우가 있었다. B마트에서 시키면 1시간 내로 배달이 와서 아주 편했다. 요리를 시도하게 된 후로 B마트를 더 자주 이용하는 것 같다.

원데이클래스에서 원목 도마를 만들었는데 이번 기회에 잘 사용하고 있다.

BAD

밀키트는 요리인가 아닌가 고민했다. 단순히 비닐만 뜯어서 끓이기만 하는 것을 요리로 치면 양심에 찔려서 밀키트라도 다른 재료를 썰어 넣는다면 요리로 치고, 그게 아니면 요리로 치지 않기로 했다. 떡볶이를 조금 많이 했는데 햄과 파, 깻잎을 썰어 넣어서 요리 완료라고 체크를 해두기는 했다. 양심 30% 정도 찔림.

월남쌈을 정말 못 말았다.

재료가 부족할 것 같아서 충분히 사서 쟁여 놓다가 정작 요리를 안 하니 상해서 버리게 되었다. 앞으로는 적당히 사놔야겠다.


TO DO

조금 더 난이도 있는 요리 도전.

최근에 엄마가 당뇨가 있다는 것을 알게 되었다. 당뇨에 좋은 음식과 좋지 않은 음식을 공부하고 몸에 좋은 음식을 만들 수 있도록 시도해 봐야겠다.






원데이클래스

목표 주기 : 월 1회

결과 : 월 2회 진행

만족도 : ★★★★

파에야 & 토르티아 파타타
도자기 물레 체험

GOOD

파에야라는 이름을 처음 들어봤다. 강사님이 음식 이름을 아느냐고 물어봤는데 나만 몰랐던 것 같다. 이번 기회에 새로운 음식도 알고 실제로 만들게 보게 되어서 좋았다. 집에서 혼자 만들어 먹기에는 난이도가 너무 높아서 아마 다시 못 할 것 같지만(다시 해도 이 맛이 안 나올 수도 있고) 기회가 된 김에 파에야라는 음식에 대해서 공부도 해보았다. 파에야는 스페인의 쌀밥 요리이며 볶음밥으로 잘못 알려졌다고 한다. 기름에 볶는 과정은 없고 볶은 재료와 육수에 생쌀을 넣고 끓여서 짓는 음식이다. 음식 자체가 파에야는 아니고 사용한 조리 기구를 파에야라고 부른 데서 유래했다고 한다. 대략 한국의 '돌솥밥'.

원데이 클래스를 하면서 내 인생 취미를 만나지 않을까 기대하고 있었다. 도자기는 예전부터 한 번 만들어보고 싶기도 했고 취미를 가져볼까 생각도 했다. 그리고 이번 경험으로 도예는 내 취미가 아닌 것으로 확정되었다. 내가 손만 대면 찌그러져서 내 길이 아닌 것 같다. 그나저나 도자기가 완성되려면 한 달을 기다려야 한다는데 빨리 받아보고 싶다. 강사님이 다 해주셨지만 내가 조물조물한 흙으로 빚어졌으니 내 손길이 닿긴 한 도자기다. 도자기를 만들어보고 싶다는 이야기를 듣고 공방과 클래스를 예약해 준 동료에게도 고마웠다.

BAD


TO DO

꾸준하게 활동하기. 나의 인생 취미를 발견하는 그날까지.

단순하게 경험에서 끝내지 않고 지식 습득하기. (위에서 파에야 유래를 찾아본 것처럼)






진행하지 못한 루틴

아예 시작도 하지 못한 루틴들도 꽤 있다. 실제로 진행 가능한지 파악하지 않고 마구잡이로 루틴을 추가해 둬서 이런 상황이 생길 것 같기는 했다. 다른 루틴들과 함께 우선순위를 파악해서 진행할지 말지, 진행한다면 어떤 방식으로 할지도 결정해야 할 것 같다.



피아노

목표 주기 : 화, 목, 토

너무 지식 활동 위주의 루틴만 있는 것 같아서 간단하게 즐길 수 있는 취미도 하나 있으면 좋을 것 같아 추가했다. 원래는 학원을 등록하려고 했지만 한 달간 진행해 보니 다른 루틴들도 제대로 진행하지 못하는 상황에서 학원까지 다니기는 무리인 것 같다. 아직 취미 생활을 본격적으로 하기에는 시기상조인 것 같기도 하다. 조금 더 삶의 목표와 방향성을 구체화하고 생활 패턴이 자리 잡을 때까지 보류해도 괜찮을 것 같다.



부모님과 시간 보내기

목표 주기 : 월 1회

부모님도 너무 일만 하면서 사셨던 터라 같이 다양한 경험을 하면 좋을 것 같아서 외부 나들이 가는 것을 목표로 했다. 이 루틴과 연관된 것이 운전이었다. 내가 운전을 못하니 운전 연습을 하면서 나간 김에 새로운 곳에 돌아다녀 보면 좋을 것 같았다. 1월에는 엄마가 갑자기 아프셔서 상황이 되지 않았다. 조금 더 회복되면 2월 말이나 3월부터 시도를 해봐도 좋을 것 같다.



운전

목표 주기 : 주 1회

너무 집순이처럼 살고 있어서 행동반경이 한정적이었다. 가고 싶은 곳이 있으면 지하철이나 버스를 기다려야 하고, 아빠 찬스를 이용하고. 성인임에도 외부 환경에 의존하는 것이 너무 애 같다는 생각이 들었다. 한편 단순히 편의성 차원의 문제가 아니라 원하는 시간에 원하는 장소에 갈 수 있다는 의식과 경험, 기회의 관점에서 운전은 삶의 질과 독립성을 높일 수 있을 것 같았다. 이렇게 생각하니 운전을 못 하는 것은 삶의 기회를 버리고 있는 것 같기도 했다. 운전이 무섭고 걱정되지만 그럴수록 더 연습해 봐야 할 것 같다.





전체 4L 회고


좋았던 것 (Liked)

지난달까지는 허송세월하다가 그래도 다시 마음을 먹고 시간을 생산적으로 사용하려고 노력해 봐서 다행이다. 비록 명확하게 목표를 설정하지 않아서 단순히 했다는 행위 자체로만 진행한 루틴들도 있지만, 이렇게 회고를 통해서 점점 개선할 예정이었기 때문에 후회는 없다. 오히려 일단 실행해 봐서 계획에 문제를 발견할 수 있었다. 빠른 실행의 중요함을 다시금 느꼈다.

진행 여부 체크에서 끝나지 않고 구체적으로 어떤 방식으로 진행했는지 기록을 해두어서 회고할 때 쉽게 과거의 진행 과정을 파악할 수 있어서 좋았다.

예전에 너무 완벽하게 하려는 강박으로 쉽게 지친 적이 있어서 이번에는 적당히 하는 것을 원칙으로 삼았다. 피곤하면 그냥 자고, 목표로 잡은 진행 시간을 넘기면 그냥 거기서 멈추자고. 그래서 못 한 것들도 많지만 생각해 보면 진행한 것들이 훨씬 많기 때문에 만족한다. 과거에는 한 것보다 못한 것에 집중해서 실망하는 태도를 가졌다면, 지금은 이룬 것의 중요성을 인식할 수 있는 태도를 가지게 된 것 같다.

운동을 하면서 건강에 좋지 않은 음식(가령 탕후루...)을 먹는 것이 꺼려지고 유튜브에서도 건강식을 만드는 영상들이 눈에 들어왔던 것처럼 루틴을 진행하면서 쓸데없이 웹툰을 보거나 숏폼을 보면서 시간 낭비하는 것들이 신경 쓰이고 시간이 아까워지기 시작했다.

해야 할 것들을 바로바로 확인하고 기록할 수 있는 프로세스를 만들어두어서 다행이다. 무엇을 해야 할지 한눈에 보이고 현재 진행 상황도 바로 파악할 수 있어서 좋았다. 게임과 다르게 성장이라는 것은 눈으로 보이지도 않고 잘 인지할 수 없기 때문에 일부로라도 가시화할 수 있도록 구성해 두는 것이 동기부여와 보람 차원에서도 도움이 되는 것 같다.


배운 점 (Learned)

초반에는 모든 것을 조금씩이라도 해보자는 생각으로 진행했더니 정작 중요하게 생각했던 독서나 글쓰기 같은 습관에 질적인 시간을 투자하지 못하는 주객전도 상황이 발생했다. 개선하기 위해서 가장 중요한 습관을 가장 먼저 목표로 한 시간만큼 완료하고, 남은 시간에 부수적인 루틴을 진행하는 식으로 진행했다.

브런치에 포스팅을 다시 시작하면서 좋은 글을 쓰기 위해 다양하게 고민하고 시도해 보았다. 글이 논리적인지, 하나의 주제로 흐름이 잘 이어지는를 계속 체크하면서 퇴고했다. 또한 보는 사람들로 하여금 정보나 지식을 얻을 수 있도록 내용도 신경 썼다. 이해도를 높이려고 그래픽 콘텐츠도 많이 활용해 보았다. 스타일이 매번 달라지고 여전히 글쓰기는 막막하지만 여러 가지 방식으로 시도해보면서 조금씩 내 색깔을 찾아나가면 좋을 것 같다.

일상생활에 AI를 활용하려는 습관을 들일 수 있어서 좋았다. AI 학습을 위하여 아티클을 종종 찾아보면서 기술의 세계가 정말 무궁무진하다는 것을 느끼고 있다. 이제는 AI 활용은 선택이 아닌 필수라고 생각되어서 앞으로 더 효율적으로 활용할 수 있는 방법을 배우고 시도해 봐야 할 것 같다.

저녁 회고와 스프린트 회고를 진행하면서 실패하는 루틴은 왜 실패하는지 생각을 해보며 시간대를 다양하게 바꿔가면서 진행해 보았다. 크게 평일(재택), 평일(출근), 주말 3가지 패턴으로 괜찮은 흐름이 있는 것 같아서 이 부분을 더 고려하여 앞으로 개선하면 좋을 것 같다.

일단 쓰면 의지가 생긴다는 것을 체감하고 있다. 목표 설정에 관한 글을 쓰고 습관 진행을 시작했고, 이렇게 회고하면서 개선하고 있고.



부족했던 것 (Lacked)

주 1회 포스팅은 계속 실패하고 있다. 좋은 글을 쓰려고 시도하는 것은 좋지만 종종 너무 잘 포장된 글을 쓰려고 하느라 제대로 진행이 되지 않는 것 같다. 글에 대한 심리적인 장벽을 낮추는 연습을 할 필요가 있다. 물론 대충 쓰라는 것은 아니다. 너무 부족하거나 너무 과하지 않은 적절한 밸런스의 글을 꾸준히 쓰고 싶다.

글을 쓰면서 많은 부족함을 느꼈다. 가지고 있는 정보나 배경지식이 부족해서 아무것도 떠오르지 않을 때도 많았다. 그리고 무언가 떠올라서 적어보려고 할 때는 막상 글로 표현되지 않았다. 경험도 부족하고, 어휘력이나 표현력도 부족하다는 것을 크게 느끼고 있다. 세상과 사람, 외부 환경에 관심이 없었던 것이 이런 결과를 낳은 것 같아서 앞으로는 주변에 관심을 많이 가지면서 경험과 소통을 통해 많은 것을 배우고 느껴야겠다고 다짐했다. 구체적으로 어떻게 할지는 계속 고민하고 시도해 봐야겠다.

루틴만 진행하느라 목표형 프로젝트를 하나도 진행하지 못했다. 물론 목표형 프로젝트의 달성 조건과 일정을 명확하게 설정하지 못해서 그런 것도 있지만 루틴만 하는 데에도 시간이 부족해서 우선순위를 잘 체크해서 시간 배분을 잘해야 할 것 같다.

평가가 '안 하는 것보다는 낫다' 수준에 머물러 있는 것들이 꽤 많다. 습관 만들기를 하면서 경계하려고 했던 것 중의 하나가 목표 없이 열심히 '만' 하는 것이었다. 왜 해야 하는지에 대한 이해 없이 그냥 하고 있다면 시간 낭비가 될 수 있기 때문에 얻고자 하는 것과 진행 방식을 더 명확하게 설정해야 할 것 같다.

내가 원하는 방향으로 잘 향하고 있는지 파악할 수 있는 객관적인 지표가 없다. 31일 중 N일 했다는 것 자체는 방향성의 옳음을 말해주지 않는다. 측정할 수 있는 지표를 만들어야겠다.

취침 시간과 기상 시간이 너무 불규칙하다.

무리하지 말자는 이야기는 대충 하자는 이야기가 아니다. 진행 원칙에 '너무 과하게 하지 않기'라는 내용을 추가했더니 오히려 대충해도 괜찮다는 합리화를 준 것 같다. 그냥 누워서 아무 생각 없이 숏폼을 돌리고 있는 스스로에게 반성...



바라는 것 (Longed for)

커리어도 삶의 중요한 부분 중 하나이기 때문에 회사에서의 시간도 어떻게 효율적으로 보내고 성장할지 구체화하면 좋을 것 같다. 커리어패스를 명확하게 정리해 보자.

조금 더 삶의 방향성과 행동들의 목표를 명확하게 정의하고 공감해야 할 것 같다. '안 하는 것보다 좋으니까 한다.' 보다는 '이런 목적이 있고 이렇게 성장하고 싶기 때문에 한다.'가 될 수 있도록.

조금 더 재미있게 기록하는 방법을 찾고 싶다. 사람들이 게임에 빠지는 이유는 성장을 가시적으로 확인하고 느낄 수 있기 때문이라고 생각한다. 경험치나 레벨, 점점 좋아지는 장비들. 이런 부분들을 실생활에 어떻게 접목시킬 수 있을지 많이 고민하고 시도해 봐야겠다. 가령 매일 루틴을 '일일 퀘스트'와 같은 형식으로 표현한다거나 '월간 접속 보상 시스템'을 루틴에 적용해 본다거나.

주변 사람들과 환경의 영향이 중요하다는 것을 느껴서 외부 모임에도 참석해 보고 싶다. 독서 모임이나 글쓰기 모임 등. 사실 성장을 추구하는 모임이라면 주제는 크게 상관은 없는 것 같다. 최근에는 브런치 글을 보다가 Project one이라는 성장 모임도 발견하게 되었다. 나중에 생활 패턴이 조금 더 자리 잡는다면 이런 모임들에도 도전해보고 싶다.

질적인 인풋을 많이 해서 내 안의 재료를 많이 쌓아야 할 것 같다.





빠르게 시도할 것


01. 루틴 개선

해도 그만 안 해도 그만인 루틴은 일단 보류하여 시간을 확보해야 할 것 같다. 지금은 피아노가 덜 중요한 루틴으로 판단되어서 보류하기로 했다. 또한 주말에는 생산적인 글쓰기 활동에 집중할 수 있도록 매일 진행하고 있던 루틴 중 덜 중요한 것들은 주말에서 제외하고 평일(월~금)에만 진행해 보려고 한다.


그리고 2가지 새로운 루틴을 추가해 보기로 했다. 첫 번째는 '데이터 학습'이다. 데이터는 논리적인 사고와 설득을 위해서 중요한 부분이고, 업무에서나 개인적인 성장 측정에서나 큰 도움이 될 것 같아서 추가했다. 두 번째는 '영화 보고 느낀 점 작성'이다. 최근 자기 발견 글쓰기를 진행하다가 '영화와 드라마'라는 주제로 글을 쓰게 되었는데 영화나 드라마를 잘 안 봐서 아무것도 적을 것이 없었다. 문자 콘텐츠인 책도 중요하지만 영상 매체에서도 충분히 삶에 도움이 되는 교훈을 얻을 수 있음에도 정보 습득 방식이 너무 편협했던 것 같다는 생각이 들었다. 따라서 다양한 경험과 시야를 늘리고자 추가했다. 드라마는 너무 길어서 일단 영화로 시작.


'데이터 학습'은 평일에, '영화 보고 느낀 점'은 주말에 진행할 예정이다. 평일에는 일 때문에 많은 시간을 할애할 수 없어서 다른 루틴과 시간 배분을 해야 할 것 같아서 아래처럼 조정해서 진행해 보려고 한다.

(수정) AI 학습 : 매일 → 월, 수, 금

(추가) 데이터 학습 : 화, 목


결론적으로 아래와 같이 변형해서 진행할 예정.

개선 전
개선 후




02. 성장 패스 구체화 및 액션 리스트 평가

요새 '육각형 인간'이 트렌드라고 한다. 6개의 기준 축이 모두 꽉 찬 상태의 완벽한 인간상에 대한 추구가 반영되어 있다.

1280.jfif https://www.joongang.co.kr/article/25197546


완벽은 잘 모르겠고(바라지도 않고, 이룰 수도 없다고 생각하고), 이 육각형을 성장 과정 적용해서 내가 중요하게 생각하는 축을 정하고 현재 상태와 앞으로 노력해야 할 부분들을 결정하는 기준으로 삼으면 좋을 것 같았다. 회고하면서 목표가 불분명하다는 평가가 많이 나왔기 때문에 중심축과 방향성을 정하는 것이 가장 시급하게 느껴졌다. Why에 대한 이해 없이 What, How는 무의미한 법이니까.


그리고 게임 캐릭터의 성장 방식을 현실에도 접목시켜 보고 싶다는 생각을 계속 하고 있는데, 이런 그래프는 캐릭터의 스탯을 표시할 때 많이 사용하는 방식이라서 성장의 가시화 측면에서 큰 도움이 될 수 있을 것 같았다.

240209_17_2.jpg 초안, 고민중

삶의 중요한 두 분야로 정한 라이프 디자인과 프로덕트 디자인에 대해서 각각 육각형을 만들어보고 있다. 아직 생각 단계라 제대로 정리되지는 않았지만 지금 정한 항목에서 크게 벗어날 것 같지는 않다. 다만 7각형, 8각형이 될 것 같다는 우려는 있다. 생각할수록 살이 계속 붙어서 점점 거대해지는 문제가 있는 것 같다. 선택과 집중도 중요한 능력이기 때문에 잘 고려해서 조금 더 디벨롭하고, 주요 축이 결정되면 루틴형 프로젝트와 목표형 프로젝트가 어떤 역량을 높여줄 수 있는지 평가해 보고 우선순위 정리를 해봐야겠다.




03. 목표형 프로젝트 진행 구체화

목표형은 루틴형과 다르게 주기를 정하고 진행하기에 애매한 프로젝트들이다. 따라서 칸반보드로 액션 리스트를 세분화하고 목표로 하는 산출물과 일정을 명확하게 정리해서 진행해야 할 것 같다. 몇몇 프로젝트들은 대략 구성을 해두었는데 막 작성해둔거라 본격적으로 시작하기 위해서는 목표 일자를 포함해서 정리해야 할 것 같다.



keyword
매거진의 이전글회고하고 나아가기, 기록 다시 시작