글 참 재밌게 쓰는 작가:말콤 글래드웰이라는 아웃라이어

이미제메이킹의 핵심은 쇼핑과 무관하단거죠(친구 집에서 쇼핑할수 없잖아요)

이번 글에서는 <아웃라이어>와 <티핑포인트>의 작가 말콤 글래드웰의 글을 분석해 보겠습니다. 그의 본업은 원래 칼럼 작가로서, 뉴요커지에 30년간 음식, 건강, 비즈니스, 테크, 리더십, 자기계발 등 다양한 주제로 글을 써 왔습니다. 여기서는 대마초에 관한 2019년의 칼럼과 쇼핑의 과학에 대한 1996년 칼럼을 선정했습니다.


이 글을 읽어야 하는 이유: 말콤 글래드웰이 엮어낸 복잡한 거미줄

수많은 이야기로 짜여진 세상에는 실타래를 엮어 전체 이야기를 구성할 수 있을 정도로 매혹적인 직조 장인이 엮어낸 이야기들이 있습니다. 우리 대부분은 거의 눈치채지 못하는 패턴을 풀어내면서 사회의 구조를 가로지르는 문학적 거장, 말콤 글래드웰을 만나보세요. 그는 단순한 작가가 아니라 일반적인 스토리텔러의 흐름과는 거리가 먼 아웃라이어입니다. 그의 기술은 단순한 단어를 넘어 심리, 문화, 그리고 우리를 묶는 인간 행동의 영역에까지 도달합니다.
글래드웰은 마리화나의 연기가 자욱한 베일 아래에 숨어 있는 위험을 폭로하며, 많은 사람들이 무해한 취미로 여기는 마리화나의 어두운 속내를 들여다보라고 촉구합니다. 마치 숲속으로 우리를 안내하여 나무 사이에 숨어 있는 포식자 늑대를 드러내는 것 같습니다. 또 다른 영상에서는 쇼핑몰의 번쩍이는 복도를 안내하며 쇼핑몰이 우리의 가장 깊은 욕망과 본능을 어떻게 조종하는지 보여줍니다. 마치 장막 뒤에서 줄을 당기는 마술사처럼, 이러한 시설은 교묘한 심리학을 적용하여 우리를 돈으로부터 분리시킵니다. 그들은 사이렌의 노래를 연주하며 우리를 더 깊은 곳으로 유인하고, 우리가 그들의 음악에 맞춰 춤을 추는 동안 우리의 지갑은 점점 더 가벼워집니다.
왜 글래드웰을 읽어야 할까요? 수많은 목소리 속에서 그는 우리를 이해의 길로 인도하는 등대이기 때문입니다. 그는 끝없는 호기심을 가진 탐정처럼 우리가 존재조차 몰랐던 점들을 연결해 줍니다. 그는 단순히 이야기를 쓰는 데 그치지 않고 세상을 새롭게 바라볼 수 있는 렌즈를 만들어냅니다. 글래드웰의 뛰어난 분석을 통해 이 여정을 시작하고 나면 여러분도 세상을 새롭게 깨달은 눈으로 바라보고 있지 않은지 확인해 보세요. 말콤 글래드웰이 여러분을 안내할 것입니다.




Is Marijuana as Safe as We Think?

마리화나는 우리가 생각하는 것만큼 안전한가요?

Permitting pot is one thing; promoting its use is another.

마리화나를 허용하는 것과 사용을 장려하는 것은 별개의 문제입니다.



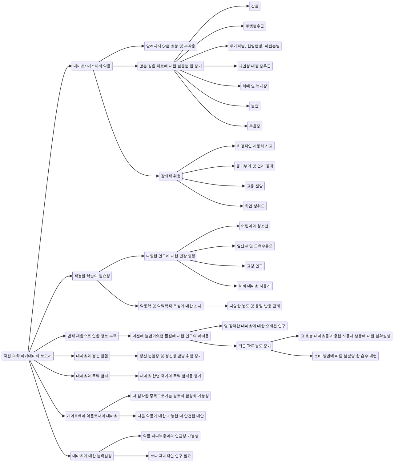
대상 칼럼을 분석한 결과 대마초 사용을 둘러싼 복잡한 개념과 우려가 드러났습니다. 대마초에 대한 미국 국립 의학 아카데미의 2017년 보고서는 대마초의 신비한 특성, 잠재적 위험성, 보다 포괄적인 연구의 필요성을 강조하는 중심 노드입니다. 주요 우려 사항으로는 대마초가 여러 질환을 치료하는 데 효과가 있다는 증거가


부족하다는 점, 치명적인 교통사고, 인지 및 동기 부여 장애와 같은 잠재적 위험, 다양한 인구에 미치는 영향을 조사할 필요성 등이 있습니다. 이 보고서는 또한 법적 제한으로 인한 정보 부족, 덜 강력한 대마초에 대한 오래된 연구, 최근의 THC 농도 증가에 대해서도 강조합니다. 다른 주요 노드에서는 대마초 사용과 정신 질환, 폭력 범죄, 관문 약물로서의 잠재력 사이의 연관성을 보여줍니다. 이 다이어그램은 대마초에 대한 불확실성이 만연해 있으며 보다 체계적인 연구가 필요하다는 점을 강조합니다.


위 다이어그램은 대상 칼럼에서 강조한 것처럼 대마초 사용을 둘러싼 복잡하고 밀도 높은 문제를 시각적으로 표현한 것입니다. 서로 연결된 노드와 링크는 대마초를 이해하기 어렵게 만드는 여러 가지 우려 사항과 고려 사항을 보여줍니다. 다이어그램의 구조는 주제의 복잡성을 반영하여 많은 노드가 다른 여러 개념과 연결되어 있어 담론의 다면적인 특성을 강조합니다. 또한 이 다이어그램은 대마초에 대한 포괄적인 연구가 부족하다는 점, 잠재적인 위험성, 다양한 질환 치료에 대한 대마초의 알려지지 않은 효능 등 기사의 핵심 사항을 강조합니다. 대마초 사용에 대한 열기가 높아지고 있지만 여전히 많은 불확실성이 존재하며 포괄적이고 체계적인 연구가 필요하다는 기사의 핵심 메시지가 도표에 요약되어 있습니다.


세 줄 요약

1. 미국 국립 의학 아카데미의 보고서에 따르면 북미인들이 열광적으로 받아들이는 약물인 대마초는 그 효능이나 적절한 섭취 방법을 확인할 수 있는 증거가 충분하지 않아 여전히 미스테리로 남아 있다고 결론지었습니다.

2. 이 보고서는 또한 치명적인 자동차 사고 가능성 증가와 같은 잠재적인 건강 위험을 강조했지만, 이러한 위험의 성격과 정도는 아직 확인되지 않았습니다.

3. 저자들은 대마초가 어린이, 청소년, 임산부, 모유 수유모 등 다양한 인구 집단에 미치는 건강 영향에 대한 광범위한 연구와 대마초의 약동학 및 약력학적 특성, 다양한 전달 방식, 농도에 대한 이해의 필요성을 강조했습니다.



<기억할 만한 대목들>



1. "예를 들어, 대마초 흡연은 화학 요법과 관련된 메스꺼움을 완화하는 것으로 널리 알려져 있습니다. 그러나 패널은 "이 옵션을 조사하는 양질의 무작위 시험이 없습니다."라고 지적했습니다. 마리화나가 통증 치료에 효과가 있다는 증거는 있지만 "미국에서 일반적으로 사용되고 시판되는 대마초 제품의 효능, 용량, 투여 경로 또는 부작용에 대해서는 알려진 바가 거의 없습니다." 주의 사항은 계속 이어집니다. 대마초가 간질에 좋은가요? "증거가 불충분합니다." 뚜렛 증후군에 좋은가요? 제한된 증거. 루게릭병, 헌팅턴병, 파킨슨병은요? 증거 불충분. 과민성 대장 증후군? 증거가 불충분합니다. 치매와 녹내장? 아마도 아닐 것입니다. 불안증? 아마도. 우울증? 아마 아닐 겁니다."


1. "For example, smoking pot is widely supposed to diminish the nausea associated with chemotherapy. But, the panel pointed out, “there are no good-quality randomized trials investigating this option.” We have evidence for marijuana as a treatment for pain, but “very little is known about the efficacy, dose, routes of administration, or side effects of commonly used and commercially available cannabis products in the United States.” The caveats continue. Is it good for epilepsy? “Insufficient evidence.” Tourette’s syndrome? Limited evidence. A.L.S., Huntington’s, and Parkinson’s? Insufficient evidence. Irritable-bowel syndrome? Insufficient evidence. Dementia and glaucoma? Probably not. Anxiety? Maybe. Depression? Probably not."


- 설명: 발표자는 증거에 기반한 의사 결정을 중요시하며 마리화나의 의학적 이점과 위험성에 대한 양질의 과학적 연구가 부족하다는 점을 강조합니다. 이 관점은 엄격한 과학적 조사의 중요성에 대한 화자의 믿음과 대중적이지만 입증되지 않은 주장에 대한 회의론을 나타냅니다.




2. "패널은 "대마초가 어린이와 청소년, 임산부와 모유 수유모, '고령 인구'와 '대마초 과다 사용자', 즉 한 달에 한 번 마리화나를 피우는 대학생을 제외한 모든 사람에게 미치는 건강 영향에 대한 적절한 연구가 필요하다"고 결론을 내렸습니다.


2. "We need proper studies, the panel concluded, on the health effects of cannabis on children and teen-agers and pregnant women and breast-feeding mothers and “older populations” and “heavy cannabis users”; in other words, on everyone except the college student who smokes a joint once a month."


- 설명: 발표자는 마리화나의 진정한 효과를 이해하기 위해 포괄적이고 다양한 연구 집단의 필요성을 강조합니다. 이는 과학 연구에서 사회의 모든 부분을 고려해야 한다는 철학을 반영하며, 포용적인 세계관을 강조합니다.




3. "강력한 약물이 너무 적다는 것은 효과가 없다는 것을 의미합니다. 너무 많다는 것은 득보다 실이 많을 수 있다는 뜻입니다. 알약에 들어 있는 활성 성분의 양과 그 성분이 체내에 들어간 후 대사 경로 등 제약회사는 제품이 시장에 출시되기 전에 증빙 문서로 가득 찬 트랙터 트레일러와 함께 공들여 설계했을 것입니다."


3. "Too little of a powerful drug means that it won’t work. Too much means that it might do more harm than good. The amount of active ingredient in a pill and the metabolic path that the ingredient takes after it enters your body—these are things that drugmakers will have painstakingly mapped out before the product comes on the market, with a tractor-trailer full of supporting documentation."


- 설명: 화자는 약물 제형과 복용량의 중요성에 대한 깊은 이해를 보여줌으로써 의학 또는 과학에 대한 배경 지식을 나타냅니다. "증빙 문서로 가득 찬 트랙터 트레일러"라는 은유는 의약품 승인 프로세스에서 엄격한 테스트와 문서의 중요성에 대한 화자의 신념을 강조합니다.




4. "약물의 새로운 효능을 보완하기 위해 사용자가 담배를 덜 피울까요? 아니면 단순히 더 많이, 더 빨리 취하는 것일까요? 고강도 대마초는 젊은 사용자에게 더 문제가 될까요, 아니면 나이가 많은 사용자에게 더 문제가 될까요? 일부 약물의 경우 용량-반응 곡선은 선형입니다. 두 배의 용량이 두 배의 효과를 생성합니다. 다른 약물은 비선형적이어서 두 배의 용량을 투여하면 효과가 10배로 증가하거나 전혀 증가하지 않을 수 있습니다. 대마초는 어떤가요? 물론 대마초를 어떻게 섭취하는지도 중요합니다. 대마초를 피우거나, 베이핑하거나, 먹거나, 피부에 바를 수 있습니다. 흡수 패턴은 어떻게 영향을 받을까요?"


4. "Are users smoking less, to compensate for the drug’s new potency? Or simply getting more stoned, more quickly? Is high-potency cannabis more of a problem for younger users or for older ones? For some drugs, the dose-response curve is linear: twice the dose creates twice the effect. For other drugs, it’s nonlinear: twice the dose can increase the effect tenfold, or hardly at all. Which is true for cannabis? It also matters, of course, how cannabis is consumed. It can be smoked, vaped, eaten, or applied to the skin. How are absorption patterns affected?"


- 설명: 마리화나의 효과에 영향을 미치는 다양한 요인에 대한 화자의 질문은 약물 소비와 그 영향에 대한 포괄적인 이해를 보여줍니다. 이는 지나치게 단순화된 내러티브에 저항하면서 복잡성과 미묘한 차이를 포용하는 폭넓은 세계관을 반영합니다.




5. "대마초와 관련하여 가장 좋은 시나리오는 대마초의 실제 효과에 대해 더 많이 알아가고 필요에 따라 적응해 나가면서, 한때는 매우 치명적이었던 자동차의 혁신이 역사의 흐름 속에서 점차 길들여진 것처럼 대마초의 진정한 효과에 대해 더 많이 알아가면서 헤쳐나가는 것입니다."


5. "When it comes to cannabis, the best-case scenario is that we will muddle through, learning more about its true effects as we go along and adapting as needed—the way, say, the once extraordinarily lethal innovation of the automobile has been gradually tamed in the course of its history."


- 설명: 이 인용문은 자동차 길들이기라는 은유로 상징되는 경험을 통한 학습에 대한 화자의 실용주의 철학과 신념을 드러냅니다. 이는 마리화나와 같은 새로운 기술이나 물질을 수용하기 위해 사회적 규범과 규제가 시간이 지남에 따라 진화할 수 있다는 화자의 견해를 반영합니다.




6. "베렌슨은 우리가 이 연결고리에 대해 너무 낙관적으로 생각하고 있다고 생각합니다. 그는 위험이 얼마나 큰지, 그 배후에는 무엇이 있을지 궁금해합니다. "자녀에게 말하기"의 가장 흥미로운 섹션 중 하나에서 그는 신경약리학 및 정신분열증 치료를 전문으로 하는 정신과 전문의인 에릭 메사모어와 함께 앉았습니다."


6. "Berenson thinks that we are far too sanguine about this link. He wonders how large the risk is, and what might be behind it. In one of the most fascinating sections of “Tell Your Children,” he sits down with Erik Messamore, a psychiatrist who specializes in neuropharmacology and in the treatment of schizophrenia."


- 설명: 화자는 해당 분야 전문가의 관점을 소중히 여기며 마리화나 사용의 잠재적 위험을 이해하는 것이 중요하다는 점을 인식하고 있습니다. 이는 지식과 정보에 입각한 의사 결정에 대한 화자의 노력을 보여줍니다.




7. "베렌슨의 두 번째 질문은 첫 번째 질문에서 파생됩니다. 정신병에 종종 수반되는 망상과 편집증은 때때로 폭력적인 행동을 유발할 수 있습니다. 대마초가 정신병의 증가와 관련이 있다면, 베렌슨의 아내가 제안한 것처럼 마리화나 사용 증가가 폭력 범죄의 증가를 동반할 것으로 예상해야 할까요?"


7. "Berenson’s second question derives from the first. The delusions and paranoia that often accompany psychoses can sometimes trigger violent behavior. If cannabis is implicated in a rise in psychoses, should we expect the increased use of marijuana to be accompanied by a rise in violent crime, as Berenson’s wife suggested?"


- 설명: 화자가 마리화나 사용의 잠재적 결과에 대해 질문하는 것은 사회적 영향에 대한 우려를 보여주며, 개인의 행동과 사회적 결과의 상호 연결성을 인식하는 세계관을 강화합니다.




8. "마약 정책은 항상 가장자리에서 가장 명확하게 드러납니다. 불법 오피오이드는 한쪽 끝에 있습니다. 그들은 위험합니다. 제조자와 유통업자는 감옥에 가야 하고, 사용자는 약물 치료 프로그램에 들어가야 합니다. 대마초 업계는 커피처럼 자사 제품이 이 연속체의 다른 쪽 끝에 속한다고 믿게 만들고 싶습니다."


8. "Drug policy is always clearest at the fringes. Illegal opioids are at one end. They are dangerous. Manufacturers and distributors belong in prison, and users belong in drug-treatment programs. The cannabis industry would have us believe that its product, like coffee, belongs at the other end of the continuum."


- 설명: 화자가 마리화나와 오피오이드 및 커피를 비교하는 것은 마약 정책에 대한 미묘한 이해와 다른 물질을 구별할 필요성에 대한 신념을 보여줍니다. 이 관점은 이데올로기보다는 현실에 기반을 둔 마약 정책에 대한 화자의 실용적인 접근 방식을 강조합니다.




9. "노련한 팟헤드들이 때때로 신규 사용자에게 "낮은 수준에서 천천히 시작하라"는 조언은 적어도 우리가 무엇을 다루고 있는지 더 잘 이해할 때까지는 사회 전체에 좋은 조언일 것입니다."


9. "The advice that seasoned potheads sometimes give new users—“start low and go slow”—is probably good advice for society as a whole, at least until we better understand what we are dealing with."


- 설명: 불확실성에 직면하여 신중하고 점진적으로 탐구해야 한다는 화자의 지지는 신중함과 신중한 위험 감수라는 철학을 반영합니다. 이 인용문은 새롭고 복잡한 문제를 탐색하기 위한 실용적인 접근 방식을 제안합니다.




10. "고틀립이 전자담배가 어린이들에게 너무 유혹적이라는 이유로 전자담배 단속을 발표한 지 일주일 후, 시겔은 매사추세츠 주에 있는 최초의 기호용 마리화나 시설을 방문했습니다. 시겔이 발견한 메뉴에는 아무도 잘 모르는 다량의 약물인 THC가 함유된 제품이 있었습니다: 딸기 맛의 쫄깃한 바이트, 커다란 시트러스 젤리 곰, 맛있는 벨기에산 다크 초콜릿 바..."


10. "A week after Gottlieb announced his crackdown on e-cigarettes, on the ground that they are too enticing to children, Siegel visited the first recreational-marijuana facility in Massachusetts. Here is what he found on the menu, each offering laced with large amounts of a drug, THC, that no one knows much about: Strawberry-flavored chewy bites, Large, citrus gummy bears, Delectable Belgian dark chocolate bars..."


- 설명: 마리화나가 함유된 제품의 마케팅에 대한 화자의 비판은 공중 보건과 취약 계층에 대한 잠재적 위험에 대한 우려를 나타냅니다. 이는 안전과 책임감 있는 소비를 우선시하는 세계관을 반영합니다.







Science of Shopping

쇼핑의 과학


다섯 줄 요약

1. 미국 쇼핑객들은 쇼핑 길을 걸을 때 오른쪽을 유지하는 경향이 있기 때문에 공항에서 패스트푸드점은 보통 왼쪽에, 선물 가게는 오른쪽에 위치한다고 소매 전략가인 Paco Underhill은 말합니다.

2. 언더힐의 연구와 경험에 따르면 사람들은 보행 속도에서 쇼핑 속도에 적응하는 데 시간이 걸리는 경향이 있기 때문에 리테일 비즈니스는 쇼핑 공간에 들어서자마자 매력적이고 탐색하기 쉬운 쇼핑 공간을 마련해야 한다고 조언합니다.

3. 또한 그는 고객이 매장에 들어서자마자 오른쪽으로 향하는 경향이 있다는 이론을 세우고 매장 내 고객 행동을 기록하여 이를 뒷받침할 수 있었습니다.

4. 미국 소비자의 근본적인 불안은 쇼핑하는 동안 자신이 조종당하고 있다는 것인데, 소비자 행동에 대한 시장 조사는 수십억 달러 규모의 산업이 되었으며, 기업들은 다양한 방법을 사용하여 소비자 습관을 추적하고 분석합니다.

5. 파코 언더힐의 동영상은 쇼핑객은 쉽게 예측할 수 없으며, 판매자가 쇼핑객의 욕구에 맞춰야 한다는 것을 보여줍니다.





<기억할 만한 대목들>


미국인들은 쇼핑몰 중앙 홀이나 도시 보도를 걸을 때 오른쪽으로 걷는 경향이 있습니다. 잘 설계된 공항에서는 탑승구를 향해 걸어가는 여행객의 왼쪽에 패스트푸드점이 있고 오른쪽에 기념품 가게가 있는 것을 항상 볼 수 있습니다. 사람들은 배고픔을 채우기 위해 보행자 전용 차선을 쉽게 건너지만 티셔츠나 잡지를 충동구매하는 경우는 드뭅니다.


Human beings walk the way they drive, which is to say that Americans tend to keep to the right when they stroll down shopping-mall concourses or city sidewalks. This is why in a well-designed airport travellers drifting toward their gate will always find the fast-food restaurants on their left and the gift shops on their right: people will readily cross a lane of pedestrian traffic to satisfy their hunger but rarely to make an impulse buy of a T-shirt or a magazine.


이 인용문은 쇼핑 경험을 극대화하기 위해 인간의 행동을 이해하는 것이 중요하다는 화자의 신념을 보여줍니다. 도시 지리학에 대한 배경과 인간 행동에 대한 깊은 지식을 반영하여 쇼핑 습관을 해독하기 위해 과학적 방법을 적용하는 그의 철학을 강조합니다.




파코 언더힐은 40대 중반의 키가 큰 남자로, 부분적으로 대머리에 깔끔하게 다듬은 수염을 기르고 거의 바보 같은 태도로 사람들을 끌어당깁니다. 도시 계획의 도구로 타임랩스 사진의 사용을 개척한 사람은 바로 Whyte였습니다. 1974년 컬럼비아 대학 학부생이었던 파코는 Whyte의 작품에 대한 강의를 듣고 '공중을 걷는 기분'으로 강의실을 떠났다고 회상합니다.


Paco Underhill is a tall man in his mid-forties, partly bald, with a neatly trimmed beard and an engaging, almost goofy manner... It was Whyte who pioneered the use of time-lapse photography as a tool of urban planning... As a Columbia undergraduate, in 1974, Paco heard a lecture on Whyte's work and, he recalls, left the room 'walking on air.'


이 인용문은 혁신에 대한 연사의 존경심과 배움에 대한 열의를 강조하며 끊임없는 성장과 발전의 철학을 시사합니다. 또한 왜트와 같은 선구자에 대한 존경심을 반영하여 혁신과 지적 호기심에 대한 그의 가치를 드러내고 있습니다.




파코는 불변권 문제에 대해서도 같은 방식으로 접근합니다. 그는 이론가가 아니라 경험주의자이며, 그에게 중요한 것은 매장 내 타임랩스 사진의 방대한 라이브러리를 축적하면서 불변권이 얼마나 자주, 어떤 상황에서 발현되는지, 그리고 이를 어떻게 활용할 수 있는지 알 수 있는 확실한 증거를 충분히 확보했다는 것입니다.


Paco approaches the problem of the Invariant Right the same way... He is not a theoretician but an empiricist, and for him the important thing is that in amassing his huge library of in-store time-lapse photography he has gained enough hard evidence to know how often and under what circumstances the Invariant Right is expressed and how to take advantage of it.


이 인용문은 이론적 추측보다 경험적 증거에 대한 파코의 신념을 보여주는 것으로, 실제 데이터가 최고의 지식의 원천이라는 그의 세계관을 반영합니다. 이 인용문은 꼼꼼한 연구에 대한 그의 헌신을 보여주며, 부지런한 조사와 과학적 엄격함에 대한 그의 철학을 드러냅니다.




파코가 좋아하는 것은 사실입니다... 그는 은행 계좌를 비워 카메라와 필름을 사서 포킵시의 한 보행자 전용 쇼핑몰에 관한 홈 무비를 만들었습니다.


What Paco likes are facts... He empties his bank account to buy cameras and film and make his own home movie, about a pedestrian mall in Poughkeepsie.


이 인용문은 사실을 밝혀내기 위한 파코의 헌신과 열정에 투자하려는 그의 의지를 강조합니다. 이 인용문은 직접적인 경험과 실제 적용을 통한 학습에 대한 그의 철학을 강조하며, 지식 습득에 대한 그의 실무적인 접근 방식을 반영합니다.




Paco는 바지 한 벌을 팔 수 있다면 벨트나 양말, 속옷도 팔 수 있어야 하고, 심지어 Gap이 잘하는 일, 즉 한 사람에게 완전한 의상을 판매할 수 있어야 한다고 생각합니다.


Paco thinks that if you can sell someone a pair of pants you must also be able to sell that person a belt, or a pair of socks, or a pair of underpants, or even do what the Gap does so well: sell a person a complete outfit.


이 인용문은 리테일 기회를 극대화하려는 파코의 신념과 제품의 상호 연결성에 대한 그의 이해를 보여줍니다. 이 인용문은 포괄적인 쇼핑 경험에 대한 그의 철학을 반영하며, 소매 전략에 대한 그의 지식을 보여줍니다.




Paco는 고객을 위해 제품별 분석과 밝은 색상의 차트 및 그래프로 가득 찬 총 40~150페이지에 달하는 일련의 세심한 연구 보고서를 작성합니다.


Paco produces for his clients a series of carefully detailed studies, totalling forty to a hundred and fifty pages, filled with product-by-product breakdowns and bright-colored charts and graphs.


이 인용문은 고객에게 철저하고 상세한 인사이트를 제공하려는 파코의 노력을 보여줍니다. 이 인용문은 소매 행동에 대한 깊은 지식과 업무에 대한 그의 헌신을 반영하여 세심한 데이터 분석에 대한 그의 철학을 확인시켜 줍니다.




예를 들어, 파코는 업계에서 '엉덩이 브러시 이론'의 창시자로 알려져 있습니다. 파코가 비디오 테이프 라이브러리를 반복적으로 면밀히 분석하여 얻은 관찰 결과를 소매업계의 계율로 발전시킨 것입니다. 즉, 면밀한 검토가 필요한 여성용 제품은 절대 좁은 통로에 배치해서는 안 된다는 것입니다.


Paco is considered the originator, for example, of what is known in the trade as the butt-brush theory... It's really an observation, based on repeated and close analysis of his videotape library, that Paco has transformed into a retailing commandment: a women's product that requires extensive examination should never be placed in a narrow aisle.


이 인용문은 파코의 혁신적인 사고와 평범해 보이는 관찰에서 실용적인 리테일 전략을 만들어내는 그의 능력을 잘 보여줍니다. 이 명언은 리테일 공간에서 고객 편의의 중요성에 대한 그의 신념과 쇼핑 행동에 대한 방대한 지식을 반영합니다.




지난 몇 년 동안 5번가와 매디슨 애비뉴에 바니스, 캘빈클라인, 아르마니, 발렌티노, 바나나 리퍼블릭, 프라다, 샤넬, 나이키 타운 등 눈부신 새 리테일 사원이 수없이 많이 들어섰지만, 이는 단지 직감에 기반한 폭발적인 성장, 즉 고객에게 볼거리를 제공하는 것이 돌파구라는 수백만 달러의 희망적인 도박에 불과합니다.


In the past few years, countless dazzling new retailing temples have been built along Fifth and Madison Avenues- Barneys, Calvin Klein, Armani, Valentino, Banana Republic, Prada, Chanel, Nike Town, and on and on-but it is an explosion of growth based on no more than a hunch, a hopeful multimillion-dollar gamble that the way to break through is to provide the shopper with spectacle and more spectacle.


이 인용문에는 확실한 데이터보다는 직감에 기반한 리테일 전략에 대한 파코의 회의론이 담겨 있습니다. 시장 트렌드에 대한 지식을 바탕으로 과학적 방법을 통해 리테일 전략을 수립해야 한다는 그의 신념이 담겨 있습니다.




고객이 물건을 구매할 확률은 쇼핑에 소비하는 시간과 직결되며, 쇼핑에 소비하는 시간은 고객이 매장에 얼마나 깊이 빠져드는지와도 직결됩니다.


The chances that shoppers will buy something are directly related to how long they spend shopping, and how long they spend shopping is directly related to how deep they get pulled into the store.


이 인용문은 매장에서 보내는 시간과 구매 행동 사이의 관계에 대한 파코의 이해를 강조합니다. 이 인용문은 복잡한 관계를 밝혀내는 데이터의 힘에 대한 그의 믿음을 보여주며, 리테일 연구에 대한 그의 과학적 접근 방식을 반영합니다.




어렸을 때 파코는 거의 쇠약해질 정도로 말을 더듬었고, '말을 잘 하지 못했기 때문에 사물을 이해하기 위해 항상 눈에 의존했다'고 말합니다.


As a child, Paco had a nearly debilitating stammer, and, he says, 'since I was never that comfortable talking I always relied on my eyes to understand things.'


이 인용문은 파코의 배경과 그것이 세상을 이해하는 그의 접근 방식을 어떻게 형성했는지에 대한 통찰력을 제공합니다. 시각적 단서를 통해 관찰하고 이해하려는 그의 철학이 반영되어 있으며, 그의 탄력성과 적응력을 암시합니다.




1. "파코 언더힐을 두려워해야 할까요? 결국 미국 소비자의 근본적인 불안 중 하나는 쇼핑 경험의 즐거움과 경박함 이면에 조작의 저류가 흐르고 있다는 것이었으며, 그 불안이 오늘날보다 더 정당해 보인 적은 거의 없었습니다. 미국 소비자의 마음과 습관을 들여다보는 관행은 이제 수십억 달러 규모의 비즈니스가 되었습니다."


1. "Should we be afraid of Paco Underhill? One of the fundamental anxieties of the American consumer, after all, has always been that beneath the pleasure and the frivolity of the shopping experience runs an undercurrent of manipulation, and that anxiety has rarely seemed more justified than today. The practice of prying into the minds and habits of American consumers is now a multibillion-dollar business."


- 이 인용문은 소비자 시장에 대한 화자의 이해와 관점이 특징적입니다. 소비자 중심 비즈니스와 소비자 행동을 이해하고 조작하기 위해 사용하는 방법에 대한 비판적 시각을 반영합니다. 이는 사회에서 상거래의 힘과 영향력에 대한 화자의 믿음을 구체화한 것입니다.




2. "파코의 고객들은 변덕스럽고 고집이 세며, 벨트가 정확한 순간에 제시되지 않는 한 조건이 완벽하지 않으면 아무것도 사지 않으려 합니다. 엉덩이 쓰다듬기와 쓰다듬기, 감압 영역과 불변의 권리에 대한 그의 이론은 쇼핑객을 판매자의 욕구에 따르게 하는 것이 아니라 판매자가 쇼핑객의 욕구에 따르게 하려는 것입니다."


2. "Paco's shoppers are fickle and headstrong, and are quite unwilling to buy anything unless conditions are perfect unless the belt is presented at exactly the right moment. His theories of the butt-brush and petting and the Decompression Zone and the Invariant Right seek not to make shoppers conform to the desires of sellers but to make sellers conform to the desires of shoppers."


- 이 인용문에서 소비자 심리에 대한 화자의 지식이 분명하게 드러납니다. 이 인용문은 소비자의 힘에 대한 화자의 믿음을 보여 주며, 기업이 고객의 변덕과 요구에 적응해야지 그 반대가 아니라는 점을 강조합니다. 이는 화자의 소비자 중심적 세계관을 반영합니다.




3. "파코가 고객에게 가르치는 것은 쇼핑객의 모든 변덕에 대한 일종의 노예적 헌신입니다. 그는 그들에게 겸손을 가르치고 있습니다."


3. "What Paco is teaching his clients is a kind of slavish devotion to the shopper's every whim. He is teaching them humility."


- 이 인용문은 기업과 소비자 간의 관계에 대한 연사의 철학을 잘 드러냅니다. 기업은 고객을 섬길 뿐만 아니라 존중해야 한다는 것을 시사합니다. 이러한 관점은 소비자 주권에 대한 화자의 강조를 강조합니다.




4. "그 이유는 쇼핑객은 움직이는 표적이기 때문입니다. 고객들은 점점 더 복잡해지고 있으며, 소매업체는 이에 발맞추기 위해 고객에 대해 점점 더 많은 것을 알아야 합니다."


4. "The reason is that shoppers are a moving target. They are becoming more and more complicated, and retailers need to know more and more about them simply to keep pace."


- 연사는 진화하는 소비자 시장의 본질에 대한 깊은 이해를 보여줍니다. 이 인용문은 소비자의 복잡성과 그로 인해 소매업체가 직면한 과제에 대한 화자의 인식을 잘 보여줍니다. 이 인용문은 기업이 지속적으로 적응하고 진화해야 한다는 연사의 신념을 반영합니다.




5. "기존의 직사각형 카운터에서는 점원과 고객의 관계가 형식적이고 은근히 가부장적이었습니다. 립스틱을 보고 싶으면 먼저 물어봐야 했죠. 번스는 "20년 전만 해도 판매 직원은 고객에게 물어보고 추천하는 대신 필요한 것이 무엇인지 상담하고 알려주었습니다."라고 말합니다. 당시 사람들은 영업 사원의 말을 그대로 믿었습니다. 오늘날에는 과거의 위계질서가 뒤바뀌었습니다. 여성들은 스스로 결론을 내리고 싶어 합니다."라고 번스는 말합니다.


5. "Around the old rectangular counter, the relationship of clerk to customer was formal and subtly paternalistic. If you wanted to look at a lipstick, you had to ask for it. 'Twenty years ago, the sales staff would consult with you and tell you what you needed, as opposed to asking and recommending,' Burns said. 'And in those days people believed what the salesperson told them.' Today, the old hierarchy has been inverted. 'Women want to draw their own conclusions,' Burns said."


- 이 인용문은 판매자와 구매자 간의 관계에서 변화하는 역학 관계에 대한 화자의 이해를 반영합니다. 전통적인 가부장적 모델에서 보다 고객 중심적인 접근 방식으로의 전환에 대한 화자의 인식을 보여줍니다. 이는 소비자의 역량 강화에 대한 발표자의 믿음을 보여주는 증거입니다.




6. "예를 들어, 시장 조사에서 가장 인기 있는 분야 중 하나는 타이핑이라고 불리는 것으로, 사람들이 어디에 사는지 또는 짧은 표준화된 설문조사에서 점수를 매기는 방식에 따라 사람들이 구매할 제품의 종류나 판촉물의 종류를 예측하려는 정교한 시도입니다."


6. "One of the hottest areas in market research, for example, is something called typing, which is a sophisticated attempt to predict the kinds of products that people will buy or the kind of promotional pitch they will be susceptible to on the basis of where they live or how they score on short standardized questionnaires."


- 이 인용문에서 화자는 현대 시장 조사 방법에 대한 광범위한 지식을 보여줍니다. 복잡한 마케팅 전략을 비판적으로 분석하고 이해하는 그의 능력을 보여주며, 이는 업계에 대한 깊은 이해를 반영합니다.




7. "실제로 프린스턴에 있는 Total Research라는 회사에서 타이핑을 해보니 결과가 너무 정확해서 파코의 비디오를 처음 봤을 때와 같은 소름 끼치는 느낌을 받았습니다."


7. "In fact, when I was typed by a company called Total Research, in Princeton, the results were so dead-on that I got the same kind of creepy feeling that I got when I first watched Paco's videos."


- 이 개인적인 일화는 화자가 시장 조사의 본질에 대해 직접 경험하고 이해했음을 보여줍니다. 이 인용문은 주제를 비판적으로 분석하고 개인적으로 참여하는 그의 능력을 반영하여 토론에 개인적인 관점을 제공합니다.




8. "그렇다면 중요한 질문은 내가 생각하는 것이 아니라 내 마벤들이 생각하는 것입니다. 리테일러와 마케터의 과제는 내 선호도를 파악하고 영향을 미치는 것이 아니라 내 메이븐의 선호도를 파악하고 영향을 미치는 것인데, 이는 훨씬 더 어려운 과제입니다."


8. "The key question, then, is not what I think but what my Mavens think. The challenge for retailers and marketers, in turn, is not so much to figure out and influence my preferences as to figure out and influence the preferences of my Mavens, and that is a much harder task."


- 이 인용문은 시장에서 인플루언서 또는 '메이븐'의 중요성에 대한 발표자의 이해를 반영합니다. 이는 소비자 행동의 복잡성과 이에 영향을 미치기 위해 기업이 직면하는 도전 과제에 대한 그의 인식을 보여줍니다.




9. "메이븐은 풀필드(Fulfilled)라는 소비자 유형의 하위 범주로 간주되며, 한 SRI 관계자는 풀필드를 '지옥에서 온 소비자들, 즉 매우 기능 지향적인 소비자'라고 말했습니다. 그는 '그들은 프로모션에 밀리지 않습니다. 이들에게 다가갈 수는 있지만, 그것은 지적인 논쟁입니다."라고 설명했습니다.


9. "Mavens are considered to be a subcategory of the consumer type known as Fulfilled, and Fulfilleds, one SRI official told me, are 'the consumers from Hell-they are very feature oriented.' He explained, 'They are not pushed by promotions. You can reach them, but it's an intellectual argument.'"


- 이 인용문에서 소비자 유형과 행동에 대한 화자의 지식이 잘 드러납니다. 그는 시장 세분화에 대한 미묘한 관점을 반영하여 특정 소비자 그룹에 영향을 미치는 데 따르는 복잡성과 어려움에 대한 이해를 보여줍니다.




10. "매장과 제조업체가 마케팅 전략을 날카롭게 다듬고 개선하기 위해 노력할수록, 그리고 쇼핑객의 마음을 읽으려고 노력할수록 우리는 메이븐 뒤에 숨게 됩니다."


10. "The harder stores and manufacturers work to sharpen and refine their marketing strategies, and the harder they try to read the minds of shoppers, the more we hide behind Mavens."


- 이 인용문은 기업과 소비자 간의 진화하는 역학 관계에 대한 연사의 관점을 요약한 것입니다. 이는 소비자의 힘과 시장 전략을 형성하는 데 있어 소비자의 영향력에 대한 그의 믿음을 반영합니다. 시장에서 진화하는 힘의 역학 관계에 대한 연사의 철학이 이 문장에 요약되어 있습니다.




1. "여성은 항상 남성보다 더 오래 쇼핑하며, 이는 일반적인 지역 쇼핑몰에서 여성이 전체 구매 금액의 70%를 차지하는 주요 이유 중 하나입니다. "여성은 남성보다 인내심이 더 강합니다."라고 Paco는 말합니다. "남성은 더 산만합니다. 혼란에 대한 인내심이나 매장에서 보내는 시간이 여성보다 훨씬 짧습니다. 원한다면 남성 전용 매장을 만들어 30%의 매출 수치를 40% 또는 45%로 끌어올릴 수 있습니다. 더 많은 금속, 더 어두운 나무 등 더 남성적인 느낌을 줄 수 있습니다. 음악을 크게 틀 수도 있습니다. 매장을 간소화하고 바닥에 제품을 적게 배치할 수도 있습니다."


1. "Women always shop longer than men, which is one of the major reasons that in the standard regional mall women account for seventy per cent of the dollar value of all purchases. 'Women have more patience than men,' Paco says. 'Men are more distractible. Their tolerance level for confusion or time spent in a store is much shorter than women's.' If you wanted, then, you could build a store designed for men, to try to raise that thirty-percent sales figure to forty or forty-five per cent. You could make the look more masculine-more metal, darker woods. You could turn up the music. You could simplify the store, put less product on the floor."


- 연사의 철학은 고객 행동에 대한 깊은 이해에 뿌리를 두고 있습니다. 이 인용문은 다양한 고객 인구 통계, 즉 남성과 여성의 특정 요구와 성향에 맞게 소매 경험을 맞춤화하는 것이 중요하다는 그의 신념을 보여줍니다. 고객 행동에 대한 그의 지식은 남성의 선호도에 맞는 매장을 디자인하라는 제안에 반영되어 있습니다.




2. "최고의 매장에는 모두 이미지, 즉 소매업체들이 '관점'이라고 부르는 것이 있습니다. 예를 들어 랄프로렌의 폴로 컬렉션 플래그십 스토어는 매디슨 애비뉴와 세븐티세컨드 스트리트에 있는 복원된 라인랜더 저택에 있습니다. 폴로 맨션은 알려진 대로 전쟁 전 영국의 젠틀함을 연상시키는 색채와 유물로 가득 차 있습니다."


2. "The best stores all have an image-or what retailers like to call a 'point of view.' The flagship store for Ralph Lauren's Polo collection, for example, is in the restored Rhinelander mansion, on Madison Avenue and Seventy-second Street. The Polo Mansion, as it is known, is alive with color and artifacts that suggest a notional prewar English gentility."


- 이 인용문은 성공적인 매장은 고객에게 설득력 있고 일관된 이미지 또는 '관점'을 제시해야 한다는 화자의 믿음을 강조합니다. 이러한 관점은 소매업이 단순히 제품을 판매하는 것이 아니라 고객의 취향, 라이프스타일, 열망에 공감할 수 있는 몰입형 경험을 창출하는 것이라는 그의 철학과 관련이 있습니다. 랄프 로렌의 폴로 맨션 사례는 이러한 관점을 강조하며 리테일을 스토리텔링의 한 형태로 이해할 것을 제안합니다.




3. "이 모든 이미지 메이킹은 쇼핑 경험을 다른 맥락에 놓고 스토리를 부여하기 위한 것입니다. 조르지오 아르마니는 "매장을 방문하는 고객들이 친구의 집에 들어왔을 때와 같은 편안함, 즉 디자이너의 '성역'을 대하는 듯한 느낌 없이 편안함을 느끼기를 바란다"고 말했습니다."


3. "All this image-making seeks to put the shopping experience in a different context, to give it a storyline. 'I wish that the customers who come to my stores feel the same comfort they would entering a friend's house-that is to say, that they feel at ease, without the impression of having to deal with the 'sanctum sanctorum' of a designer,' Giorgio Armani told me."


- 이 인용문은 리테일 경험을 형성하는 데 있어 내러티브와 맥락의 힘에 대한 연사의 믿음을 보여줍니다. 성공적인 소매업은 고객과의 관계를 구축하고, 고객이 집과 같은 편안함을 느끼도록 하며, 쇼핑 여정을 섬세하게 안내하는 데 있다는 그의 철학을 전달합니다. 이 관점은 신중하게 안무된 구매와 판매의 발레를 무대로 설정하고 고객에게 자연스럽고 매력적으로 느껴지는 방식으로 스토리를 전개하는 그림을 그립니다.




4. "캘빈 클라인 속옷은 허리 밴드를 조금만 낮춰 몸통을 더 길고 평평하게 만드는 디자인적 승리의 결과물입니다. 하지만 가브리엘라 포르테의 말처럼 '상품성을 바람직한 것으로 바꾸는' 이미지 변혁의 승리이기도 하며, 잊혀진 필수품을 패션으로 탈바꿈시킨 것이기도 합니다."


4. "Calvin Klein underwear is partly a design triumph: lowering the waistband just a tad in order to elongate, and flatter, the torso. But it is also a triumph of image-transforming, as Gabriella Forte says, a 'commodity good into something desirable,' turning a forgotten necessity into fashion."


- 이 인용문은 브랜딩 및 마케팅 전략, 특히 일상적인 상품을 바람직하고 패셔너블한 아이템으로 변화시키는 힘에 대한 연사의 지식을 반영합니다. 성공적인 제품 디자인과 브랜딩은 단순한 미적 감각을 넘어 고객의 필요, 욕구, 자기 인식에 대한 깊은 이해가 필요하다는 그의 이해를 엿볼 수 있습니다. 이 인용문은 리테일을 예술, 과학, 심리학의 결합으로 보는 그의 큰 그림에 맞는 퍼즐 조각과 같습니다.




5. "와이트는 파코와 마찬가지로 성공적인 공공 공간을 구축하는 데 필요한 모든 종류의 사실과 관찰로 무장하고 있었습니다. 그는 지나가는 사람들을 유인하기 위해 난간이 얼마나 넓어야 하는지(최소 30인치 또는 등받이 두 개 깊이), 주요 야외 좌석 공간의 수용 인원은 얼마인지(총 평방 피트를 3으로 나눈 값) 등에 대해 엄격한 견해를 가지고 있었습니다. 하지만 근본적으로 그는 인간 행동의 무한한 복잡성과 궁극적인 신비에 경외감을 느꼈습니다. 그는 인간을 너무 진지하게 받아들여 인간을 통제할 수 있다고 생각했습니다."


5. "Whyte, like Paco, was armed with all kinds of facts and observations about what it took to build a successful public space. He had strict views on how wide ledges had to be to lure passersby (at least thirty inches, or two backsides deep), and what the carrying capacity of prime outdoor sitting space is (total number of square feet divided by three). But, fundamentally, he was awed by the infinite complexity and the ultimate mystery of human behavior. He took people too seriously to think that he could control them."


- 공공장소를 이해하는 Whyte의 접근 방식에 대한 연사의 찬사는 리테일 공간에 대한 자신의 철학을 반영합니다. 이 인용문은 성공적인 리테일 경험을 설계하는 데 있어 인간 행동의 복잡성에 대한 심층적인 관찰과 존중이 중요하다는 그의 신념을 보여줍니다. 이는 리테일에 대한 그의 접근 방식을 안내하는 등대와 같아서, 고객 행동에 대한 깊은 존중과 모든 데이터와 인사이트가 있더라도 고객의 행동에는 항상 미스터리와 예측할 수 없는 요소가 있다는 것을 아는 지혜의 밝은 빛으로 길을 비춰줍니다.




6. "무엇보다도 중요한 것은 앉을 자리가 많고, 그 공간이 어떤 식으로든 거리와 연결되어 있으며, 신비로운 순환 구조로 이미 사람들이 자주 찾는 곳이라는 점이었습니다. "사람들을 가장 매료시키는 것은 다른 사람들인 것 같습니다."라고 Whyte는 말합니다.


6. "What mattered, overwhelmingly, was that there were plenty of places to sit, that the space was in some way connected to the street, and-the mystical circularity-that it was already well frequented. 'What attracts people most, it would appear, is other people,' Whyte noted."


- 연사는 공공장소에 대한 Whyte의 관찰을 반영하여 매력적이고 사교적인 리테일 환경 조성의 중요성에 대한 그의 신념을 강조합니다. 이러한 관점은 성공적인 리테일 공간은 제품뿐만 아니라 사람들 간의 연결과 상호 작용을 촉진하는 데 초점을 맞춰야 한다는 그의 철학에서 잘 드러납니다. 꽃(제품)도 중요하지만 벌(고객)이 윙윙거리며 아이디어와 트렌드를 교차 수분하는 정원에 비유할 수 있습니다.




7. "이 모든 이미지 메이킹은 쇼핑 경험을 다른 맥락에 놓고 스토리를 부여하기 위해 노력합니다. 조르지오 아르마니는 "매장을 방문하는 고객들이 친구 집에 들어올 때와 같은 편안함, 즉 디자이너의 '성역'을 대하는 듯한 느낌 없이 편안함을 느끼길 바란다"고 말했습니다."


7. "All this image-making seeks to put the shopping experience in a different context, to give it a storyline. 'I wish that the customers who come to my stores feel the same comfort they would entering a friend's house-that is to say, that they feel at ease, without the impression of having to deal with the 'sanctum sanctorum' of a designer,' Giorgio Armani told me."


- 여기서 연사는 쇼핑 경험을 형성하는 데 있어 내러티브와 컨텍스트의 힘에 대한 자신의 믿음을 강조합니다. 이는 성공적인 리테일링은 고객과의 관계를 형성하고, 고객이 편안함을 느끼도록 하며, 쇼핑 여정을 섬세하게 안내하는 데 있다는 그의 철학과도 일치합니다. 이 강연은 소매업을 신중하게 안무된 춤으로 묘사하며, 무대가 설정되고 스토리가 고객에게 자연스럽고 매력적으로 느껴지는 방식으로 전개됩니다.




8. "중요한 것은 아름다움이 아니라 일관성입니다. 옷은 환경과 어울려야 합니다. 캘빈 클라인의 사장 겸 최고 운영 책임자인 가브리엘라 포르테는 '1970년대에는 항상 완전한 옷장을 갖출 필요가 없었습니다."라고 말합니다. '이제 매장은 완전한 관점을 가져야 한다고 생각합니다. 모든 옵션이 제공되어야 사람들이 선택할 수 있습니다. 유명한 원스톱 쇼핑입니다. 사람들은 매장에 들어와서 서비스를 받고 나가기를 원합니다. 그들은 디자이너가 말하는 명확한 내용을 이해하기를 원합니다."


8. "The point is not so much beauty as coherence. The clothes have to match the environment. 'In the nineteen-seventies, you didn't have to have a complete wardrobe all the time,' Gabriella Forte, the president and chief operating officer of Calvin Klein, says. 'I think now the store has to have a complete point of view. It has to have all the options offered, so people have choices. It's the famous one-stop shopping. People want to come in, be serviced, and go out. They want to understand the clear statement the designer is making.'"


- 이 인용문에서 화자의 철학이 드러나는데, 제품과 리테일 환경 간의 일관성이 중요하다는 그의 신념을 엿볼 수 있습니다. 그는 고객에게 완전한 관점과 다양한 선택권을 제공하는 것의 중요성에 대해 가브리엘라 포르테의 의견에 동의하는 것 같습니다. 이는 마치 숙련된 지휘자(소매업체)의 지휘 아래 각 악기(제품)가 통일되고 매력적인 구성(쇼핑 경험)에 기여하는 조화로운 교향곡과 같습니다.




9. "쇼핑객이 새하얀 DKNY 매장에서 가장 먼저 보게 되는 것은 비디오 모니터와 카페입니다." 카란은 '에너지와 영양에 관한 것'이라고 말합니다. 벽면이 검은색과 아이보리, 금색으로 장식된 좀 더 세련된 컬렉션 매장에서 고객이 가장 먼저 눈에 띄는 것은 양초 향기입니다."라며 카란은 "저는 보살핌을 받고 있다는 느낌을 주는 환경을 만들고 싶었습니다."라고 말합니다.


9. "The first thing the shopper sees in her stark, all-white DKNY store is a video monitor and café: 'It's about energy,' Karan said, and nourishment. In her more sophisticated, collection store, where the walls are black and ivory and gold, the first thing that the customer notices is the scent of a candle: 'I wanted a nurturing environment where you feel that you will be taken care of.'"


- 이 인용문은 기억에 남는 쇼핑 경험을 만들기 위해 다양한 감각을 활용하는 것이 중요하다는 화자의 신념을 보여줍니다. 소매업은 단순히 상품을 판매하는 것이 아니라 정서적, 감각적 수준에서 고객의 공감을 불러일으키는 환경을 조성하는 것이라는 그의 철학을 잘 보여줍니다. 각 요리(감각적 경험)가 식당(고객)의 전반적인 즐거움과 만족에 기여하는 멀티 코스 식사와 같습니다.




10. "이들의 공통점은 실제 쇼핑 행위와는 아무런 관련이 없다는 것입니다. (아무도 친구의 집이나 남성 클럽에서 물건을 사지 않습니다.) 아마도 디자이너들은 이런 종류의 잘못된 방향 전환을 통해 우리를 편안하게 하고 일종의 오아시스를 만들려고 하는 것 같습니다. 그러나 쇼핑 경험 자체에 대한 궁극적인 설명을 제공 할 수 없기 때문에 주제를 바꿔야하기 때문에 주제를 바꾸는 것일 수도 있습니다. 결국, 사람들이 구매하는 이유에 대해 우리가 정말로 아는 것은 무엇일까요?"


10. "What they have in common is that they have nothing to do with the actual act of shopping. (No one buys anything at a friend's house or a men's club.) Presumably, by engaging in this kind of misdirection designers aim to put us at ease, to create a kind of oasis. But perhaps they change the subject because they must, because they cannot offer an ultimate account of the shopping experience itself. After all, what do we really know, in the end, about why people buy?"


- 이 인용문에는 인간 행동의 신비와 예측 불가능성에 대한 화자의 겸손한 인정이 담겨 있습니다. 소매업에 대한 폭넓은 지식과 통찰력에도 불구하고 쇼핑에는 전문가조차도 이해하기 어려운 측면이 있다는 그의 철학이 이 인용문에서 드러납니다. 마치 밤하늘을 바라보며 우주의 광대함을 깨닫고 우리가 이해할 수 없는 신비에 겸손해지는 것과 같습니다.


말콤 글래드웰에 대한 비판과 옹호

작가 말콤 글래드웰에 대해서는 아래와 같은 비판들이 제기되기도 합니다.

1. "복잡성에 대한 광택": 글래드웰의 글은 매우 복잡한 문제를 쉽게 이해할 수 있는 이야기로 단순화하는 경향이 있습니다. 예를 들어, 마리화나에 대한 논의에서 그는 의학 연구의 복잡하고 다면적인 특성을 언급하는 것을 소홀히 합니다. 양질의 무작위 임상시험이 충분히 이루어지지 않았다고 해서 마리화나가 의학적 가치가 없다고 단정할 수는 없습니다. 그의 지나치게 단순화된 시각은 독자들이 이러한 문제를 실제보다 더 일차원적인 것으로 인식하도록 오도할 수 있습니다.


2. "일화에 대한 지나친 강조": 글래드웰의 이야기는 종종 흥미로운 일화를 바탕으로 합니다. 이러한 일화는 그의 연구를 흥미롭게 만들지만, 때때로 더 광범위하고 미묘한 데이터를 가릴 수 있습니다. 예를 들어 글래드웰은 소비자 행동에 대한 탐구에서 파코 언더힐의 이론과 관찰에 크게 의존하지만, 이러한 이론에 대한 잠재적 이상치나 예외를 적절히 다루지 않습니다.


3. "선택적 증거": 글래드웰은 자신의 주장을 뒷받침하는 연구와 증거는 취사선택하고 그렇지 않은 것은 무시하는 경향이 있습니다. 이러한 선택적 접근 방식은 특정 주제에 대한 연구의 전체 스펙트럼을 잘못 나타낼 수 있습니다. 예를 들어, 대마초에 대한 조사에서 글래드웰은 마리화나의 의학적 이점을 뒷받침하는 증거가 부족하다고 언급합니다. 그러나 그는 이러한 증거 부족이 대마초 연구에 대한 법적 제한 때문일 수 있다는 점을 언급하지 않습니다.


4. "인과관계의 가정": 글래드웰은 상관관계만 입증된 경우 인과관계를 가정하는 경우가 많습니다. 예를 들어, 대마초 사용 증가가 폭력 범죄 증가로 이어질 수 있다는 그의 주장은 명확하게 입증되지 않은 상관관계에서 인과관계를 가정하는 것이므로 추측에 불과합니다. 이러한 가정은 복잡한 사회 현상을 지나치게 단순화하여 이해할 수 있습니다.


5. "반론의 부족": 글래드웰은 자신의 글에서 반론을 거의 제시하지 않아 일방적인 서술로 이어질 수 있습니다. 예를 들어, 소비자 행동에 관한 글에서 그는 해당 분야의 다른 관점에는 큰 관심을 기울이지 않고 언더힐의 관찰에만 집중하고 있습니다. 다양한 관점을 균형 있게 제시하면 주제를 더 포괄적으로 이해할 수 있을 것입니다.


한편 말콤 글래드웰에 대해 아래와 같이 긍정적으로 평가하는 관점도 많습니다.


1. "혁신적인 사고": 글래드웰의 가장 큰 특징 중 하나는 틀에서 벗어난 사고 능력입니다. 그는 평범하고 흔히 간과되는 현상에서 더 깊고 숨겨진 의미를 찾아냅니다. 예를 들어, 파코의 관찰을 통해 소비자 행동에 대한 그의 탐구는 그가 처음 글을 썼을 때 상대적으로 미개척 주제였던 쇼핑 심리에 대한 새로운 통찰력을 제공합니다.


2. "예술적 표현": 글래드웰의 글은 지적으로 자극적일 뿐만 아니라 아름답게 쓰여졌습니다. 그의 웅변과 스토리텔링 능력은 복잡한 아이디어를 접근 가능하고 매력적으로 만듭니다. "불변의 권리"라는 문구는 쇼핑객의 무의식적인 오른쪽 편향이라는 개념을 간결하고 기억에 남는 방식으로 요약한 대표적인 예입니다.


3. "광범위한 영향력": 글래드웰의 연구는 심리학에서 마케팅에 이르기까지 다양한 분야에 지대한 영향을 미쳤으며, 그의 연구는 다양한 학문 분야에서 필수적인 연구가 되고 있습니다. 예를 들어, 마리화나에 대한 그의 탐구는 마약 정책과 의학 연구에 접근하는 방식에 대한 중요한 질문을 던지며 정책 입안자, 연구자, 의료 전문가 모두에게 관련성이 있습니다.


4. "시대를 초월한 교훈": 글래드웰의 연구는 수년 전에 쓰여졌음에도 불구하고 현대 사회에 대한 귀중한 통찰력을 계속 제공하고 있습니다. 소비자 행동에 대한 그의 관찰은 오늘날 온라인 쇼핑과 타겟 광고의 시대에도 여전히 공감을 불러일으킵니다. 마찬가지로, 마리화나에 대한 그의 질문은 마리화나에 대한 사회적 태도가 변화하는 가운데 계속해서 논쟁을 불러일으키고 있습니다.


5. "데이터의 인간화": 글래드웰의 가장 주목할 만한 강점 중 하나는 데이터를 인간화하는 능력입니다. 그는 단순히 사실을 제시하는 데 그치지 않고 스토리를 전달합니다. 그는 단순히 트렌드를 설명하는 데 그치지 않고, 이러한 트렌드의 이면에 있는 개인의 경험을 탐구합니다. 이를 통해 글래드웰은 멀게 느껴지거나 비인격적으로 느껴질 수 있는 주제에 공감과 이해를 불러일으키며, 그의 작업은 유익할 뿐 아니라 깊은 감동을 줍니다.




나가며: 글래드웰과 함께하는 끝없이 펼쳐지는 오디세이


말콤 글래드웰의 통찰이 담긴 미로 같은 골목을 헤쳐나가다 보면, 매 순간, 매 계시가 더 깊은 진실로 향하는 디딤돌에 불과하다는 것을 알 수 있습니다. 그의 글은 다면적인 보석처럼 다양한 조명 아래에서 각기 다른 빛을 발합니다. 잘 알려지지 않은 마리화나의 위험성과 쇼핑몰의 심리적 거장들을 파헤쳤다면, 또 어떤 숨겨진 이야기가 기다리고 있을지 궁금할 것입니다.


글래드웰의 천재성은 이 칼럼에만 국한되지 않습니다. 그가 쓴 모든 글은 끊임없이 확장되는 이해의 장에 불과합니다. 이 거장의 본질을 진정으로 파악하려면 그의 대표작인 '아웃라이어스'를 반드시 읽어봐야 합니다. 이 책에는 성공에 대한 이야기뿐만 아니라 개인을 위대하게 만드는 환경, 기회, 잘 알려지지 않은 요인에 대한 복잡한 지도가 담겨 있습니다.


모든 위대한 항해가 그렇듯이 글래드웰과 함께하는 여정은 결코 끝나지 않습니다. 오히려 더 깊이 파고들고, 더 열렬히 질문하고, 끊임없는 호기심을 유지하도록 촉구하며 우리를 앞으로 나아가도록 손짓합니다. 말콤 글래드웰의 세계에서는 모든 이야기가 문이고 모든 인사이트가 열쇠이기 때문입니다. 그리고 '아웃라이어스'가 보여주었듯이, 각 문 뒤에는 우리의 이해를 바꿀 새로운 영역이 기다리고 있습니다. 따라서 이 칼럼의 페이지를 넘기면서 앞으로 펼쳐질 이야기에 대한 기대감을 가지고 페이지를 넘기세요. 글래드웰이 안내하는 여정은 목적지만큼이나 매혹적이기 때문입니다.

keyword