구글을 뛰어넘겠다는 어느 미친(?) 중국 스타트업

by TY

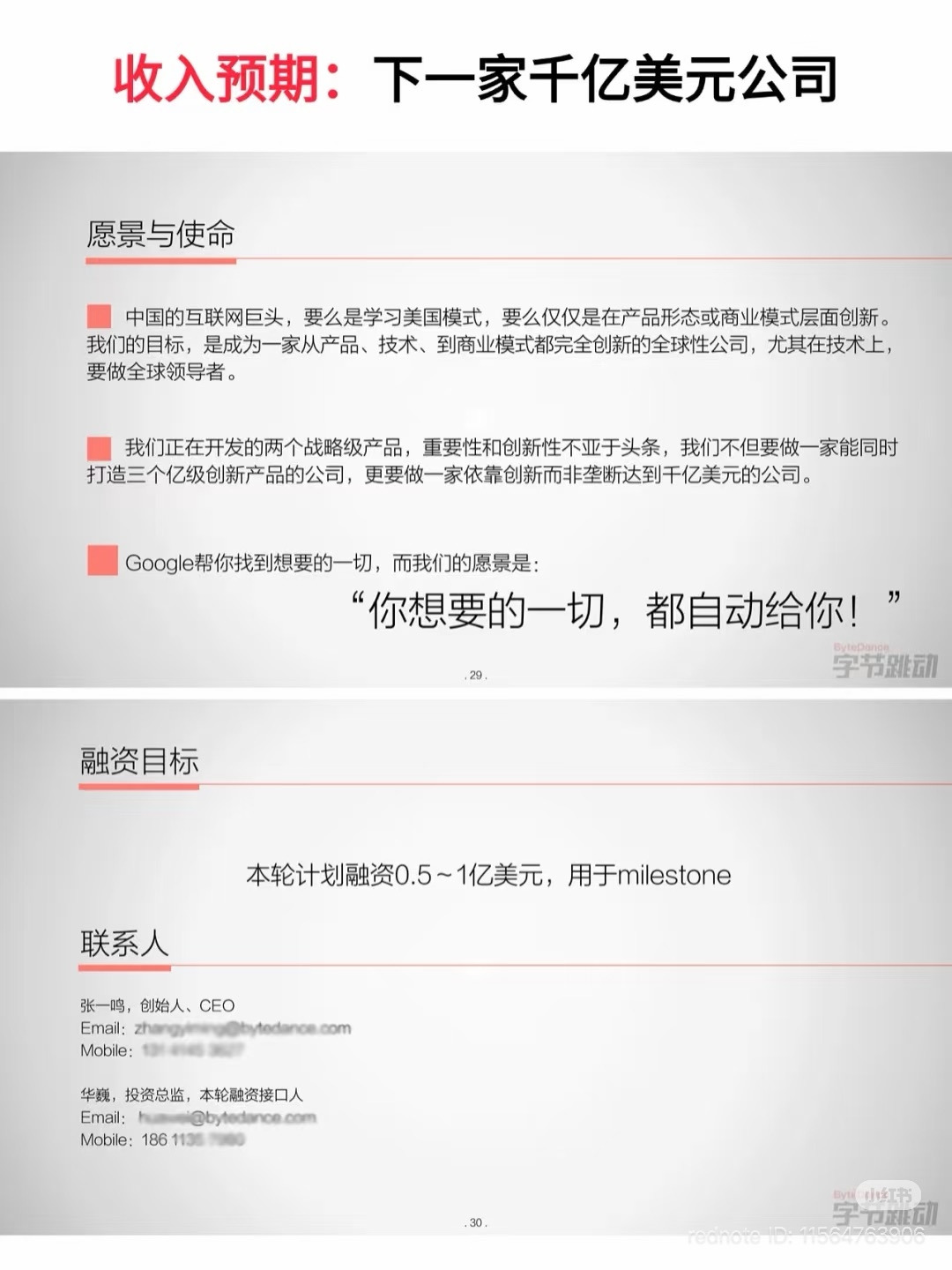
1. EO 유튭 채널에서 구글을 뛰어넘겠다는 라이너 대표님의 영상을 보고, 최근에 중국 SNS에 돌던 어떤 IR 자료가 생각났습니다. 2015년, 구글을 초월하는 길이라는 발칙한(?) 제목으로 시리즈 B를 돌던 한 중국기업이 있었습니다. 검색엔진에서 추천엔진으로 나아갈 거라는 과감한 가설을 앞세워 중국은 물론 글로벌 초거대 IT기업과 한 판하겠다라는 내용이었죠.


2. 이 IR 자료를 본 후 투자를 안한 중국의 VC들의 이유는 둘 중 하나였다합니다. 첫번째는 뭔 소린지 모르겠다... 내가 탑 VC인데 내가 이해가 안가다니... 투자 안 해! 그리고 다른 한 쪽은 그 추세가 맞을 거 같긴한데, 지금 내가 아는 모든 IT 대기업들이 같은 제품을 준비 중인데, 너희가 무슨 수로 이기겠냐 라고 하며 투자안하는 쪽.


3. 10년이 지난 지금 이 회사는 Tiktok, Capcut, 抖音(더우인),红果(홍궈어)등 말하면 입 아플 정도의 괴물같은 제품을 많이 보유한, 아직 시총 혹은 밸류로 구글에는 조금(?) 못 미치지만 올해 무려 70조의 영업이익을 예상하는 거대한 글로벌 IT기업이 되었습니다. 그 당시 이 회사를 놓쳤던 중국 탑티어 vc 중 하나인 今日资本은 25년 11월 결국 4800억달러 밸류에 투자하며 그 초창기에 못 알아본 아쉬움을 조금이라도 달랬네요.(AI시대에 살아남을 강자라고 생각한듯)


4. 중국 온라인 상에 돌고있는 그 회사의 시리즈B IR 자료 공유드립니다(중간에 몇 장 빠짐ㅜ). 10년 동안 자료 내에 거의 모든 전략을 실현시킨 걸로도 유명한 이 자료 한 번 보시고 대체 그 회사가 뭔데 미국이 이리도 괴롭히나...에 대한 의문에 조금이라도 답이 되기를 바랍니다~

KakaoTalk_20251227_180357417.jpg
KakaoTalk_20251227_180357417_01.jpg
KakaoTalk_20251227_180357417_02.jpg
KakaoTalk_20251227_180357417_03.jpg
KakaoTalk_20251227_180357417_04.jpg
KakaoTalk_20251227_180357417_05.jpg
KakaoTalk_20251227_180357417_06.jpg
KakaoTalk_20251227_180357417_07.jpg
KakaoTalk_20251227_180357417_08.jpg
KakaoTalk_20251227_180357417_09.jpg
KakaoTalk_20251227_180357417_10.jpg
KakaoTalk_20251227_180357417_11.jpg
KakaoTalk_20251227_180357417_12.jpg


keyword
작가의 이전글한국 IP 굿즈와 규모의 경제