brunch

공유 경제: 쉽게 이해하기 [2/3]

2부: 왜 이제야 대두되었는가?

by 한눈경영


앞서 1부에서 공유경제의 정의와 범위에 대해 살펴 보았다. 2부에서는, 도대체 왜 이제야 이런 사업들이 각광을 받게 되었는가를 다루고자 한다. 기업이 공유에 필요한 자산을 매입해서 재 임대 하는 모델은 이미 오래전부터 존재해왔다. 대표적 예가 1부에서 언급을 했고 렌트카 사업이었고 , 2부에서 주로 다루고자 하는 모델은, 아래 그림의 시장형 공유모델과 같이, 자산을 소유한 주체(Airbnb의 Host)와 사업자 (Airbnb)가 다른 모델이다. 공유경제라는 단어와 개념을 유행 시킨 Uber, Airbnb, WeWork등이 모두 시장형 공유모델에 해당되기 때문이다.

Fig2.jpg 그림 1. 공유경제 모델

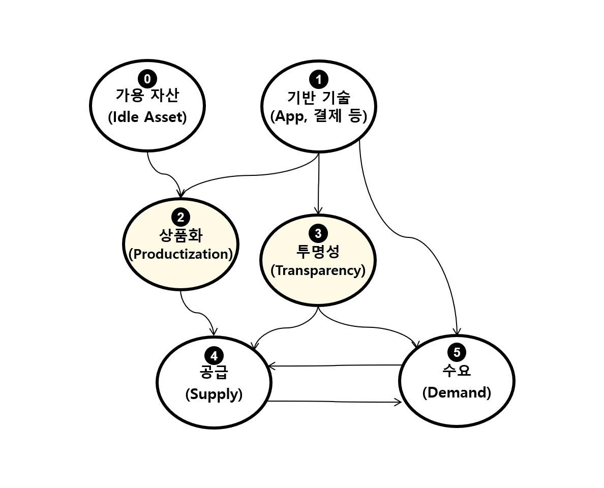
시장형 공유모델이 등장하게 된 이유는 아래와 같은 인과관계로 설명될 수 있다. Uber와 Airbnb의 예를 들어 설명해 보겠다.

Fig3.jpg 그림 2. 공유모델의 인과관계


0. 가용자산 (Idle Asset): 공유경제에 투입될 기본 거래 단위인 자산이 가용한 상태로 존재해야 한다. 이는 새로운 것은 아니다. 즉, 공유경제에 활용되는 가용자산은 공유경제가 대두되기 이전부터 존재해 왔던 상태였다. 주차장에 세워져 있는 차량들이 유휴상태로 기다리고 있었던 것이다. 단지 이를 상품화할 방법이 없었던 것 뿐. 이러한 수면상태의 자산을 깨운것이 바로 기반기술 (Enabling Technology)이다.


1.기반기술(Enabling Technology): Uber서비스가 가능하게 된 기술적 배경 중 큰 축은 바로 GPS를 통한 위치 인식이다. 즉, 고객과 차량간의 거리를 파악해서 가까운 Uber차량을 배치할 수 있는 기술이 스마트폰과 App의 등장으로 가능해졌다. 여기에 용이한 Payment까지 추가되면서 고객 입장에서는 계산이라는 과정을 스킵할 수 있게 되었다. 10년전에는 불가능했던 현상이, 기반기술의 도움으로 가용자산이 상품화(Productization) 준비가 된 변화이다.


2. 상품화(Productization): 유휴한 가용자산이 판매가 가능한 상품으로 변신하는 과정이 상품화이다. 그러나, 단순히 상품화 단계까지의 진전이 바로 공급(Supply)으로 이어지는 것은 절대 아니다. 다양한 조건들이 맞아 떨어져야 하며, 공유경제에서 특히 결정적인 특성(Attribute)이 바로 투명성(Transparency)이다.


3. 투명성(Transparency): 공유경제에서의 투명성이란, 시장에 참여한 주체들에게 서로에 대한 정보에 대한 접근 권한이 주어진다는 의미이다. Airbnb의 Host는 잠재 고객의 어떤 사람인지 알게되어 보다 안심하고 고객에게 집 열쇠를 넘겨줄 수 있고, 고객들도 Host에 대한 평가를 충분히 읽고 그 집에 나의 안전을 맡길 수 있는지를 선택할 수 있게 되었다. 이는 Uber Driver와 고객도 마찬가지이다. 이러한 투명성 덕분에 서비스의 수요와 공급이 보다 활발히 이루어 질 수 있었다.


4. 공급(Supply): 상품이 있다고 공급자들이 자동으로 등장하는 것은 절대 아니다. Airbnb 창업자들도 맨발로 뛰어다니면서 잠재 Host들에게 상품화가 얼만큼 쉽고, 수익을 얼마나 벌어들일 수 있는지를 설득해서 공급자(=Host)가 되도록 애썼다. 결국 팔 물건(상품화)이 준비 되었고, 고객이 누굴지에 대한 불안감이 해소된 상태(투명성)에서, 먼저 사업을 시작한 Host들에 대한 소문과, Airbnb의 마케팅을 통해 비로서 공급자로 전환되었다.


5. 수요(Suppy): 수요가 먼저냐 공급이 먼저냐는 닭이 먼저냐 달걀이 먼저냐와 같은 질문이다. Airbnb의 경우 아주 매력적인 Host들이 초기 수요를 견인했다. Uber의 경우, 모바일 앱과 GPS기능으로 요약되는 기반기술이 중요한 역할을 했다. 또한 Airbnb의 Host 또는 Uber Driver에 대한 정보의 투명성을 통해 보다 높아진 서비스 신뢰를 바탕으로 수요가 증가되었다. 이후 수요증가는 더 많은 공급을 유발했고, 더 많아진 공급에 따라 수요가 증가하는 선순환의 고리가 형성되었다.


최근 공유경제 모델이 확대되고 Unicorn (기업가치 Billion Dollar, 또는 약 1조2천억원 이상 기업) 들이 등장하고 있다. 흥미로운 사례를 몇 가지 들어보고자 한다.


Guahao (WeDoctor): Guahao 는 병원의 진료 시간을 상품화(Productize)한 중국의 Unicorn이다. 즉, 의사들이 진료 예약시간 중 남는 시간을 App을 통해 쉽게 상품화하여 매물로 내 놓으면, 환자들이 이를 선택해서 진료를 받는 서비스 이다. 2015년 약 $1.5B (약 1조8천억원)의 기업가치(Valuation)으로 투자를 받으면서 Unicorn이 되었는데, 참고로 이는 현재 한국기준으로 시가총액 약 130위, 롯데하이마트와 유사한 규모이다.

Huochebang: 중국 내륙 물류 중요한 비중을 차지하는 것이 트럭이다. 그런데 중국 트럭의 80%는 개인 소유이고, 물류 시스템이 낙후되어 있어서 운송후에 빈 트럭으로 돌아오는 경우가 많았다. Huochebang은 이러한 물류의 공급자(트럭소유자)들의 빈 트럭을 상품화(Productize)하여 수요자(운송 서비스가 필요한 고객)을 연결하는 시장(MarketPlace)를 만든 공유경제의 또 하나의 성공적 모델이다. 지금은 경쟁사인 Yumanman과 합병되어 800조 원이 넘는 중국 물류 시장의 큰 획을 긋고 있으며, 두 회사 모두 Unicorn이다.


위의 사례들을 종합해보면, 공유경제 모델들이 갑자기 등장하게 된 이유는 1) 유휴자산의 상품화(Productization)를 용이하게 해주는 기반 기술(Enabling Technology) 자체가 전체적으로 어느 정도의 선 이상으로 올라와 주었다는 점과, 2) 공급자(Supplier)와 구매자(Buyer)간 서로 신뢰를 기반으로 거래를 지원해준, Data기반 투명성(Transparency) 주요 동력으로 볼 수 있다. 이러한 두가지 동력은 방향성이 있다. 즉, 한번 발전하면 역으로 흐르지 않는 성향이 있기 때문에 공유경제로의 방향은 당분간 걸림돌이 없다고 봐야 되겠다.


이어지는 3부에서는 향후 어떠한 공유경제 모델이 확산될 것인가에 대한 예측을 다룰 예정이다.


#공유경제 #Uber #Airbnb #공유모델






keyword
작가의 이전글공유 경제: 쉽게 이해하기 [1/3]