brunch

프로덕트 역기획 : 틱톡의 추천 알고리즘

by 김아영

이번 프로덕트 역기획 포스트를 작성하기 위해서 말로만 듣던 틱톡을 늦게서야 설치하고 사용해 보았는데, 사용 소감은 이렇다. '진작 써봤으면 큰일 날 뻔했다.' 사실 틱톡은 프라이버시 문제로 설치를 꺼리던 앱이었는데, 막상 인스톨을 하고 사용해보니 무슨.. 이런 개미지옥 같은 앱이 다 있나 싶었다. 선호도 정보를 제공한 건 앱 사용 전 관심 주제 확인이 전부였음에도 어떻게 이렇게 재밌는 영상만 쏙쏙 골라 보여줄 수 있는지. 거기다 피드는 내려도 내려도 끝이 없었다. 인스타그램의 무한 스크롤 피드처럼 로딩이 발생되는 것도 아니었다. 농담이 아니라 브레이크도 없이 혼자 피식거리며 15~20분 정도를 피드 감상으로만 보낸 것 같다. 인스타그램을 쓸 때도 스크린 타임 기능은 써본 적이 없었는데, 틱톡은 필수로 제한해 놔야만 할 것 같다는 위기감이 생길 정도였으니.. 말 다했지, 뭐.


틱톡은 이미 잘 알려진 바와 같이 15초~1분 이내의 짧은 영상을 제작, 공유할 수 있는 소셜 네트워크 서비스이다. 한국에서는 아무 노래 챌린지로도 잘 알려져 있고, 미국 및 일본 등지에서도 10대들 사이에서 많은 인기를 끌고 있다. 비교적 짧은 시간 내 급성장한 서비스로 중국과 글로벌 서비스의 월간 사용자 수가 15억 명에 달할 정도라 하니 그 인기를 짐작할 만하다. 놀랍게도 틱톡이라는 서비스가 출시된 지는 약 4년 정도밖에 되지 않았다. 틱톡은 어떻게 단기간 내 이렇게 많은 사용자를 끌어모을 수 있었을까? 그리고 어떤 방식으로 돈을 벌고 있을까?


solen-feyissa-1S1w1c4_VyA-unsplash.jpg

틱톡의 비즈니스 모델은?


틱톡은 주로 광고와 인앱 구매로 돈을 벌고 있기 때문에 최대한 많은 사용자들을 유입시키고 그들의 체류 시간을 늘리는 것을 목표로 삼고 있다. 전 세계의 10대들 사이에서 무섭게 유행으로 번진 앱이기는 하지만, 구매력이 부족한 미성년자를 유료 고객으로 전환시키는 것은 어려운 과제였다. 그런 사정으로 틱톡은 인앱 결제가 가능한 성인층으로 주 고객층의 범위를 넓히기 위해 노력 중인 것으로 보인다. 서비스의 공동 창업자는 인터뷰에서 "틱톡을 통해 전 세계 사용자들의 창의력과 지식을 포착하고, 모두에게 인생 매 순간의 소중함을 다시금 일깨워주고 싶다"라고 전한 바가 있다. 이러한 사업 목표와 미션을 달성하기 위해 다양한 방식으로 가설을 시험해온 틱톡은 어떻게 그 많은 사용자들을 유입시키고 그들의 체류 시간을 늘렸을까? 그리고 어떤 수익들을 낼 수 있었을까?


1. 라이브 스트리밍

틱톡은 크리에이터-팬 간의 활발한 소통을 위해 라이브 스트리밍 기능을 지원하고 있다. 라이브 방송을 진행하는 동안 그들의 팬(팔로워)들은 크리에이터에게 코인을 보낼 수 있는데, 창작자들은 그 코인을 기프트로 교환할 수 있다. 인앱 결제는 대표적인 틱톡의 수익 모델 중 하나이며, 그들의 고객인 크리에이터들이 수익을 내는 방안이기도 한 동시에 팬과 크리에이터들의 상호 작용을 돕는 창구 역할도 하고 있다. 동전은 100개(99센트, 1200원)부터 1만 개(99.99달러, 12만 원)까지 묶어서 구입할 수 있고 수익 배분율은 아직 명확하게 밝혀진 바가 없다.


2. 틱톡 포 비즈니스 : 전자 상거래(Sponsorship)와 Shop now

최근 청바지 브랜드의 조상님 급으로 잘 알려져 있는 리바이스가 틱톡 인플루언서들과 함께 유료 프로모션을 진행했다. 결과적으로 두 배가 넘는 트래픽이라는 성과를 거두며 성공적으로 마무리되었다. 국내에서도 SK텔레콤, 농심, 재능교육 등 다양한 기업들이 인플루언서들과의 협업(해시태그 챌린지)를 통해 콘텐츠 조회수를 높이고 있는데 이는 바이럴 해시태그를 이용해 광고(콘텐츠)를 최적화된 사용자들에게 매칭시키고 직접 참여를 유도하는 방식에 가깝다. 브랜드들은 인플루언서들의 영향력과 바이럴 해시태그, 그리고 이커머스 사이트로 바로 연결되는 Shop now라는 전체적인 features flow를 적극 활용함으로써 유의미한 결과를 거둘 수 있었던 것. 자세한 내용은 알고리즘 부분에서 이어진다.


아직까지 시험 중인 수익 모델 중 하나이며, 틱톡 포 비즈니스의 리뉴얼로 광고주는 앱의 가장 첫 화면을 광고 페이지로 활용할 수 있게 됐다. 회사의 규모와는 관계없이 광고를 걸 수 있도록 광고주들을 대상으로 크레딧을 제공하고 있으며, TCM(TikTok Creator Marketplace)은 크리에이터와 브랜드 간의 효율적인 협업과 매칭을 위해 다양한 지원을 아끼지 않고 있다.


3. Link in bio

틱톡커들은 유튜버들만큼 돈을 벌고 있을까? 틱톡은 유튜브와는 다르게 크리에이터의 수익 모델이 명확하지 않은 편이다. 링크 인 바이오와 같은 기능은 크리에이터들을 서비스에 잡아두기 위한 전략으로 보인다. 크리에이터들이 본인의 프로필 또는 게시물에 쇼핑몰 링크를 직접 걸어둘 수 있는 기능인데, 인스타그램의 'link in bio'가 이 기능의 시초다. 유저들이 해당 링크를 타고 제품을 구매할 시 부과되는 수수료가 있는 것으로 보이나, 이 기능 역시 일부 계정에 한해 실험 중인 것으로 보이며 수수료 정책을 검색해 보았지만 관련 내용은 발견하지 못했다.


4. 분리된 비즈니스 모델

틱톡의 모기업인 중국의 바이트댄스는 자사 보유 앱(뉴스, 음악, 게임 등)을 글로벌 버전으로 복제하여 런칭하는 전략을 구사하고 있다. 그 대표적인 예가 틱톡인데, 중국 버전이 더우인이라면 글로벌 버전은 틱톡이다. 두 앱에서 사용자에게 제공하는 기능은 동일하지만, 콘텐츠 방화벽(검열) 기능의 차로 크리에이터들의 팔로워 수가 달라지는 현상이 발생되곤 한다.




위와 같은 방식으로 수익을 내기 위해서는 틱톡은 사용자들을 최대한 많이 유입시키고 고객들의 앱 체류시간을 늘려야 했다. 활성 사용자 수가 적은 서비스에 광고를 걸고 싶어 하는 광고주는 없다. 크리에이터들은 유명 브랜드와 협업을 위해 많은 수의 팔로워를 모아야했다. 틱톡은 기업 미션에 대한 방향성을 잃지 않으면서 사업적인 목표까지 달성해야 했는데, 그러기 위해서는 먼저 이 서비스가 어떻게 굴러가는 서비스인지 파악해 봐야 할 필요성이 있었다.


틱톡을 이용하는 고객들의 핵심 행동을 놓고 보면 영상을 '만들고', '보는 것'에 초점이 맞춰져 있다. 좋은 사용자 경험을 위해서는 유저들이 최대한 즐겁게 영상을 제작하고 감상할 수 있어야 했다. 또한 광고와 같은 프로모션 콘텐츠들은 홍보하고자 하는 콘텐츠와 관련이 있는 사용자들에게 가닿을 수 있어야 했다. 틱톡의 모기업인 바이트댄스는 중국 내에서도 독보적인 AI기술을 보유한 IT기업으로 알려져있다. 대표적인 예시로 틱톡 외에도 뉴스, 광고 영역에서 자사의 알고리즘 방식을 서비스에 적용하고 있다. 무엇보다 사용자에게 최적화된 콘텐츠를 추천하는 것이 아니라 콘텐츠에 최적화된 사용자를 찾아내는 알고리즘을 적용하고 있다는 점이 다소 특이하다. (실제로 틱톡은 바이트댄스에서 제공하고 있는 인공지능 기반 맞춤형 뉴스 추천 서비스인 진르터우탸오의 알고리즘을 벤치마킹했다고 알려져있다.)


바이트댄스는 2018년, 뮤지컬리라는 동영상 공유 SNS 앱을 인수한 뒤 빠른 성장세를 보였다. 동영상과 음악을 함께 공유할 수 있는 형태의 서비스였던 뮤지컬리와 통합된 틱톡은 사용자의 앱 체류 시간 및 콘텐츠 재생 횟수를 늘리기 위해서 For You 피드를 통해 사용자의 선호도 정보와 시청 성향에 맞춰 개인화된 추천 영상을 제공했다. 인공지능을 기반으로 사용자가 관심 가질 콘텐츠를 미리 예측해 사용자에게 최적화해 신속하게 알려주는 딥러닝 학습방식이다. 이러한 큐레이션은 내려도 내려도 끝이 없는 무한 스크롤 피드와 만나 더 큰 시너지를 냈다. (추천이 정확하지 않다면 오히려 반감을 살 수도 있는 대목이다.)


틱톡은 이에 그치지 않고 다양한 배경 효과와 필터를 제공하며 크리에이터들이 더 기발한 영상을 만들 수 있도록 편집 기능을 개선했다. 또한 크리에이터-팬 간의 활발한 상호작용이 가능하도록 라이브 스트리밍과 같은 창구를 마련하는 등 단순히 사용자의 편의뿐만 아니라 수익성 측면에서도 고려한 흔적이 보인다.



aaron-weiss-_x6XZ_jp0g8-unsplash.jpg

기술 : 틱톡의 개인화 피드 구현


틱톡은 사용자의 앱 이용시간과 콘텐츠 체류 시간을 늘리기 위해 개인화된 인피니트 스크롤 피드를 제공하고 있다. 여기서 틱톡이 생각한 개인화는 무엇이며 어떠한 데이터를 기반으로 구현되었는지 몇몇 아티클을 참고하여 작성해 보았다. 들어가기에 앞서, 틱톡은 자사의 핵심 알고리즘을 기술 커뮤니티에도 공개하지 않고 있다. 아래 내용은 구글링을 통해 찾아낸 자료들을 통해 정리된 글임을 강조한다.


틱톡을 사용해본 적 없는 사람이라도 개인화된 피드 하면 어느 정도 추측해봄직한 사항들이 있다. 사용자인 내가 직접 앱에 제공한 데이터 정보를 기반으로 나의 취향에 맞는 콘텐츠를 추천받는 형식은 이미 낯설지 않다. 대표적인 선례로 유튜브와 넷플릭스가 있기 때문. 꼭 동영상 스트리밍 서비스가 아니더라도 자주 쓰는 인스타그램 역시 이에 해당된다. (인스타그램의 탐색 피드는 사용자가 자주 보는 게시글을 분석해 실시간으로 반영된다.)


틱톡은 높은 완성도의 개인화된 피드 구축을 위해 머신러닝과 AI 기술을 적극 활용하고 있다. 위에서 언급한 바와 같이 인스타그램과 같은 요즘의 소셜 미디어는 사용자들이 제공하는 유저 데이터를 축적/가공해 머신러닝 알고리즘에 적용하고 있으며, 이를 통해 콘텐츠 피드를 사용자 취향에 맞게 제공하고 또다시 피드백(반복 학습)의 과정을 거쳐 추천의 정확성을 높였다.


Artboard-Copy-70.png https://www.veed.io/grow/reverse-engineering-how-tiktok-algorithm-works/
“We build intelligent machines that are capable of understanding and analyzing text, images and videos using natural language processing and computer vision technology. This enables us to serve users with the content that they find most interesting, and empower creators to share moments that matter in everyday life to a global audience.”


결국 이러한 머신 러닝과 AI 기술의 활용도 결국 사용자들이 가장 흥미롭다고 생각하는 콘텐츠를 발견할 수 있게끔, 창작자들이 일상의 중요한 순간을 전 세계 사용자들에게 공유할 수 있게 하기 위함임을 잊지 말아야 한다. 그렇다면 틱톡은 어떤 데이터들을 기반으로 하여 콘텐츠 추천 알고리즘을 적용하고 있을지 알아보았다.


1) 사용자의 행동 데이터 및 프로파일 지표

첫 번째는 유저의 행동 데이터와 사용자 프로파일이다. 틱톡이 수집하는 데이터는 크게 세 가지로 나눠볼 수 있는데, 임의 경로를 통해 수집된 각각의 데이터들은 틱톡의 추천 엔진에 추가된다.


1-1. 콘텐츠 데이터

각 콘텐츠마다의 고유한 특성을 수집. 신뢰도 높은 추천을 위해 시스템이 콘텐츠를 유형별로 식별하고 구별하는 것이 선행되어야 함.


1-2. 사용자 데이터

사용자의 관심 분야, 나이, 성별, 인구 통계 등의 내용. 또한 ML 기반 고객 클러스터링의 잠재 기능도 포함된다. 추가적으로 사용자와 콘텐츠 간의 상호작용에서 발생하는 이벤트 역시 데이터 지표로 삼고 있는데, 해당 점수표를 기반으로 콘텐츠가 평균치 이상의 점수를 획득한다면 더 많은 사용자들에게 노출될 확률이 높아진다. 하지만 이런 상호작용을 기반으로 측정된 데이터는 사용자들이 선호도를 적극적으로 표시하지 않는다는 이유로 다른 데이터들에 비해 낮은 가중치를 받는다.


0_HuRxMCpP3TwBsiIl.png


Rewatch rate = 10 Points

Completion rate = 8 Points

Shares = 6 Points

Comments = 4 Points

Likes = 2 Points


1-3. 시나리오 데이터

다양한 상황을 기반으로 한 사용 시나리오와 유저 선호도 정보를 추적. (i.e 사용자가 출퇴근 시 보고 싶어 하는 동영상 유형 등)


추천 엔진에 추가된 데이터들은 정확도 높은 콘텐츠 매칭을 위한 머신러닝에 활용되는데, 학습되는 기능은 아래와 같다.


Correlation Features : 키워드 매칭, 분류 태그, 소스 매칭, 테마 태그, 사용자와 콘텐츠 사이의 벡터 거리와 같은 잠재 기능을 포함하여 콘텐츠 속성과 사용자 태그 간의 상관관계를 나타냄.

사용자 시나리오 : 지리적 위치, 시간, 이벤트 태그 등을 포함한 시나리오 데이터 설계.

트렌드 기능 : 사용자 상호 작용을 기반으로 하며 글로벌 트렌드, 인기 주제, 인기 키워드, 트렌드 테마 등을 나타냄.

협업 기능 : 협업 필터링 기술을 기반으로 함. 좁은 추천(편향)과 협업 추천(일반화)의 균형을 이룸. 사용자의 히스토리를 고려해 유사한 사용자 그룹 (클릭, 관심사, 키워드, 테마)의 협업 행동을 분석


2) 알고리즘


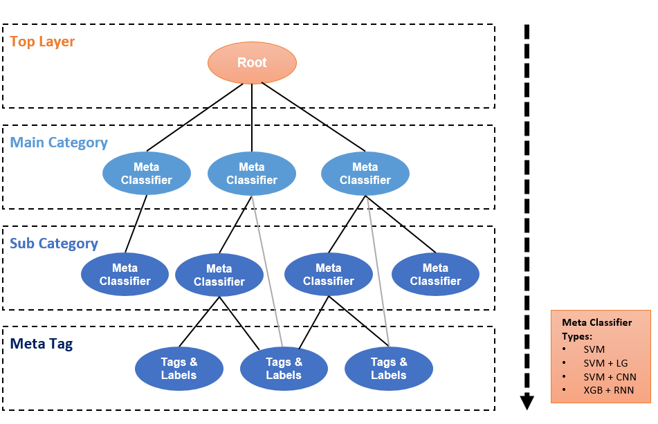
틱톡은 크게 추천 알고리즘, 콘텐츠 분류 알고리즘, 사용자 프로파일링 알고리즘을 훈련하고 있는 것으로 추측된다. 그중에서도 콘텐츠 분석에는 계층적 분류 알고리즘을 적용하고 있는 것으로 보이는데 이는 군집분석과도 연결이 된다.



다운로드.jpeg
1_yie1ReNQUoYUrxZHl4-07Q.png https://towardsdatascience.com/why-tiktok-made-its-user-so-obsessive-the-ai-algorithm-that-got-you-h



1-1. 콘텐츠 분류 알고리즘 : 계층적 분류 알고리즘


군집분석은 입력된 데이터들의 값을 파악하여 비슷한 성질을 지닌 데이터들끼리 특정 군집으로 묶어주는 분석 방법으로, 분석 대상을 그루핑 하여 특징 지음으로써 집단을 일반화하여 이해하는 데 도움을 주는 방법이기도 하다. 여기서 틱톡의 콘텐츠 분류에 적용된 것으로 보이는 계층적 분류 알고리즘은 하나의 cluster가 다른 cluster를 포함할 수 있는 구조이며 데이터를 계층적으로 군집화한 것을 뜻한다. 예를 들어 "BTS" 클러스터는 "K-Pop" 클러스터에 포함될 수 있는 것.


틱톡은 콘텐츠 분류를 위해 DNN(심층신경망, Deep Neural Network)와 CNN(합성곱신경망, Convolution Neural Network), SVM(서포트 벡터 머신) 등의 모델을 계층별로 다르게 사용하고 있는 것으로 보인다.



0_WlyFhYK3A_TfIgcb.jpeg


1-2. A Deep Learning Approach : 컴퓨터 비전 기술(Computer Vision Tasks)


물론 콘텐츠는 해쉬태그, 키워드, 메타 데이터 등으로 분류될 수도 있지만 컴퓨터 비전 기술을 활용하여 훨씬 정교하게 분석될 수도 있다. 컴퓨터 비전 기술은 ‘컴퓨터가 인간과 같은 방식으로 이미지와 비디오에서 물체를 식별하고 처리할 수 있도록’ 하는 데 초점이 맞춰져 있으며, 신경망을 활용하여 라벨이 붙은 데이터를 시스템에 공급하여 패턴을 식별하고 향후 사용을 위해 분류할 수 있는 딥러닝 접근법이다. 틱톡은 주로 얼굴 특징 탐지를 사용하여 영상 속 사용자를 분류하고 있으며, 사람이 아닌 물체 역시 인식한다. 영상의 모든 부분을 읽고 맥락에 따라 카테고리를 분류하여 동영상을 평가한다. 영상 속 객체를 탐지하는 방식은 위와 같다.


1-3. 자연어 처리(Natural Language Processing)


NLP는 인간 언어를 이해하고 해석하는 기계 학습을 포함한다. 제공된 텍스트를 가져 와서 단어 뒤에 있는 의미를 추출하고 데이터를 수집하기 위한 분석 기법이다. 구성 요소를 살펴보면 아래와 같다.


예시 “Lovely cat drives a car”


관사(DET) : a

명사 : cat | car

명사구 (NP) : 관사 + 명사 | 관사 + 형용사 + 명사

동사 : drives | driving | drove

동사구 (VP) : NP V | V NP

형용사 (ADJ) : Lovely


컴퓨터는 위의 구문을 분석해 이해할 수 있는 방식으로 문장을 재구성해 구문 분석 트리를 작성한다. 이는 단순히 문장의 구조만을 분석하는 것이 아니라 단어와 단어가 결합되는 방식의 유사점을 매핑하는 것에 가깝다. 객체(car=b1)마다의 추론을 생성하고 연관성을 할당하는 작업으로 이해하면 될 듯하다.


0_0g7ZA-sHan_dIg3H.png 분류된 영상은 컴퓨터 비전, 비디오의 오디오 NLP 및 게시글의 해시 태그와 설명과 같은 메타데이터를 결합하여 평가가 제공된다.


Tiktok_Flow-1.png https://thinkml.ai/how-tiktok-has-become-worlds-top-application-using-ai/


3) 추천 알고리즘 : 콘텐츠 추천 적용되는 훈련 메커니즘


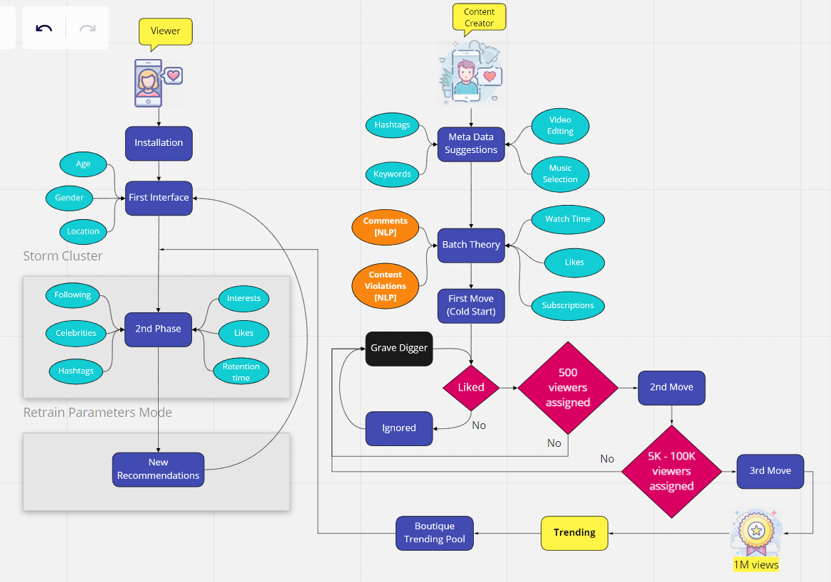
틱톡은 사용자의 행동에 대한 피드백을 즉시 다음 피드에 반영한다. 예를 들어, 사용자가 새 동영상에 좋아요를 누르면 그 작업을 기반으로 다음에 보일 피드가 빠르게 변경되는 식. 틱톡은 Storm Cluster를 통해 다양한 사용자 액션의 샘플 데이터를 실시간으로 처리하고 있다. 이러한 훈련 메커니즘은 추천 피드를 사용자의 행동(클릭, 좋아요, 댓글 등)을 포착해 즉각적으로 추천 콘텐츠를 업데이트함에 있어서 용이하다.


R1280x0.png


콘텐츠 추천 메커니즘은 5단계로 요약이 가능하다.


1. 온라인 서버가 실시간 데이터 캡처를 하고, 이를 Kafka(실시간 데이터 피드를 관리하기 위한 아파치사의 플랫폼)에 공급한다.

2. Storm 클러스터는 Kafka 및 제품 기능에서 제공되는 데이터를 사용한다.

3. 기능 저장소는 업데이트된 기능 및 추천 레이블을 수집하여 새로운 훈련 메커니즘을 구성한다.

4. 온라인 훈련 파이프라인은 모델 매개 변수를 재훈련하고 이를 기능 저장소에도 동일하게 적용한다.

5. 사용자가 추천 목록을 업데이트 한 다음 새로운 피드백을 기록한다. 주요 초점은 사용자의 활동에 있으며 전체 정보를 재순환시킨다.



Wide & Deep Learning for Recommender System


2016년, 구글은 알고리즘 기술을 Deep Learning의 관점에서 기술한 Wide & Deep Learning for Recommender Systems을 발표했다. 해당 알고리즘은 틱톡에 적용된 알고리즘과 유사하다는 평가를 받고 있어 본문에 추가했다. 이 알고리즘은 구글 플레이 앱스토어의 app-ranking system에 반영되어 있다.


Figure 2.png


Recommender system의 overview를 살펴보면 이렇다.


-문맥적 Features를 포함할 수 있는 쿼리는 유저가 앱 스토어를 방문할 때 발생함.

-추천 시스템은 유저가 클릭 또는 구매 같은 특정한 액션을 수행할 수 있는 결과물(콘텐츠)를 반환함.

-유저 액션들은 학습기의 훈련 데이터로써 로그에 기록됨.

-후보 집합을 감소시킨 후에, 랭킹 (Ranking) 시스템은 모든 아이템 점수를 가지고 등급을 매김.

-점수는 보통 P(y|x)P(y|x) 로 나타내며, 유저 Features (ex. 국가, 언어, 인구통계), 상황별 (Contextual) Features (ex. 기기, 하루의 시간, 요일) 및 Impression Features (앱 연령, 앱의 과거 통계) 을 포함하여 Feature xx 에 주어진 유저 액션 레이블 yy 의 확률임.


즉, 추천될 데이터가 너무 많으니 후보 집합을 뽑고 랭킹을 매기는 시스템인 것. Youtube의 추천 시스템도 이와 비슷한 recommender system이 적용되어 있다.



R1280x01.png


image03.png


Wide 모델은 앞서 말했듯 저장(Memorization)에 특화되어 있다. 사용자가 실행한 액션에 대한 상관관계를 기억하고 찾는 역할을 하는데 다소 평이한 추천만 가능하다는 단점이 있다.


이를 보완할 수 있는 모델이 Deep 모델인데, wide 모델과는 달리 feature engineering을 통해 추천의 다양성을 확보할 수 있는 것이 장점이다. 단, 사용자와의 상호작용이 지나치게 많거나 복잡한 경우에 엉뚱한 콘텐츠를 추천할 수도 있다는 점이 단점이다.


Wide and deep 모델은 기억에 특화된 wide model과 일반화에 특화된 deep model을 결합한 형태의 모델이다. Wide 선형 모델과 deep feed-forward 신경망을 함께 학습하기 위한 것으로, 이 접근법은 저장법과 일반화의 강점을 조합한 것이다. 즉, sparse 입력 feature들을(즉, 많은 수의 가능한 특징값을 가진 분류적 특징) 포함하고 있는 큰 규모의 회귀법과 분류법 문제들에 유용하다.




Conclusion. 틱톡의 차별화 요소와 추천 알고리즘이 만들어낸 성과


틱톡의 메인 페이지는 크게 두 탭으로 나뉜다. Following과 For you 탭인데, 두 페이지 사이에는 큰 차이가 있다. 내가 팔로우한 크리에이터의 콘텐츠에 초점을 맞춰 보여주는 팔로잉 탭과 다르게 For you 탭의 경우 틱톡의 콘텐츠 큐레이션이 작동한다. 내부 알고리즘에 따라 시청시간, 메타 데이터, 해시태그 및 사운드 트랙 등 다양한 변수를 기반으로 콘텐츠가 추천된다. 여기서 틱톡의 차별점은 무한 스크롤이 가능한 피드다. 한 마디로 알고리즘을 통해 추천된 콘텐츠를 끊임없이 재생시키는 것.


창과 창을 이동하지 않더라도 스와이프 동작 한 번이면 한 페이지 내에서 새로운 비디오가 다시 시작된다는 점은 재생 기록을 기반으로 이후에 시청할 비디오를 추천하는 유튜브의 알고리즘과 유사한 듯 보이면서도 상이하다. (유튜브는 시청시간을 기반으로 선호도 정보를 분석한 반면, 콘텐츠당 재생 시간이 짧을 수밖에 없는 틱톡은 재생 횟수에 초점을 맞췄다.)


틱톡은 시청자 수와 앱 체류시간을 늘리기 위해 콘텐츠를 사람들이 더 많이 반복 시청할수록, 그리고 끝까지 시청 완료하는 만큼(시청 완료율이 높을수록) For you 탭에 추천될 확률이 커지게끔 추천 알고리즘을 구성해 놓았다. 이를 인지한 크리에이터들은 동영상이 계속 loop 재생될 수 있도록 영상 끝부분에 기발한 밈을 넣기 시작했고 결과적으로는 콘텐츠의 조회수와 완료율이 동반 상승하는 결과를 낳았다.


이렇게 틱톡이라는 서비스의 개인화 피드 기능을 BM/TECH 관점에서 짚어보았는데 비즈니스 모델 측면에서 틱톡 포 비즈니스에 관한 내용이 일부 누락되어 있어 다소 아쉽기는 하다. 포스트를 작성하며 결국 핵심은 기술과 비즈니스의 균형을 맞춰 사업 목표와 고객 가치를 동시 달성하는 것에 있다는 점을 다시 한 번 깨달을 수 있었다.


[참고한 글]

https://towardsdatascience.com/why-tiktok-made-its-user-so-obsessive-the-ai-algorithm-that-got-you-hooked-7895bb1ab423

https://chatbotslife.com/the-app-that-knows-you-better-than-you-know-yourself-an-analysis-of-the-tiktok-algorithm-be12eefaab5a

https://newsroom.tiktok.com/en-us/how-tiktok-recommends-videos-for-you

https://yamalab.tistory.com/101


keyword
매거진의 이전글Laws of UX : 듀오링고