과거를 돌아보면 새로운 경험을 쌓을 수 있을지도 몰라

26년 3월 1주 차 기록

by 현의

이번 주에 우연히 보고, 듣고, 만든 것들을 기록합니다. 인터넷이 제공하는 정보를 수동적으로 수용하는 대신, 나만의 목소리를 세상에 내놓는 능동적인 창작자로서 살아보기 위한 작은 여정이 담겨있습니다.


26년 3월 1주 차

보고, 듣고 만든 것 요약


1) 본 것: 에브리씽 에브리웨어 올 앳 원스


몇 년 전에 엄청나게 인기를 끌었던 에브리씽 에브리웨어 올 앳 원스를 이제야 보았어요. 영화가 막 개봉했을 때 보았다면 주변의 많은 사람들과 영화 소감을 나누면서 하루하루가 정말 재밌었을 것 같은데 너무 뒤늦게 보아서 아쉬웠습니다. 초반에는 너무 정신이 없었는데 보면 볼수록 감독들 특유의 유머 감각, 배우들의 연기력, 예측할 수 없는 스토리와 연출 모두 매력적으로만 느껴지더라고요.


특히 후반부에 생각지도 못한 인물에게서 영화의 주제를 관통하는 메시지가 등장해 매우 놀랐습니다. 그 모든 고난을 겪었음에도 불구하고 선을 선택한다는 것, 내 인생과는 아무런 관련이 없는 낯선 사람에게도 친절을 보여주는 건 굉장한 무기라는 점이 좋았어요.


3월08일.png


왜 그런지는 잘 모르겠지만 세상은 공격성이 뚜렷하게 보이지 않는 사람에게는 무례하게 구는 경향이 있더라고요. 바로 그런 점 때문에 사람들은 서로에게 친절을 베푸는 걸 종종 주저하게 되곤 합니다. 하지만 절대 가까워질 수도, 이해할 수도 없을 것처럼 보였던 낯선 사람과의 장벽을 허무는 가장 강력한 힘은 바로 친절이라는 메시지를 보고 눈물이 났어요.


모녀 관계의 미묘한 감정을 누구나 공감할 수 있는 형태로 보여준 점도 정말 인상적이었습니다. 자칫하면 신파적이고 전형적인 모습으로 흐를 수 있을 법한 소재일 텐데도 감독들의 이상한 유머 감각 덕분에 전반적으로 굉장히 재미있고 유쾌하게 볼 수 있어서 좋았어요. 후반부에는 초반부의 어지러운 장면과 대비되는 매우 정적인 장면으로 예상치 못한 감동을 주는 연출도 굉장했습니다. 올해 본 영화 중에서 가장 마음에 들어요!



2) 만든 것: 7일 간의 블렌더3D 여정


이번 주에는 매일 새로운 테마의 모델링을 하는 대신, 전날 만들었던 모델링에 조금씩 디테일을 추가하는 연습을 해보았어요. 새로운 기술을 배우는 데만 너무 몰입하지 않고 이미 보유하고 있는 간단한 기술만으로도 얼마나 많은 걸 만들 수 있을지 실험해 보고 싶었기 때문입니다.


%EC%8A%A4%ED%81%AC%EB%A6%B0%EC%83%B7_2026-03-02_215651.png?type=w1


[월요일]

평소에 즐겨보던 블렌더 유튜버가 로우폴리 모델링으로 장면을 구성하는 새로운 튜토리얼 영상을 올려서 따라 해보았어요. 끈을 좀 삐뚤어지게 매단 탓에 영상 속 모델링을 완벽하게 재현한 것 같지는 않지만 그래도 만드는 과정이 크게 어렵지 않고 재밌었습니다. 다 만들고 난 이후에는 간단한 애니메이션도 추가해 보았어요.


제목 없는 디자인.gif


%EC%8A%A4%ED%81%AC%EB%A6%B0%EC%83%B7_2026-03-04_000536.png?type=w1


[화요일]

간단하게 스프링 노트를 만들었습니다. 평범한 노트, 커버가 완전히 펼쳐진 노트, 커버가 반쯤 열린 노트 총 3가지 다른 버전을 만들어보았어요. 스프링은 도넛 모양(torus)을 반으로 자른 뒤 Alt + D로 복제해서 이어 붙였는데, 이제 와서 생각해 보니 Array modifier를 이용하는 게 훨씬 편했을 것 같네요.



%EC%8A%A4%ED%81%AC%EB%A6%B0%EC%83%B7_2026-03-05_002925.png?type=w1


[수요일]

수요일에는 실제로 제 책상 위에 있는 볼펜을 모델링 해보았습니다. 모델링을 하기 전에 볼펜을 유심히 살펴보았는데, 육각형 원통을 조금만 변형하는 것만으로도 손쉽게 만들 수 있을 것 같더라고요. 볼펜 뚜껑을 만들 때 조금 헤맸지만 그래도 튜토리얼 가이드를 보지 않고 직접 내 손으로 모델링을 하는데 점점 익숙해지는 게 느껴져서 좋았습니다.


%EC%8A%A4%ED%81%AC%EB%A6%B0%EC%83%B7_2026-03-05_231145.png?type=w1


[목요일]

작고 귀여운 아이패드, 그리고 이젤 모양의 패드 거치대를 만들었어요. 이젤 거치대의 몸통 부분은 Mirror midifier를 활용해 대칭으로 만들었고, 패드를 올려놓는 받침대나 이젤의 거치대가 되어주는 것과 같은 나머지 부분은 따로 붙여 넣었습니다. 아주 간단한 기본 기능만으로도 원하는 걸 모델링할 수 있어 좋네요.


그리고 이날부터는 모든 사물에 이름을 지정하기 시작했어요. 처음부터 모든 사물에 이름을 붙여 넣는 습관을 들여야만 나중에 복잡한 장면을 구성할 때 헷갈리지 않는다는 조언을 들었기 때문입니다.


%EC%8A%A4%ED%81%AC%EB%A6%B0%EC%83%B7_2026-03-07_002558.png?type=w1


[금요일]

이날은 블렌더를 사용할 시간이 별로 없어서 그냥 간단하게 책상을 만들었어요. 책상의 투명도와 거칠기를 약간 조정해 보았는데 책상의 표면에 사물이 과하게 비치지 않는 점이 마음에 듭니다.


이 장면에 좀 더 많은 걸 추가해 볼 수도 있지만 일단은 여기서 그만두고 다음 프로젝트로 넘어가 보기로 했어요. 책상 위라는 한정된 장소를 꾸미는 것보다는 하나의 공간을 처음부터 끝까지 제 손으로 채워 넣는 도전을 해보고 싶어졌기 때문입니다.


%EC%8A%A4%ED%81%AC%EB%A6%B0%EC%83%B7_2026-03-07_223034.png?type=w1


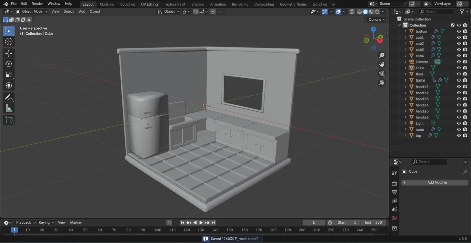
[토요일]

그래서 어제는 아이소메트릭 주방을 만들어보기로 했어요. 이전에 튜토리얼의 도움을 받아 로우폴리 버전으로 주방을 만들어본 적이 있었기 때문에 이번에는 혼자서도 무리 없이 만들어볼 수 있을 것 같습니다.


일단 토요일에는 네모난 큐브만 사용해서 주방 사물들을 만들었습니다. 주방 필수 가전인 스토브를 빼먹었는데 이걸 추가할지 말지 고민하고 있어요. 스토브를 빼고 미니 오븐과 전자레인지를 넣어도 괜찮을 것 같기도 하거든요. 일단 참고 자료를 몇 가지 더 찾아본 뒤에 천천히 다른 사물도 채워보려 합니다.



3) 들은 것: 오래전에 외장 하드에 넣어둔 앨범 수록곡


이번 주에는 갑자기 스트리밍 플랫폼이 지긋지긋하다는 생각이 들었습니다. 정확히 말하자면 저는 그 스트리밍 플랫폼에 대한 사랑은 아직 완전히 거두진 못했지만, 그 플랫폼을 무료로 이용할 때마다 피할 수 없는 광고들이 지긋지긋해졌어요.


그냥 정기적으로 돈을 상납하면 광고에서 자유로워진다는 건 알고 있지만 그 대신에 CD를 선택했어요. 지난 몇 년 동안 구석에서 먼지만 뒤집어쓰고 있던 외장 하드를 꺼내고, CD를 리핑하려고 ODD를 구매했어요. 그리고 이제부터는 좋아하는 밴드의 노래는 스트리밍 플랫폼에서 재생하지 않고 CD에서 직접 리핑 한 음원을 재생해서 듣기로 했습니다.


어차피 좋아하는 밴드 몇 개의 곡만 마르고 닳도록 들을 거라면 중간 광고를 억지로 참는 것보다 그들의 CD를 구매해서 광고 걱정 없이 듣는 편이 나을 것 같았어요. 게다가 CD도 어쨌든 실물로 소장 가능한 굿즈라고 할 수도 있으니 나쁠 것 없어 보였어요.


작년에 구매한 CD를 리핑해서 핸드폰에 넣는 김에 외장 하드에 보관해둔 옛날 음원도 다시 살펴보았습니다. 외장 하드에 보관된 음악들은 최소 10년은 지난 것 같은 옛날 취향에 머물러 있었어요. 하지만 그 정도로 오랜 시간이 지났는데도 여전히 세련되고, 여전히 제 취향에 맞는 앨범이 많아서 놀라웠습니다. 그중 하나는 바로 악틱몽키즈의 두 번째 앨범이었어요.




이 앨범의 발매 연도는 놀랍게도 2007년이었는데 수록곡을 하나씩 들을 때마다 하나같이 세련되어서 놀랍기만 했습니다. 너무 오래전 앨범이기 때문에 지금은 이들의 음악 스타일도 이때와 꽤 달라진 것 같더라고요. 어쩌면 이들이 너무 변했다기보다는 10년 전에 들었던 음악을 아직도 변함없이 즐기는 제가 과거에서 크게 벗어나지 못한 것 같기도 합니다.


그래도 예전의 제가 즐겨 들었던 음악을 다시 듣는 경험 자체는 매우 즐거웠어요. 그때로 돌아갈 수 있는 것도 아니고, 그렇다고 과거가 많이 그리운 것도 아니지만, 과거의 나와 현재의 내가 같은 음악을 공유함으로써 서로 이어질 수 있다는 사실이 재미있기 때문입니다.


스트리밍이 보편화된 시대에서 다시 아날로그 방식으로 돌아가 CD를 하나씩 사 모으고, CD를 리핑하고, CD에서 추출한 음원에 앨범 정보를 넣는 수고로운 과정을 다시금 반복하는 과정이 앞으로의 내게 어떤 영향을 줄 수 있는지도 기대가 돼요. 알고리즘이 추천해 주는 음악을 수동적으로 받아들이는 대신 어떤 앨범을 어떤 방식으로 들을지, 하나의 앨범이 끝나면 그다음 앨범으로 무엇을 들을지 직접 선택하기 시작한다면 제 삶도 좀 더 주도적으로 바뀌지 않을까요? 누구도 확신할 수는 없지만 저는 분명히 그렇게 될 거라고 기대합니다. 과거의 방식을 현대로 다시 불러들임으로써 삶은 얼마나 새로운 방향으로 나아가게 될지 벌써부터 기대가 되네요.




이전 09화일부러 눈에 담은 우연들