'안 본 눈'의 육식주의자, '채식주의자'를 읽다

보랏빛 멍든 하늘 아래 식물이 되고 싶었던 그녀를 기리며

by 빙산HZ


[들어가는 말]

한국인의 노벨문학상 수상이란 소식에 호기심으로 <채식주의자>의 영어번역본을 킨들로 구매해서 읽었습니다.
마침 오랜만의 중국 출장과 일정이 겹쳐서 혼자 책과 독대할 시간이 더 늘어난 상황이었죠.
아내와 아이들과 함께 하는 시간이 좋은 저에게 출장은 딱히 '자유 시간'의 느낌이 없습니다.
그저 '가족과 떨어져 있는 시간'이에요.

(결혼 이전에도 딱히 즐기진 않았습니다. 해외출장이 제공하는 타국이라는 환경이 일부 직장인들에겐 치외법권을 들이대며 도덕적 해이를 주장할 빌미가 되는 것도 싫었고요. 토요코인의 푸쉬업할 자리도 모자른 작은 공간이나, 친구들 네다섯 명 모아서 생일파티를 해도 좋을 넓은 방이나, 어차피 혼자 쓰는 방이 굳이 이렇게 호화로울 필요가 있나 싶어 아깝기도 하고요.)

원래 숙제가 아닌 자발적 서평이란 걸 써본 적도 없고, 서평이란 거창한 제목을 달만큼 문학적 깊이가 없기에, 준실시간 (near-realtime)으로 기록된 감상평정도가 되겠습니다. 한 챕터를 읽고 생생한 감상을 적는 식으로 진행했습니다.

의도적으로 인터넷에서 서평/리뷰를 보지 않았어요.
영화도 책도 제 시선, 제 느낌으로 보는 걸 선호하니깐요. 아마 그래서 인터넷의 많은 서평과 다른 느낌의 글이 되지 않을 가능성이 있지 않을까 싶어요.

(그게 잘 써서가 아닐 수도 있겠지만. 그래서 굳이 퇴고를 하지 않고 올립니다. 그리고 무엇보다 빨리 이 채식주의자가 제게 남긴 기분을 지우고 싶습니다. 곱씹으며 마음에 심어 두고 싶지 않은 감상이에요. )

이 글이 제 독자님들/작가님들께는 어떤 감상을 남기게 될지 궁금하기도 합니다.
퇴고가 안된 글을 올리는 점 양해부탁드립니다.
(근데 그전에도 퇴고 없이 올린 글이 95%...)

_주의 사항_
*spoiler alert: 책 일부 내용을 담고 있으며 결론을 유추할 수 있는 감상도 있습니다.*
**작품에 대한 주관적인 감상이며 작가에 대한 의견이 아닙니다.

<목차>

1. 모자란 놈의 시선이 불편해요
2. 화자의 시선이 남긴 질문과 씨름하며
3. 절망의 원인을 찾아서
- 영혜의 오해 1, 2, 3
- 작품 속 세계관: 유교, 불교, 등
4. 노벨문학상 수상자의 <채식주의자>는 유해도서인가?





'안 본 눈'의 육식주의자,

영어로 한강의 채식주의자를 읽다.


Part I: 모자란 놈의 시선이 불편해요


챕터1을 다 읽고 이륙을 기다리는 비행기 안에서 시작

소설을 읽을 때 제일 먼저 다가오는 건 작가의 시선이다.

그 시선이 꼭 시각적인 묘사만을 포함하진 않는다.

마음의 시선도 포함한다.


노벨문학상을 수상한 작품을 심사위원의 눈으로 읽어보겠다고 킨들로 영어번역본을 읽기 시작했다.

스포일러도 싫고 비평가의 시선으로 읽어본 적 없는 책을 접하기 싫어한다.

그래서 한글 원문도 서평도 본 적이 없는 '안 본 눈'으로 한강의 <채식주의자>의 영어번역본 <The Vegetarian>을 읽기 시작했다.

아마존 구매화면

가장 먼저 느껴진 건 불편함이었다.

첫 문단, 첫 문장에서 이미 속이 뒤틀린다.


Before my wife turned vegetarian I'd always thought of her as completely unremarkable in every way.


자신의 아내를 이렇게 묘사하는 남자라......

"completly unremarkable"한 인간은 존재하지 않는다. 심지어 "in every way"는 더욱 불가능에 가깝다.


한 남자가 이렇게 아내를 생각하고 있다면 그건 그 사람의 결여를 드러낼 뿐이다.

라이테 작가님(https://brunch.co.kr/@cherryn99) 글의 어머님의 표현을 차용하면 '본 데 없이 자라서'이다.

모든 인간은 remarkable하다.

문학이든 심리학이든 생물학이든 생화학이든 인간에 관한 학문을 조금이라도 깊게 파보면 알 수 있다. 인간 안에서 일어나고 있는 수많은 일들, 심지어 세포 하나조차 공장 같은 시스템으로 돌아가고 있는데 수많은 세포로 구성되어 있는 인간을 unremarkable하다고 할 수 있을까?



작가는 남편의 생각을 통해 문제 있는 남성상을 묘사한다.

사랑 없는 결혼을 결정하게 되는 남성의 사고思考.

비교당하기 싫은 자존감 낮은 남성이 당위성 높은 어투.

아내를 바라보는 둔감하고 비합리적인 남편의 시선이 잔잔한 언어를 통해 흘러나온다.

당연할 것 없는 것들을 당연시하는 모습.


21세기에 살고 있는 우리 가정에서는 사라졌다고 믿고 싶은 이상한 남성의 시선으로 소설 속 세계가 묘사된다.

그렇게 공감할 수 없는* 주인공의 나레이션을 들으며 이야기의 흐름을 타려고 노력했다.

*그나마 조금 공감이 될뻔했던 건 '노브라'의 주제였을까?
난 과학적인 시선에서 노브라가 건강에 좋다는 이야기를 대학교 때 처음 읽었던 기억이 난다. 그리고 원래 인위적인 것보다 자연스러운 걸 좋아한다. 그게 사회의 기준에서 정한 '미의 범주'에서 벗어나더라도 '자연스러운 것'이기 때문에 느끼는 아름다움을 즐긴다. 화장 안 한 얼굴이 좋고, 수수하게, 심지어 아무렇게나 입은 아내의 모습도 좋다. 물론 가장 자연상태의 모습은 인간을 설계한 조물주가 의도한 아름다움을 100% 느끼게 하기에 제일 좋아한다고 까지 말할 수 있겠다. 결혼한 어른이니까 부끄럼 없이 말하겠다. 사실 그런 관점에서 그런 '장면'은 나만 보고 싶은 욕심에서 '노브라'는 독점하고 싶다.


별생각 없이 서사흐름에 집중하고 싶지만 한 문단을 머다 하고 적어도 한 문장이 눈에 거슬린다.

작가는 이 불편함을 유도하고 있는 걸까.

독자의 조용한 분노를 유발하기 위해서?

피해자인 여성을 묘사하는 남성의 시선이 담긴 문장들이다.


'후진 남자'를 보고 있는 내 안의 (로맨틱 리얼리스트/낭만적 현실주의자)가 먼저 목소리를 높인다.

아저씨, 그러면 안 되죠!


그런데 그 이면에는 엄마의 아들이자 아내의 남편이자 딸 둘의 아빠인 내 본능이 꿈틀거리는 것 같다.

좀 더 현대적이고 단순한 언어를 써서 말하자면,

내 안의 '페미니스트'가 불편해 하기 시작했다. 여성의 안전부터 안녕, 하대와 천시가 아닌 평등과 존중을 위하는 인류의 다른 반쪽을 대표하는 남성으로서 말이다.


한편 농담처럼 이런 생각도 스쳐 지나간다.

'인구감소 위기 극복에는 도움이 되지 않을 책이네요'

아니, 이 글을 한국여성의 평균의 삶으로 받아들이는 독자라면 저출산이 아니라 비혼의 길로 안내해주지 않을까 생각하기도 했다.


남편의 언어 속에는 자다가 냉장고 앞에서 몽유병의 모습을 보이는 아내에 대한 걱정도 없다.

당연하다고 생각하며 누리던 것들이 자신에게 불편하게 다가왔을 뿐이다. 이 이야기 속에 가장 병든 사람은 영혜가 아니다. 그녀를 걱정하는 겉모습과 상반되는 강요를 하는 정혜 부모님, 남동생도 아니다. 눈을 뜨고 눈앞에 일어나고 있는 일을 묘사하고 있는 남편일 거다.


1장이 끝나기까지 그의 말 중 유일하게 맞는 대사는 단 하나이다.

"I thought to myself: I don't know this woman. And it was true. It was not a lie"


전지적 독자의 시선으로 정혜의 삶을 바라보면 유추할 수 있는 것은 성장 배경이다. 소설이 묘사한 부모의 모습은 '20년 전 미국드라마에서 나온' 한국가정의 모습이다.

아버지의 요청을 거스르면 안 되고 어머니의 의견은 아버지와 같다. 아버지가 과거의 폭력적인 권위를 내세우는 흐름 속에서 '기사도'는 없다.

결혼의 서약 속 행간에 담겨 있는 최소한의 보호를 시도하고자 하는 의지도 보이지 않는다.

과거의 폭력의 흔적들이 보이고 "가족식사" 자리에서 일어나게 될 현시점의 폭력을 멈추게 하기 위해 남편은 아무것도 하지 않는다. 남동생은 아빠의 그 폭력적인 '명령'을 수행한다. 그 폭력을 멈추려는 시도를 하는 사람도 언니 인혜이다.


제1장에서 나온 남자 중 제대로 된 인간은 하나도 없다.



PART II: 화자의 시선이 남긴 질문들과 씨름하며


출장 2일 차, 자기 전에 챕터 2를 다 읽고 나서

2장이 시작되며 시점의 전환으로 한동안 스토리의 흐름을 따라가는 게 힘들었다.


예술가인가 예술'감상자'인지 모를 화자가 묘사하는 시선은 산만하고 논리적이지 않았다.

아니나 다를까 챕터 2를 담당하는 이 남성도 정말 챕터 1의 내레이터(영혜 남편) 못지않다.


1장과 대구를 이루는 듯한 아내의 대한 생각이 흐른다.

또 한 마디 외치고 싶어 진다.

"너도냐...... 배부른 소리 좀 그만해"


그러다가 아내의 동생을 선호하는 문장에서는 왠지 모를 화가 치밀었다.


1장의 남편은 아내의 언니를 '좋게 보고' 그 남편을 행운아라고 부러워했는데, 2장의 다른 남편은 아내의 동생을 좋게 보고 그 남편을 싫어한다.


못난이들의 합창인가.



예술 vs 외설


예술가가 극 중의 시선을 묘사하기 시작하자 독자로서 내 안의 한편에서 질문이 시작된다.

'예술의 영역 속에서는 모든 게 허용가능한가?'


이 질문은 내가 문화를 바라볼 때 조심스럽게 경계심을 가지고 있던 부분이다.

"선정적"이라거나 "노골적 성행위"를 연상시키는 아티스트의 안무의 예를 들어보자.

'이게 춤이기 때문에 괜찮은가? '라는 질문을 불러일으킨다.

그리고 거리나 쇼핑몰에서 그런 안무를 따라 하는 유치원생, 초등학생을 보면 그 의문은 한층 더 깊어진다.


'명화 속의 누드'와 '포르노/야동 속의 나체'를 예술과 외설로 구분하는 기준 역시 논쟁의 영역이라고 생각하는 사람도 있을 거다. 그건 그저 잘 그린 것과 눈앞의 것을 카메라로 찍은 것의 노력의 차이를 기준으로 나눈 걸까? 아니면 '해상도의 차이'일까?


에로티시즘과 포르노의 경계선에 대해 논쟁이 있었다는 것도 떠오른다.

극 중 서사가 좋고 이야기의 흐름 속의 일부이고 스토리에 아주 중요한 역할을 한다면 피사체가 나체이고 촬영되는 행위가 성행위여도 괜찮은 걸까?


극단적인 사례는 종종 문제의 본질을 바라보는데 도움이 된다.

만약 내가 창밖 이웃부부의 성행활을 지켜보는 것이 조금이라도 부도덕의 영역에 속한다고 생각한다면, 스크린 속의 성행위를 바라보는 것에 좀 더 관대해지는 이유가 무엇일까?


픽션(fiction)과 넌픽션(non-fiction)의 차이?

피사체의 동의여부?


절대적 도덕을 지워버린 세상에선 '동의여부'만 남고, 그 동의여부라는 주관적인 기준은 너무 흐물흐물하고 쭈글쭈글해서 기준으로서의 역할을 하지 못한다는 걸 보게 된다.


그럼 창밖의 이웃부부가 명시적으로 자신들을 보는 것에 동의를 해서 봐주길 원한다면 그걸 보는 건 괜찮은 건가?

인혜의 '예술가' 남편 역시 예술이란 이름 하에 '동의'를 유일한 기준으로 삼는다.


몽고반점을 꽃과 식물로 연관 짓는 것이 예술적 함의가 담긴 '척'하는 예술가의 허세인 걸까?

아니면 몽고반점에 대한 집착이 단순한 패티쉬인지, 아님 '소아성애'를 상징하는 것인지?

해석의 정석이 존재하는지는 모르겠다.


어쩌면 모든 걸 다 포함할 수도 있겠다.


이미 자극적인 소재 속 성적대상화의 주체를 아동으로 삼았다면 그런 설정은 맨북커 수상에 가깝게 했을까 멀어지게 했을까?

포르노 배우들이 예술적인 그림으로 바디페인팅을 한 후 성행위를 하면 이건 예술인가? 아니면 포르노의 또 다른 장르가 되는 걸까? 포르노 배우들이 예술적인 안무를 하며 안무 중 성행위를 하면 그건 예술인가 포르노인가?


그럼 장르를 바꿔보자.

영상이나 그림이 아니라 글이다.

지금 내가 읽은 '채식주의자'가 묘사한 장면은 수려한 문장으로 묘사했기 때문에 예술인 걸까?



애매한 기준은 애매한 행동으로 이어지기 쉽고 애매한 행동은 넘지 말아야 할 선을 넘게 하는 통로가 된다.


사회규범을 파괴해야 제약으로 보던 포스트모더니즘 속 성혁명이 그랬듯 말이다.

그런 '해방'을 추구하던 유명한 이름들은 미성년과의 성행위의 가부 여부의 기준을 '동의'로 삼으려는 청원에 서명을 했었다. (포스트모더니즘 철학자 미쉘 푸코와 2세대 여성주의의 대모 시몬 드 보부아르를 염두에 두고 말한다.)


인혜의 남편은 그렇게 아내의 동생을 뮤즈로 활용한다.

그런 시선의 탐닉은 결국 행동으로 이어진다.

예술적 완성도를 높이고자 참여시킨 첫 번째 제삼자는 예술가 후배이다.

하지만 '넘어야 하지 말 선'에 예술의 이름으로 다가간 그는 나체의 그녀를 캔버스로 삼고 그런 그림을 그리는 자신을 포함시켜 비디오아트/영상예술의 범주에 포함시킨다.

두 번째 시도에선 예술의 이름으로 또 다른 후배 예술가를 끌어드리고 이 '영상예술'의 참여자를 확장시킨다.


두 명의 캔버스 위에 그림을 그리며 "예술가"로서의 만족을 느끼던 그는 더 이상 외설이 아니라고 부정하기 어려운 영역으로 들어선다.

렇게 소설의 세계 속 첫 번째로 '정신 차린 남자'가 나타난다.

그렇게 후배는 자리를 떠난다.



하지만 '금기'라는 선 위에서 줄타기를 하는 이의 욕망에는 이미 불이 지펴졌다.

영혜의 '동의 조건'이 특정대상이 아닌 '그림이 입혀진 몸'이라는 것을 깨달은 그는 자신의 '구 여친'을 불러 자신 역시 그림으로 덮은 후 다시 영혜를 찾아간다.


그리고 결국 예술에 대한 욕구인지 성욕인지 구분할 수 없는 그 욕망을 채운다. 그림을 입은 그들의 행위는 '비디오 아트'란 이름 하에 삼각대 위의 카메라를 통해 촬영된다. 그리고 이미 진작에 파탄된 삶으로 밖에 보이지 않던 소설 속 인물들은 파국이라 불러 마땅할 상황을 마주한다.



그리고 거의 모든 기록이 그렇듯 그의 영상은 당사자 외의 제삼자에게 노출된다.

첫 관람객은 자신의 아내이다.

그는 죄책감을 느끼는 대신 '이루고 싶은 모든 것들을 이룬 후 사람들이 느낀다는 그 공허함'을 마주하게 된다. 생을 마감해야 한다는 죽음의 속삭임을 들으면서도 움직이지 못한다.


그렇게 그 역시 영혜와 마찬가지로 사회에서 격리되어야 할 대상으로 분류된다.

ㅁㅊㄴ.



챕터 2를 읽고 난 후

챕터 3은 차마 읽을 엄두가 나지 않는다.

아무리 못 쓰인 이야기도 결말을 궁금해하는 나이지만 이 이야기는 더 이상 궁금하지도 않다.


해피엔딩의 가능성은 보이지 않는다.

지금까지 읽은 이야기로 이미 내 마음속의 세계는 너무 피폐해진 것 같다.


하지만 책을 읽고 글을 쓰겠다고 선언한 이상, 다시 도전해야 한다.


금, 토, 일, 월. 4일을 쉬고 나서야 다시 읽을 용기가 생겼다.

마침 기분과 날씨가 ‘싱크sync’되었던 하루. 하늘의 구름이 자욱히 산을 덮었다. 10.22


PART III : 절망의 원인을 찾아서


이번엔 누구의 시선과 목소리일까.

가장 정상적으로 보였던 언니 인혜이다.

폭력적인 가정에서 자라며 동생에게 모성, 보호본능을 느끼며 빨리 어른이 되었을 거다.

그녀의 시선에서 바라보는 남편은 조금 더 공감이 가는 정상적인 묘사로 이어졌다.


작가가 배열한 순서의 기발함이 느껴지는 순간이었다.

'이상한 예술가'의 속마음을 들여다본 후, 아내의 시선으로 바라본 외적 모습이라니.

그 반대의 순서로 묘사를 했을 때의 장점도 있었겠지만 이 편이 좀 더 '한 방 맞은 것 같은 기분'이 강했을 거다.


그녀의 묘사를 통해 바라본 앞 장의 남성은 여전히 보편적인 사람이라고 할 수는 없었다.

하지만 이해해 보려는 시도는 할 수 있었다.


그녀의 추억 속에서 발견한 남편이다.

그는 그들의 아이 지우의 첫돐을 영상에 담으며 예술적 상상을 이어간다. 하지만 말을 뱉고 말을 바꾸며 생각하는 그의 모습을 보며 그에 대한 평가를 내릴 수 있게 되었다.


그는 '생각하고 행동하는' 사람이 아니다.

다시 말해 행동의 주체가 '자신'이 아니라 자신이 '떠오르는 생각'에 이끌려 움직이는 수동적인 존재일 수 있다는 거다.


인혜의 글에서 묘사된 아들의 질문은 그런 그에 대한 의심이 맞다는 걸 알려준다.

아빠가 떠난 후에나 전에나 아들에게 '우리 집에 아빠가 있냐'는 질문을 듣는 아빠라니.

어쩌면 부성조차 결여되어 있는지 모른다는 생각이 들었다.


이런 문제들을 예방할 수 없었을지 고민하는 인혜의 모습 속에서야 드디어 극 중 인물 중에서 유일하게 공감할 수 있는 대상을 찾은 기분이 들었다.


하지만 그 공감은 오래가지 못한다.



난 문제를 발견하면 해결하고자 하는 성향이 있다.

인혜가 돌아보는 과거를 향해 던지는 질문들에 일일이 답변을 하고 있는 자신을 발견할 수 있었다.

내가 인혜였다면, 내가 영혜의 엄마였다면, 내가 남동생 영호였다면.

분명 '병든' 가정이었다고 이야기할 수 있겠지만 모든 병든 가정에서 이런 피해자가 탄생하지는 않는다.

하지만 왜 이런 비극으로 이어져야만 했을까?



아, 이게 현실 속의 이야기라면 정말 숨이 막히겠지만 다행히(?) 이건 작가가 만들어낸 세상이다.


작가가 고정시켜 놓고 변화할 수 없는 것들로 규정한 것들이 나에겐 수긍할 수 없는 것들로 다가왔다.

작가가 만들어낸 희망의 실마리 없는 극 중 세계는 내가 인지하고 있는 현실 속에서 결여된 것들이 많다.


삶 속의 여러 문제와 맞서 싸우는 인간의 저항.

그리고 변하지 않을 것 같았던 사람들의 변화.

그건 내가 직접 삶 속에서 마주한 것들이기도 하고 간접적으로 끊임없이 발견하는 사실이기도 하다.

알콜중독자였던 할아버지는 교회를 다니기 시작하고 술과 담배를 끊었다.
남존여비를 실행하시던 할머니는 손녀에게 사과하고 평등한 대우를 하기 시작했다.
가난한 집안에서 자란 나는 가난이란 단어로 나를 묘사할 수 없게 되었다.



영혜의 병은 언니 인혜가 병원에서 보내며 읊어내는 관찰과 회상 속에서 점점 실체가 드러난다.


처음엔 심리학적인 방어기제로 그녀가 겪어온 조용한 폭력 속에서 진심이 육체라는 껍데기 안으로 숨어버린 자라지 못한 어린아이가 보인다. 두려움을 마주하고 싸워서 극복하고 어른이 된 게 아니라 그저 물리적인 생존만을 유지하고 있는 '영혼 없는' 육체가 된 거다.

물론 작가의 세계관 속에서 '영혼'이란 존재하지 않는다.
그녀가 그려낸 절망의 세계 속에서 너무 궁금해져 검색해 봤다.
그녀는 무종교이다.


그러던 와중 자신이 '영토권'을 주장할 수 있는 영역이 자신의 신체라는 결론을 내린 듯한 영혜.


그렇게 영혜는 또 다른 철학적 전제를 '뒤집어' 쓴다.


My body, my rights
내 몸이니 내 맘대로 할 권리가 있다.


십 대 사춘기 소년부터 대학가에서 시위를 하는 청년들에게 깊은 울림을 주는 이 슬로건.

비평적 사고를 강조한 교육을 받은 나의 반론사유가 시동이 걸린다.

모든 슬로건이 그렇듯 이 문장 역시 깊이 분석할수록 반론의 여지가 많아진다.



영혜의 오해#1: 나의 몸은 온전히 내 것인가?


발생과 성장/성숙의 과정에서 달라지는 기여도


우선 생각해 보자.

나의 몸은 어떻게 만들어졌나?

나의 몸은 아버지의 정자와 어머니의 난자가 하나가 된 수정란에서 시작된다.

'지금 존재하고 있는 나'는 '나의 탄생'에 0.0001%도 기여한 바 없다.


나의 생물학적 신체의 물리학적 발생과 탄생에 대한 사실을 나열해 보자.

나의 어머니가 자궁을 무상임대 해주었으며 아버지가 경제적 지원을 해주었다.

내가 태어나자마자 죽을지도 모르고 내가 부모를 부양할 능력 있는 존재로 장성할지도 모른 상태이다.

이건 '투자'의 개념 따위로 볼 수 있는 게 아니다.

'눈먼 투자'... 아니, 사랑이다.


물론 사람은 물리적 신체만 존재하는 게 아니다.

하지만 시작이 반이라고 했던가?

그럼 적어도 "자기 생각"이란 것의 비율이 신체적 본능과 동등해지기 이전까지는 50%의 기여도는 부모에게 있다고 주장해 볼 수 있겠다.

즉 '자고 싶을 때 자고, 먹고 싶을 때 먹고, 놀고 싶을 때 놀고' 생물학적 본능을 초월하는 이성 혹은 사고가 '나의 몸'을 관리하기 시작하고, 더 나아가 경제적으로도 자신을 운영하기 시작하게 되는 '성숙한 인간', 성인이 되어 가는 과정이 '자주권'의 비율을 높여가는 과정이라고 볼 수도 있겠다.


그렇게 성인이 되고 나서도 과거의 기여도가 바로 사라지는 것이 아니기 때문에 '효'라는 도덕적인 이름의 의무가 부과되고, 정서적으로 쌓인 유대감은 부모에 대한 사랑으로 서로를 돌보게 하는 거다.



작품 속 세계관(1) : 유교


여기서 끝나면 전통적 유교이다. (혹은 유교사상)

그래서 부모가 늘 자식 위에 있는 구조가 평생 유지 된다.


심지어 죽어서까지 '조상'이란 이름으로 제사를 요구하고 일 년의 며칠을 자신에게 할애하라고 속박한다. 이런 가치관 속에서 부모는 군림하기 쉽다.


남자는 여자보다 귀하다. 남편이 아내보다 '높다'.

영혜의 부모의 당위성은 유교적 가치관에서는 통용되고 자연스럽다.


본디 유교는 덕 있는 인자한 군자를 이야기하는데, 아이러니하게도 저런 수직구조 상의 권위는 인간의 잠재적 악 중 하나인 폭력이 드러나게 하는 부작용이 있다. 가정, 군대, 회사 어디에서도 '나이 많은 사람', '계급 높은 사람'이 '권력'이란 이름으로 폭력을 행사하게 된다.



세계관을 더 확장시켜서 보자.


더 나아가 그럼 부모의 몸은 누구 것인가?

21세기의 과학적 지식을 적용시키면 우주의 역사를 훔쳐볼 수 있다.

끊임없이 올라가는 조상의 조상을 따라 역사를 거슬러 올라가 시간의 기원점까지 가게 될 때, 각자의 세계관에 따라 인간의 가치가 달라진다.


무신론적 세계관 적용


인간이 시간도 공간도 없는 아무것도 없던 곳에서 '펑-!'하고 시작된 대폭발 속의 우연과 우연들이 쌓여 화학물이 생긴다. 화학물들이 긴 시간을 거쳐 우연히 단순한 생명이 되고, 단순한 생명체들이 또 우연히 긴 시간을 거쳐 복잡한 생명체가 된다.


그렇다면 인간의 생명은 우연의 산물이며, 우연적 존재들의 '스스로 만들어낸 가치'는 유동적이고 자의적이다.

인간 외의 초월적 존재의 개입은 없다.

인간이 만들어낸 절망적 상황에서 인간을 구해낼 수 있는 건 타인 밖에 없고, 그런 타인이 없는 상황에서는 답이 없다.


과학의 영역 속 의학이 '치료자' 역할을 하고 하지만 과학은 '보이지 않는 영역'을 다루는 것에 아직도 미숙하다. 정신병원에서 호전되지 않는 영혜가 점점 사람이 아니게 되어 가는 이유이다.


초월적 요소가 없는 세계 속에서는 문제를 초월할 수 있는 영역이 없다.

죽음이 끝이며 삶은 죽음을 향해 갈 뿐이다.

부당한 폭력을 당해도 죽고 그렇지 않아도 죽는다.

폭력의 가해자도 죽고 피해자도 죽는다.


이런 죽음은 모두에게 평등하고 공평하다고 할 수 있는 걸까?



유신론적 세계관 적용


만약 최초의 인간들의 탄생의 기원이 초월적인 존재의 초자연적인 지성과 구현능력이라면 인간은 생식이라는 과정의 '엔드유저', '말단 사용자'에 불과하다.

'인간을 만들어낸 최초의 설계자이자 창조자'가 인간의 생명에 대한 '특허권'과 '소유권'을 가지고 있다고 해도 과언이 아니다.


자유를 사랑하는 권위에 대한 저항의 식이 가득한 현대인들은 그게 '종속적'인 관계라고 느끼기 쉽다. 하지만 만약 이 세계관이 역사적 사실이라면, 신이 인간을 창조했다는 건 인간의 속성과 가치에 영향을 미친다.


그냥 움직이는 고기 덩어리가 아니라 '신이 만든 특별한 존재'이기도 하며 '신이 만들었기 때문에 방치하지 않는 존재'이기도 하다.


또 '신의 형상대로 지음 받았다'라고 하는 특정 종교의 세계관에서 이를 설명한다면, 신과 닮은 것들이 인간에게만 존재한다는 이야기가 된다.


그렇게 인간은 신의 것이기 때문에 누릴 수 있는 것들이 있는 반면, '신의 소유'이기 때문에 신이 '관리', 어쩌면 '돌본다'라고 생각할 수도 있는 것이다.

가장 알기 쉬운 태양과의 거리나 지구의 기울어진 각도부터 확장되는 우주의 속도, 빛의 속도, 중력상수, 양성자와 전자의 질량비율, 등 우주의 형성 조건도 이걸 지지한다고 주장하는 이들도 있다. 미세구조상수(Fins-structure constant 혹은 Sommerfeld constant) 약 1/137 으로 표현되는 0.00729735256 숫자도 흥미롭다. 인간이 살아갈 수 있는 조건의 우주의 여러 수치들이 만약 0.00000000001 이라도 달라진다면, 우리가 살아갈 수 있는 우주는 없다. 그런 걸 토대로 일부 과학자들은 세밀한 지구에서 살아가는 인간을 지지하는 이 우주의 물리상수들이 하나 인간의 탄생을 위해 '세밀 조정'되었다고 생각한다.


이렇게 한 가정을 바라보나, 우주를 바라보면 생각이 달라질 수 있겠다.

국소적으로나 존재론적으로나 "내 몸은 내 것이니 내 맘대로 할 것이다" 라고 주장하는 게 궁색해진다는 거다.


성인이 되고 나서도 마찬가지이다.

배우자가 생기고 돌봐야 하는 가족이 생긴 후에도 달라진다.

이걸 무겁게 생각할 수도 있지만 가벼움이 늘 좋은 건 아니다.

가벼운 존재는 사라져도 세상에서 차지한 비중이 적기 때문에 부재의 존재감도 옅다.

하지만 삶이 무겁다는 건 나의 삶이 누군가에게 영향을 미친다는 거다.

내가 아이이건 어른이건 내 생명이 사라졌을 때 슬퍼할 사람이 있다는 건 그런 거다.



영혜의 오해 2: 젖가슴은 과연 아무도 죽일 수 없을까?


그렇게 영혜를 사로잡은 잘못된 전제들이 눈에 보인다.

내가 한강 님의 노벨문학상을 소식을 들은 후 제일 먼저 접한 기사를 통해 읽은 그녀의 문장이 대표적이다.


"젖가슴으론 아무것도 죽일 수 없으니깐"


영혜는 자기 가슴(breast/乳房)을 믿었다.

젖가슴으로 아무것도 죽일 수 없다는 건 사실이 아니다.


아이에게 수유를 하면서 주의해야 할 상황 중에 하나이다.

수유하다가 잠든 엄마의 품 속에서 신생아가 질식하여 죽는 사례가 있다.

관련 논문: https://pubmed.ncbi.nlm.nih.gov/33691523/

아이가 신생아일 때 누워서 수유하는 게 걱정스러운 이유이다.

중이염 발생률이 20% 정도 올라가는 것도 포함한다.

더 크면 자기가 고개도 잘 돌리고 심지어 손으로 밀어낼 수 있다. 그때는 좀 덜 걱정해도 된다.


어쩌면 이런 (영혜가 자각하지 못한 ‘더 잔혹한 가능성이 존재하는) ‘현실’을 인지하지 못한 것이 영혜와 이 세상과의 괴리감을 표현하고 있었는지 모른다.




영혜의 오해3: 인간의 본성을 거스르려는 노력


다시 영혜의 문제로 돌아와보자.


표면적으로는 영혜는 꿈을 꾸고 채식주의자가 되었다.

하지만 그 이면을 살펴보면 영혜는 채식주의자가 된 게 아니었다.

그녀는 인간의 본질을 부정하고 식물이 되고 싶었던 거다.


멍든 보라빛 하늘 아래 채식주의자는

인간이 아닌 식물이 되고 싶었을 뿐이다.



하지만 인간의 안녕은 현실에 기반한다.

인간에겐 엽록소가 없다.

광합성을 할 수 없다.

햇빛을 통해 비타민D를 생성해낼 수 있지만 그걸로는 생명 유지가 되지 않는다.


생물학적, 그리고 그 이상의 세계를 반영한 현실.

현실에 대한 인지가 왜곡되었을 때 그 안녕은 영위되지 못하고 무너진다.

그게 영혜가 극중에서 살아간 현실이다.


병원에서 영혜의 문제를 바라보던 언니 인혜는 자신의 문제들도 살펴보다가 허무주의적 결론으로 다가간다. 그러다가 탈출구 아닌 탈출구에 기웃거린다.

그렇게 작품 속 마지막을 향해 가는 길에 그 질문이자 답변을 던진다.


이 모든 게 꿈이라면?


도대체 이 이야기는 어떻게 끝날까?

이게 나에게 '희망이 없는 작가의 세계 속' 계속 페이지를 넘기게 해준 유일한 동력이었다.

마지막 페이지의 세 문단이 던지는 마지막 단서에는 다행히 자발적 생애종결은 없었다.

(아니, 어쩌면 영혜의 입을 막은 인혜의 손길은 그런 의미였는지도 모르겠지만, 난 이렇게 믿겠다. )


그렇게 희망없는 작가의 세계는 끝을 맺었다.


신이 없는 세계관에서의 번뇌를 다루는 방법 중 가장 '창의적'이라고 할 수 있는 질문이다.


현실을 부정하는 방법 중 가장 강력한 방법이다.

모든 걸 현실이 아니라고 믿는 거다.


작품 속 세계관 (2): '불교적' 의문


석가모니, 고마타 싯다르타 가 힌두교 세계관에서 설명해내지 못한 인간의 희로애락, 생로병사, 108번뇌를 살펴보다 낸 결론이다.

신은 없다.

이 모든 것은 허상이다.

그걸 꿰뚫어보면 해탈할 수 있다.


그리고 그 세계관 속엔 반복되는 윤회가 있다.

시작은 끝이고 끝은 시작이다.

이번 생을 포기하면 다음 생이 있다.

《轮回图(윤회도)》

하지만 이게 참인지 거짓인지 검증할 수단은 없다.

모든 걸 쳇바퀴 속에 집어넣었으니.


그래서 불교의 세계관은 검증할 수 없다.

모든 것의 상관관계를 잇는 연기법으로 해석방법을 제기하지만, 이는 논리적인 기원으로 넘어가지 못하게 한다. 우주의 시작점을 신으로 귀결시키는 기독교 세계관과는 다른 접근방법이다.


심지어 싯다르타는 자기는 '달'이 아니고 달을 보는 법을 가르칠 뿐이라고 했던가?


작가의 세계관에 부재한 초월적 존재는 인간이 절망 속에서 찾을 수 있는 종교적 탈출구로서 불교적 세계관을 빌리려 한 걸까?

이 모든 것이 "꿈"이라고 믿는 건 회피이다.


인간의 삶은 시작되었다가 사라지고 다시 시작되고, 우주 역시 생겼다 사라지는 것을 반복한다.

하지만 그건 현대우주론이 부정하게 된 '진동하는 우주 Oscillatory Universe)'이론의 세계관이다.

만약 현대과학이 이 세상의 '진짜 현실'을 묘사하는 도구라면 불교의 세계관은 부정될 가능성이 높다.


내가 좋아하는 (아니, 좋아하던 인가?) 한국 밴드 '넬'의 보컬이 지난 몇년 간 심취하고 있다는 '시뮬레이션 이론'이나 모든 게 꿈이라는 불교적 세계관을 차용한 결론이나 비슷하다.

반증불가능성(falsefiability).


그게 꿈이건 시뮬레이션이건 그 속에서 활용할 수 있는 자원은 나이다.

그런데 내가 꿈이고 내가 시뮬레이션이라면 모든 고민과 결론은 무의미 해진다.

실제 이걸 꿈꾸는 내가 영화 매트리스 속의 세계처럼 인공지능 로봇들의 에너지원으로 길러지고 있다고 해도 알 수 있는 방법이 없다.


그리고 그게 궁극적인 현실이라고 해도 인간의 기원과 현실에 대한 답변으로 이어지지 않는다.



종교가 없다는 작가 한강님은 분명 고통이란 문제에 아주 깊이 접근한 것으로 예상할수 있다.

그리고 어쩌면 기원전 고타마 싯타르타가 한 고민과 결론에 아주 가까이 다가갔을 지도 모른다.


물론 고타마 싯타르타의 깨달음과 가르침을 '원시불교'라고 한다면, 그 후 그 2개 파로 나눠진 제자들을 통해 인도와 아시아를 거쳐 퍼져 발전된 현대 불교의 세계관은 원시불교와 큰 갭이 있다. 원시불교엔 극락의 개념도 신의 개념도 없다.)


그게 (초월적 존재를 배제한) 인간의 노력으로 할 수 있는 최선의 노력의 정점일지도 모른다.

이 모든 게 꿈이라고 믿는거다.


하지만 그게 궁극적 현실이라는 근거는 없다.

많은 과학적 사실이 뒷받침하는 다른 세계관 쪽으로 기울어져 있는 나의 주장이다.

그럼 효용성 측면에서는 어떨까?


이건 허무주의로 이어질 수 있다.

해탈이 아니라 허탈이다.

(실제로 미국에서 불교를 그렇게 이해하여 허무주의와 suicide로 이어진 케이스도 있다.)


불교에 대한 이해가 깊지 않아 이번 출장에 중국에서 구매한 불교법전을 해석하는 책을 읽고 추가로 수정해야할 부분이 있을 가능성은 배제하지 않는다.
출장 중 저녁 시간에 방문한 서점에서 찾은 <한 번에 전부 읽어서 이해하는 불경> - 무한출판사




PART IV: 에필로그> 노벨문학상 수상자 한강 님의 <채식주의자> 유해도서인가?


<The Vegitarian>의 결말을 향해 달려갈 무렵.

모바일 웹브라우저의 기사에서 <채식주의자>와 청소년 유해도서가 한 문장에 존재하는 헤드라인이 스쳐지나갔다.

다른 이들의 시선과 논평이 담기지 않은 글을 쓰고 싶어 기사를 살펴보지 않았다.



나는 이 책을 우리 아이들에게 추천도서로 권장할 수 있을까?

아이가 몇 살 일 때, 읽어도 된다고 할 수 있을까?


고민을 해봤다.


작품 세계 속에서 묘사된 내용과 이 책을 읽으며 내가 느꼈던 감정들.

정서적으로 많이 튼튼해진 불혹의 내가 받은 데미지는 실재하다.

중고등학교 좋아하던 <바람의 검심>이라는 만화/애니메이션이 완결 된 후, 수년 후 나온 극장판 <성상편>.

주인공 검심의 죽음이 나오는 이야기 전개를 경험했던 우울 이상이었다.

어쩌면 이 책을 읽은 출장지가 북경/베이징이었던 것이 상승효과를 불러일으킨 건지도 모르겠다.
북경은 나에게 잿빛도시이다. 시각적으로나 정서적으로나.


극 중 묘사된 장면은 (영어로 읽었지만) 분명 성적sexual이다.

아니 어쩌면 영어로 읽었기 때문에 행위에 초점을 맞추고 스토리 흐름에 더 집중할 수 있었다.


(스티븐 킹이 이 책을 읽었으면 이렇게 말했을 거다. "형용사, 부사 너무 많아! 다 빼!" 라고)


만약 '성인물'이라는 장르가 법적으로 아이들에게 권장되지 않아야 한다는 점에 동의할 수 있다면, 그 맥락에서 미성년에게 권장하고 싶지 않은 도서라는 점에 공감할 수 있겠다. (공산주의 사회에서 살아가고 있지 않은 나라에서 읽고 싶은 아이들은 찾아읽겠지만)



<채식주의자 효과>에 대한 우려?

모방의 우려라는 측면에서 학부모의 걱정도 이해가 된다.

이 책의 '얕은 독서'로 '채식주의자'를 표방하는 아이들이 늘어날지, 아니면 그게 한 때 유행하고 지나간 '거식증'의 재발로 이어질지 알 수 없다. 문화를 해석하는 건 나이대에 따라 살아가고 있는 문화에 따라 달라진다.

한강 님이 묘사한 '예술과 성행위'의 하이브리드가 대학생들의 성문화에 어떤 영향을 미칠지도 모른다. (제발 이 글이 성지 따위가 되지 않길 바란다...)


작가가 그린 세상은 절망적이다.

그럼 청소년은 절망적 작품을 읽으면 안되는가?

그건 아닐 거다.

젊은 베르테르의 슬픔은 유해도서가 아니다.

하지만 베르테르 효과/베르테르 신드롬은 실제로 사회 문제가 된다.

'채식주의자 효과'가 나타날지도 모른다.


물론 논란이 되면 될수록 '금기'를 어기고 싶어하는 사춘기의 반항심은 아이들을 그 책으로 끌어당기는 효과가 있을 것으로 예상된다.


다른 집 가정의 아이들의 교육방침은 내가 왈가왈부 할 것은 아니라고 생각하지만, 아이들이 공교육시스템에서 자라나야 한다면 각 부모들은 연합해서 단체의 목소리를 낼 권리가 있다고 생각한다.


길거리 인터뷰에서 "한강의 <채식주의자>가 교과서에 실리는 미래를 원하는가? " 라는 질문을 받는다면?

"아니요." 라고 말한 장면이 뉴스에 실릴 거다.

아마 그 뒤에 엄청 긴 부연설명을 했겠지만 기자는 그걸 편집했을 거란 예상이다. (대학교 때 캠퍼스 안에서 두 차례 인터뷰를 한 적이 있다.)


우리는 노벨문학상이라는 타이틀에 감격하며 열광하고 있다.

국가적인 영예라고 생각하고 자랑스러워 하고 있다.

그런 애국심도 소속감도 현저히 적은 나는 조금 더 거리를 두고 이걸 바라보고 있었다.



Q. 중국에서 素食者(소식자)는 읽혀질 수 있을까?


난 출장 전에 킨들로 채식주의자의 영어번역본을 구매했고, 출장 전 회사에 두고 온 킨들을 가지러 다시 회사로 돌아가기도 했다. 비행기에서 읽기 위해서.


한강의 <채식주의자>, 중국어 제목은 素食者(소식자)이다.

채소의 소. 먹을식.이라는 단어로 '채식주의자'를 부른다.


중국이 문화를 관리하는 기준은 엄격하다.

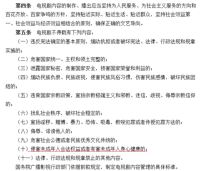
중국국가광전총국 영화TV 총국령 (国家广播电影电视总局令) 제63호를 보자.

드라마에 포함시키면 안되는 내용에 대한 기준도 있다.

'헌법의 기본 원칙을 위반하는 것을 선동하거나 파괴하는 것'으로 시작해서 도박, 폭력, 마약, 사기를 긍정적으로 선정하는 것, 사회질서를 혼란시키는 것, 타인을 모욕하고 비방하는 것 ... 등 총 11개 조항이 있다.

그 중 10항이 '미성년의 합법권익을 침해하거나 미성년의 심신건강에 유해한 것'이란 조항.



이런 중국의 기준으로 봤을 때, 채식주의자의 내용은 '미성년의 심신 건강'에 유해할까?

나의 심신건강에는 어땠나?


솔직히 말하면 유익하지 않았다고 밖에 표현할 수 밖에 없다.


책의 내용이 나에게 드리운 암울한 그림자.

그 절망적인 세상 속의 묘사들은 작가의 재능으로 이런 세상 말고 다른 세상을 묘사하면 어떤 작품이 나올까? 희망이 있는 세상을 그려냈다면? 하는 의문을 갖게 했다.


출장지에서 주최측이 제공해준 (내 돈 한 푼도 안 들어간) 5성 호텔의 럭셔리한 방은 도움이 되지 않았다.

(아내와 아이가 없는 방이라서 였을지도 모르겠다)

출장 마지막 날 아침, 공복으로 (중국치고는) 굉장히 훌륭한 디자인의 수영장에서 수영을 40분을 하고 나서야 그 전날 밤 읽었던 챕터2의 절망감을 떨쳐낼 수 있었다.

그리고 작품 속의 공허함이 나의 위에 전이된 것인지 출장 복귀한 지 1주일이 된 오늘까지도 끊임없이 배가 고프다. (이건 별개인가...?)


개인적 관점에서 빠져나와 다시 문학상 수상이라는 영예로 돌아와보자.

노벨문학상은 어떤 작품들이 있었나 살펴보고 싶어졌다.



Q. 노벨문학상 수상 작품은 다 권장도서가 될 수 있을까?



난 무식하게도 한강의 '채식주의자'가 노벨문학상 수상작품이라고 착각하고 있었다.

이 작품 때문에 노벨문학상을 수상했다고 오인하고 책을 읽기 시작한 거다.

내가 근래에 또 다른 노벨문학상 작품을 읽은 건 뭐가 있나?


2022년 작, 에니 아르노의 <단순한 열정>이 있었다.

직장생활을 시작한 후 함께 군복무를 한 선임이 보낸 선물인 책꾸러미에 있었다.

그리고 그 얇은 책자가 집안 책장 구석에 있었다.

입대를 아주 늦게 한 나보다 나이가 어린데 대학생인 상태에서 어머니의 의료사고와 관련된 소송으로 경제적 어려움이 있어 돈을 빌려준 적이 있다.

그걸 처음 읽었을 때는 뭐 이런 작품이 있나 싶었다.

그리고 수년이 지난 후 그녀가 노벨문학상을 수상했다.


사실 한강 님의 <채식주의자>를 처음 읽을 때, 첫 두세 페이지를 읽을 때, 에니 아르노의 '단순한 열정'의 첫 두세 페이지를 읽을 때 느꼈던 그 묘한 이질감이 떠올랐다.

둘 다 초반에 성기를 언급한다.


이건 앞서 말했던 예술인가 외설인가의 질문과 연결된다.

결국 같은 장면도 글이냐 영상이냐-에서 인간이 느끼는 현실감이 달라진다.

문학적 감성이 높은 사람은 그걸 예술로 받아드릴 수 있겠고, 좀 더 이성적인 계열의 사람들은 그걸 이게 묘사한 '사실'이 무엇인가에 집중하여 외설로 느낄 수 있겠다. (문학가와 법관, 혹은 엔지니어가 받아드리는 느낌이 다를 거라는 이야기이다.)



지난 20년간 노벨문학상을 받은 이들의 작품을 살펴봤다.

2024년 한강, 2023년 Jon Fosse, 2022년 에니 아르노(Annie Ernaux), 2021년 압둘라작 굴나,..2017년 카즈오 이시구로 (영국국적 일본계), 2016년 밥 딜런(가수 맞다), ...그리고 2005년 해럴드 핀터까지.


이 20개의 작품을 밝은 'Happy / Cheering"과 어두운 "Gloomy / 'Anti-Life'"로 나눠봤다.

'해피 카테고리'에는 6개, 나머지 14개는 모두 어두운 작품이다.


수상의 기준은 시대에 따라 달라진다. 사회의 어젠다에 따라 달라진다.

좀 더 '클래식한' 작품들을 살펴보자.

1925년의 조지 버나드쇼의 <피그말리온>, 1946년 헤르만 헤세의 <싯다르타>, 1954년 어니스트 헤밍웨이의 <노인과 바다>, 1957년 알베르트 카뮈의 <이방인>, 1962년 존 스타인백의 분노의 포도, 1993년 토니 모리슨의 <Beloved> (그러고보니 이 책의 원서도 책장에 있다.)


객관적인 순수 문학의 기준이란 것이 존재하는 게 아니라 문학작품의 주제와 사회적 이슈와 밀접한 연관성이 느껴지기는 부분이다.



그럼 우리는 청소년들에게 '노벨문학상'을 받았으니 읽게 해야할 필요가 있을까?

노벨문학상 작품을 많이 읽어야 나중에 노벨문학상을 수상할 작품을 쓰게 될까?

아닐 거다.


에니 아르노의 <단순한 열정>이 그 묘사가 훌륭하고 솔직하게 인간의 외로움을 그려냈기에 노벨문학상을 받은 거라면 (한 개 작품으로 수상하는 건 아니지만), 그 '훌륭함' 때문에 권장도서가 될 필요는 없다.


한강의 <채식주의자>를 반대하는 학부모연합단체가 있다면 그건 그들이 "보수꼴통"라서가 아니라 그냥 아이들에게 '좋은 걸' 보여주고 싶은 부모라서 일거다. 그리고 어떤 게 '좋은 지'는 국가가 정할 수도 있고 (사회주의 국가처럼), 자유로운 민주주의 국가처럼 부모가 각 가정에서 정할 수 있어야 된다고 생각한다.


무조건 유명하다고 좋은 게 아니듯이

유명한 것은 유명하기 때문에 좋은 게 아니다.


그런 단순한 공식이 적용된 사회는 '철학적 미니멀리즘'의 사회이다.

디자인이 미니멀해지면 눈에 좋을지 몰라도 생활은 불편해진다.

철학적으로 미니멀해지면 고민은 적어질지 모르겠지만 극복하지 못하는 현실의 복잡한 문제들은 해결하지 못한다. 결국 '이 모든 게 꿈일지 몰라' 정도가 한계가 될 수 있다는 이야기이다.



에필로그: 채식주의(비거니즘)에 대한 단상


난 인간이다.

식물이 아니다.

식물이 되고 싶지도 않다.


내가 인간이고 식물이 식물인 것은 내가 정한 것이 아니다.

난 이 세상을 살아가는 사용자이자 극중인물이다.

내가 써내려갈 수 있는 '자유도' 안에서 내 본질을 바꾸는 설정은 없다.


만약 인간이 원래 잡식성 동물이라는 게 인간 본연의 속성이고 자연의 섭리라면,

난 그 잡식성을 유지하고 살아갈 것이다.

정서적으로 동물들을 사랑하는 마음이 너무 커 채식을 선택하거나

건강을 위해 채식을 선택한 이들을 바꿀 생각은 없다.

동물복지 차원에서 사육환경의 잔혹성에도 공감이 된다.

그런 마음은 귀하다고 생각한다.

존중해야한다.


하지만 그 채식주의의 뒤에 만약 숨어있는 게 있다면?

그 채식주의의 철학이 '자연계의 섭리'를 거스르고 '스스로 규칙을 정하는 자'가 되고 싶은 거라면?

그리고 그런 선택 뒤에 도덕적 우월성이 숨어있다면, 난 철학적으로 그 채식주의를 반박할 수 있겠다.

고기를 먹는 모든 이들이 '죄인'이라면 채소를 먹는 이들이 '선한 사람'이라는 기준은 그들이 새로 만든 기준일 뿐이다.

그리고 다른 사람들이 그 기준을 따르기 바랄 뿐이고.


왜 식물을 먹는 건 잔인하지 않는가?

식물은 느끼지 못하는가?

식물학자들은 그들도 스트레스를 받는다고 할 수 있다.

(CELL지에 실린 관련연구: https://www.cell.com/cell/fulltext/S0092-8674(23)00262-3 )

결국 기준을 바꿨을 뿐이다.

스스로 선택한 기준을 옹호하고 싶을 뿐이다.


인간이 자신의 생존을 위해 음식을 먹는 것은 잔인한 것일까?

인간 안에는 수많은 미생물이 살고 있다.

피부 위에도, 구강내에도, 장내에도.

보호하고자 하는 생명의 범위를 더 확장해서 볼 수 있다면

인간인 내가 (건강한) 음식을 먹는 것은 내 안에 공생(?)하고 있는 미생물들을 먹여살리는 것이기도 하다.

마이크로 바이옴(microbiome), 유산균을 ‘부양’하고 있다고 주장해볼 수도 있겠다.


종차별주의(种差别主义)의 범주 역시 그렇다.

이런 이야기를 한다면 본질을 흐리는 반문이 된걸까? 아니면 본질에 다가가는 질문이 된 걸까?


결국 (누군가 정해놓은) 자연의 규칙 (혹은 섭리)를 내 기준대로 바꾸고 싶은 것일 수 있다는 것이다.

(다시 말하지만 건강을 위해 선택하는 이들을 대상으로 하는 말이 아닌 ’채식주의‘라는 철학에 대해 철학적 반문을 해보았을 뿐이다.)

**어떤 이들은 현대 농업의 산업화 속에 채소에 뿌려진 농약과 토양에 부족한 미네랄, 채소 본연의 독소들이 건강에 유해한 영향을 미친다고 생각하여 고기만 먹는 식단을 적용하기도 한다. 그리고 현대의학으로 치료하지 못했던 자가면역질환의 증상이 사라지는 것을 경험했다고 주장하기도 한다.




글을 맺으며



<채식주의자>가 결론을 그리지 않았듯, 나의 감상평도 결론은 없다.


아마 앞으로 한국사회가 이 <채식주의자>를 가지고 고민해 나가듯 계속 나도 이 주제에 고민하며 아이들을 키워 나가야 할 것이다.


노벨문학상을 수상한 그녀는 지금 행복할까?

이런 세상을 그려내는 '사명'을 지닌 그녀는 행복해질 수 있을까?

이런 글을 만들어내는 사람으로 살아가는 것보다

지금의 내가 더 행복할 것 같다는 생각이다.


그런 의미에서 나의 행복은 노벨문학상(과 그 상금)보다 귀하다.


아니, 사실 하고 싶은 말은 ...<채식주의자>라는 책이 싫다 좋다에 대한 이야기가 아니다.

이런 세상을 가슴 속에 펼치고 있는 작가 한강님의 아픔이 안타깝다.

그녀가 가진 세상의 아픔을 바라보는 시선은 귀하다.

하지만 세상엔 아픔만 있는 게 아니다.


그리고 다행히 그녀의 남편은 그녀에게 그걸 가르쳐 줄 수 있었다.

그렇게 그 집안에 '후손'이 있게 된 거다.

그 전까지 '이렇게 고통스러운 세상에 어떻게 새 생명을...' 이란 로직을 가지고 있었다니... 참 다행이다.


세상엔 악도 있지만 선도 존재한다.

그리고 절대적 선과 초월적 존재의 가능성을 염두에 둘 수 있다면

그 세상이 꼭 절망은 아닐 것이다.



난 영혜를 살리고 싶다.

인혜도 마찬가지이다.

작가가 만들어낸 세상의 연장선에서 그런 시도를 해보고 싶은 도전의 새싹이 피어나고 있는 지도 모르겠다.



P.S= 이 책을 읽고 생긴 우울함을 털어내기 위해 작업한 신나는 곡을 남긴다.

(옛날에 작곡, 유튜브 업로드를 위해 영상을 입힘)

https://youtu.be/2GskJrZ4qGM

Blue Box







keyword
매거진의 이전글보이는 것과 보이지 않는 것