brunch

국어기본법이 무시되고 있다

아직도 한자로 씌어 있는 헌법, 민법, 형법, 상법, 형사소송법

by 김세중

국어기본법이라는 법이 있다. 2005년 1월에 공포되고 7월부터 시행된 법률이다. 이 법률의 제14조는 공문서는 한글로 작성해야 한다고 규정하고 있다. 제정 이래 지금까지 20년 동안 이 제14조는 일부 개정이 있었지만 한결같이 유지된 것은 ‘공문서는 한글로 작성하여야’ 한다는 것이다.


국어기본법

제14조(공문서등의 작성ㆍ평가) ① 공공기관등은 공문서등을 일반 국민이 알기 쉬운 용어와 문장으로 써야 하며, 어문규범에 맞추어 한글로 작성하여야 한다. 다만, 대통령령으로 정하는 경우에는 괄호 안에 한자 또는 다른 외국 글자를 쓸 수 있다.


국어기본법 제3조에 따르면 공문서는 ‘국가기관, 지방자치단체, 「공공기관의 운영에 관한 법률」에 따른 공공기관, 그 밖의 법률에 따라 설립된 특수법인(이하 “공공기관등”이라 한다)이 공무상 작성하거나 시행하는 문서(도면ㆍ사진ㆍ디스크ㆍ테이프ㆍ필름ㆍ슬라이드ㆍ전자문서ㆍ현수막ㆍ안내판 등의 특수매체기록을 포함한다. 이하 같다)’를 말한다. 공문서의 개념이 얼마나 광범위한지 알 수 있다. 단지 문서뿐 아니라 사진, 현수막, 안내판 같은 것도 공문서에 포함된다. 그러니 국가를 유지하는 데 가장 필수적인 법률이야말로 가장 대표적인 공문서임은 너무나도 분명하다. 이를 누가 부인하랴. 국어기본법 제14조에 공문서는 한글로 작성하여야 한다고 규정되어 있으니 모든 법률은 한글로 작성되어야 마땅하다.


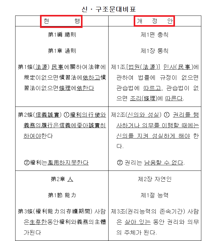
그런데 놀랍게도 우리나라 6법은 민사소송법만 제외하고 나머지 5법(헌법, 민법, 형법, 상법, 형사소송법)이 모두 한자투성이다. 한글로 작성되어 있지 않다. 헌법, 민법, 형법, 상법, 형사소송법에도 물론 한글이 있다. 그러나 한자로 적을 수 없는 조사, 어미 등만 한글로 적혀 있을 뿐 한자어는 거의 다 새카맣게 한자로 적혀 있다. 이들 법률은 모두 국어기본법이 제정되기 전에 만들어졌다. 1950년대 및 1960년대에 민법, 형법, 형사소송법, 상법이 제정되었고 당시는 법조문에 한자를 쓰는 것은 당연하게 여겨지던 시대였다. 그러나 1990년대부터 서서히 한글 전용이 정착되기 시작됐다. 2002년에 민사소송법이 전면개정되었는데 이때 민사소송법은 완전히 한글 전용으로 바뀌었다. 법을 개정하면서 한자를 한글로 바꾼 것이다. 그러나 나머지 민법, 형법, 상법, 형사소송법은 지금까지도 여전히 제정될 때와 똑같이 한자로 적혀 있다. 오늘날 수험용 법전을 비롯한 각종 법전에 민법, 형법, 상법, 형사소송법의 조문이 한글로 씌어 있는 것은 편의상 그렇게 한 것일 뿐이다. 정식 법전에는 민법, 형법, 상법, 형사소송법은 죄다 한자로 적혀 있다. 한자를 한글로 바꾸는 법률 개정을 하지 않았기 때문이다.


c2.png 2018년 2월 28일 법무부가 입법예고한 민법개정안을 보면 현행 민법은 죄다 한자로 적혀 있음을 알 수 있다. 이 개정안은 국회를 통과하지 못해 지금도 민법은 위 현행 그대로다.


오늘날 민법, 형법, 상법, 형사소송법은 실질적으로는 한글 전용을 하고 있지만 공식적으로는 엄연히 한자 상태 그대로인데 이는 공문서는 한글로 작성하여야 한다는 국어기본법 제14조에 정면으로 어긋난다. 말하자면 국어기본법은 허울뿐인 셈이다. 그냥 선언일 뿐이고, 민법, 형법, 상법, 형사소송법의 조문은 국어기본법과 완전히 엇나가고 있다. 선언에 지나지 않고 지켜지지 않는 법이라면 국어기본법은 왜 존재하는지 의문이 들지 않을 수 없다. 이미 한자로 적힌 법률에 대해서는 예외로 한다는 규정도 물론 없다. 참 이상하고 답답한 노릇이 아닐 수 없다.


돌이켜 보면 한글 전용의 길은 결코 쉽지만은 않았다. 국어기본법이 2005년 제정되었는데 이와 동시에 ‘한글 전용에 관한 법률’이 폐지되었다. 그리고 ‘한글 전용에 관한 법률’에 이미 공문서는 한글로 적는다는 규정이 있었다. 1948년 10월 9일에 제정, 공포된 이 법률은 딱 두 문장이다. 다음과 같았다.


한글 전용에 관한 법률

대한민국의 공용 문서는 한글로 쓴다. 다만 얼마동안 필요한 때에는 한자를 병용할 수 있다.


첫 문장만 있었으면 좋았겠지만 뒤이어 ‘다만 얼마동안 필요한 때에는 한자를 병용할 수 있다’가 있어서 한글 전용에 관한 법률은 사실상 유명무실했다. ‘얼마동안 필요한 때에는’이라고 했는데 ‘얼마동안 필요한 때에는’은 법률 조문이라 하기에는 너무나 막연한 표현이었다. ‘얼마동안’이 몇 년이란 말인가. 1년인가 10년인가 20년인가. 실제로 한글 전용에 관한 법률은 1948년 10월 9일부터 시행되었지만 ‘얼마동안 필요한 때에는 한자를 병용할 수 있다’는 단서 때문에 그 후로도 오랜 세월 한자가 병용되었다. 병용이란 한글만 쓰지 않고 한자도 쓴다는 것이다. 한글 전용에 관한 법률은 그저 선언에만 그쳤고 오히려 한자 혼용을 보장해준 것이나 마찬가지였다. 1953년에 제정된 형법, 1954년에 제정된 형사소송법, 1958년에 제정된 민법에서 한자어는 온통 한자로 적혔다.


한글 전용이 본격적으로 정착되기 시작한 것은 1990년대부터였다고 할 수 있다. 1988년 창간된 한겨레신문은 전면적으로 한글만 썼고 다른 신문들도 점차 한자를 줄여 나갔다. 정부와 공공기관에서도 한자 사용을 줄여나갔다. 법률에서 한글 전용이 시작된 것이 1990년대다. 1996년 12월 31일에 제정된 행정절차법은 완전한 한글 전용을 실현했다. 선구적인 법률이었다. 그러나 그 후에도 대부분의 나머지 법률은 여전히 한자를 썼다. 1990년대 후반에 대법원은 민사소송법 개정 작업에 착수했는데 2002년에 전면 개정된 민사소송법은 완전한 한글 전용을 이루었다. 6법 중에서 유일하게 민사소송법만 한글 전용을 실현했다. 그러나 민법, 형법, 상법, 형사소송법은 지금까지도 여전히 한자 상태를 그대로 유지하고 있다. 물론 이들 법률도 최근에 개정된 조항만큼은 한글 전용을 하고 있다. 그러다 보니 개정되지 않은 조항은 한자 혼용, 개정된 조항은 한글 전용으로 돼 있다.


2005년에 한글 전용에 관한 법률이 폐지되고 국어기본법이 이를 대신했다. 국어기본법에는 한글 전용에 관한 법률에 있었던 ‘다만 얼마동안 필요한 때에는 한자를 병용할 수 있다’가 빠졌다. 대신에 ‘괄호 안에 한자 또는 다른 외국글자를 쓸 수 있다’가 들어왔다. 한글로 쓰되 괄호 안에 한자를 쓸 수 있다고 했다. 한자만 써서는 안 된다고 분명히 한 것이다. 그러나 국어기본법은 과거의 한글 전용에 관한 법률과 마찬가지로 그저 선언에 그칠 뿐 강제성이 없다. 이를 어겼을 경우의 벌칙 규정이 없다. 벌칙 규정이 없다고 해서 국어기본법을 따르지 않고 무시해도 되는가.


민법, 형법, 상법, 형사소송법 등은 국가를 유지하는 기초와 토대를 이루는 법이다. 이런 법률이 국어기본법을 따르고 있지 않다. 국어기본법은 유명무실한 법이라 해도 좋은 상태에 있다. 이래서는 안 된다. 6법도 국어기본법을 지켜야 한다. 헌법을 비롯해 민법, 형법, 상법, 형사소송법은 당연히 한글로 다시 써야 한다. 법을 개정해야 한다. 2002년에 민사소송법은 이미 한글 전용을 이루었다. 나머지 법률도 국어기본법에 따라야 한다. 이들 법만 예외이어야 할 이유는 없다.


이쯤에서 왜 법률을 한글로 써야 하는지 한번쯤 곰곰이 되짚어볼 필요가 있다. 돌이켜 보면 한글 전용이냐 한자 혼용이냐로 우리 사회는 오랜동안 격심한 대립과 혼란을 겪어 왔다. 지금은 한글 전용이 완전히 정착되었지만 지난 20세기에는 문자 정책을 놓고 혼란이 되풀이되었다. 교과서에 한자가 섞여서 적혔다가 한글로만 적히는 것으로 바뀌었다가 한자를 괄호 안에 넣는 것으로 바뀌는 등 혼란이 상당했다. 그러나 차차 정리돼 갔다. 한자는 우리 생활에서 서서히 사라져 갔다. 거리의 간판에서 한자가 점점 자취를 감추었고 신문에서도 한자 사용이 눈에 띄게 줄어들었다. 교과서에서는 물론 한자를 쓰지 않는다. 이러한 변화는 하루아침에 일어나지 않았다. 오랜 세월에 걸쳐 점차적으로 차츰차츰 일어났다.


사실 2000년 전후만 해도 한글 전용이냐 한자 혼용이냐를 놓고 논쟁이 꽤 뜨거웠다. 그러나 2020년대인 지금은 그런 논쟁조차도 보기 어렵다. 대세는 한글 전용으로 굳어졌다. 물론 요즘도 간간이 한자를 써야 한다는 주장을 펴는 글이 신문이나 잡지에 실리기도 한다. 그러나 그런 주장을 하는 글에서조차도 한자를 좀체 쓰지 않는다. 그런 주장을 하는 글이라면 당연히 한자를 써야 할 텐데도 말이다. 이는 곧 한자가 더 이상 우리의 언어생활에서 필요치 않음을 보여준다. 물론 그렇다고 한자가 완전히 사라졌다고 보기는 어렵다. 일부 신문의 제목에서 미국을 美라 쓰고 중국을 中이라 쓰기도 한다. 거리의 간판에서도 극히 드물지만 한자로 적힌 간판을 볼 수는 있다. 그러나 그런 예는 극히 미미하다.


이렇게 오늘날 한글 전용이 확고하게 자리잡았지만 한자에 대한 필요성이나 수요는 여전히 남아 있다. 우리 성씨나 이름은 대체로 한자에 뿌리를 두고 있다. 지명도 같다. 한자를 알고 싶은 사람한테는 한자를 알려줄 필요는 있어 보인다. 특히 지명의 경우 도시 이름, 동 이름, 산 이름 등을 한자로 알고 싶은 사람에게 한자를 보여줄 필요가 있다고 생각된다. 그러나 한글 전용을 너무나 강력하게 시행한 탓에 이런 점이 좀 부족해 보인다. 아쉬운 감이 없지 않다.


그럼에도 불구하고 한글 전용은 어차피 가야 할 길인 것만은 분명하다. 이미 들어섰기도 하다. 오늘날 한류가 세계인을 감동시키고 있다. 한국의 음악, 드라마, 영화, 문학이 세계인을 매료시키고 있다. 더불어 음식까지도 세계로 전파되고 있다. 이 한류의 중심에 한국어가 있고 한글이 있다. 더 이상 한국은 세계의 변방이 아니다. 한국어와 한글이 세계의 주목을 받고 있다. 한국어를 배우고자 애쓰는 외국인이 세계 곳곳에 있다. 그들은 한국어를 배우려고 한글을 익힌다. 한글의 편리함에 감탄을 금치 못한다. 15세기에 이 한글을 탄생시킨 세종대왕의 위대한 업적 덕분에 오늘날 후손인 우리가 떳떳하게 한국문화를 세계에 자랑하고 있다. 그런데 아직도 법률 조문은 한자라니 어찌 된 노릇인가. 1950년대는 아직 일제강점기의 그늘에서 채 벗어나지 못한 때였다. 그때 법률의 조문을 온통 한자로 쓴 것은 시대 상황에 비추어 어쩔 수가 없었다고 할 수 있다. 그러나 지금은 다르다. 법원의 판결문은 죄다 한글로 적혀 있다. 검사의 공소장이나 변호인의 변론문도 같다. 그런데 어떻게 법조문은 제정 당시 그대로 한자인가. 비록 편의상 법전이 한글로 표기하고 있다고는 하나 공식적으로는 민법, 형법, 상법, 형사소송법의 조문은 죄다 한자다. 이대로는 안 된다.


민법 제1편 제2장의 제목은 ‘人’이다. 한글로 쓴다고 해서 민법 제1편 제2장의 제목을 ‘인’으로 쓰는 것으로 충분한가. 아니다. ‘인(人)’은 국어 단어가 아니다. 중국어나 일본어 단어일 수는 있어도 한국어 단어는 아니다. 한국어로는 ‘사람’이다. 이미 한글로 바뀐 민사소송법을 제외하고 나머지 5법을 한글로 바꾸는 법 개정을 할 때는 한자를 한글로만 바꾸어서는 안 된다. 한자어 자체가 국어가 아닐 경우 국어 단어로 바꾸어야 한다.


이런 예는 수없이 많다. 법조문에 나오는 同前, 但行, 堰, 溝渠를 한글로 ‘동전’, ‘단행’, ‘언’, ‘구거’로 바꾸는 것은 무의미하다. 단어 자체를 우리말로 바꾸어야 한다. ‘堰’은 ‘둑’으로, ‘溝渠’는 ‘도랑’으로 바꾸어야 한다. 지금 우리 법전에 同前, 但行, 堰, 溝渠가 ‘동전’, ‘단행’, ‘언’, ‘구거’라 표기되어 있다. 정식 법전에는 한자로 돼 있지만 대부분의 법령집은 한글로 바꾸어서 보이고 있다. 그래서 읽어도 무슨 말인지 금방 알아챌 수 없다. 대한민국의 뼈대를 이루는 기본법을 현대화하는 법 개정을 서둘러야 한다. 단지 표기만 한글로 바꿀 게 아니라 이해할 수 있는 말로 단어 자체를 바꾸어야 한다.


돌이켜 보면 2003년 제16대 국회, 2004년 제17대 국회 때 법제처는 법률 한글화를 위한 특별조치법을 국무회의 의결을 거쳐 국회에 제출했다. 그러나 국회에서 이 법은 통과되지 않았고 국회 임기 종료와 함께 폐기되고 말았다. 이때도 특별조치법안 내용에는 모든 법률의 한자를 한글로 바꾼다는 것이 들어 있었지만 민법, 형법, 상법, 형사소송법 등은 예외로 두었다. 만일 이 특별조치법이 통과되어 시행되었더라도 여전히 민법, 형법, 상법, 형사소송법의 한자는 그대로 남았을 것이다. 그러나 법률 한글화를 위한 특별조치법은 아예 통과되지 않았고 민법, 형법, 상법, 형사소송법의 한자는 지금도 그대로다. 다만 편의를 위해서 한글로 바꾸어서 법전이 인쇄, 배포되고 있을 뿐이다. 사실상 한글로 바뀌었지만 공식적으로는 여전히 이들 법은 한자 상태 그대로다.


더 우스꽝스러운 것은 제정 이후 개정되지 않은 조문만 한자 상태이고 1990년대 이후 개정된 조문은 모조리 한글이라는 것이다. 이것은 왜 그래야 하는지 도무지 설명이 되지 않는다. 법률 세계의 강력한 보수성을 드러내 보일 뿐이다. 다음을 보자.


c3.png 민법 5, 6, 7, 8조는 한자로 씌어 있고 전문개정된 9, 10, 11조는 한글로 씌어 있다. 왜 이래야 하나.


마치 고립된 외딴섬처럼 남아 있는 민법, 형법, 상법, 형사소송법의 한자는 한글로 바꾸어야 한다. 그것이 시대의 흐름에 순응하는 것이고 국어기본법을 따르는 것이다. 수험용 법전을 비롯해 웬만한 법전에 한글로 표기하고 있어 마치 이들 법은 한글화된 것으로 알기 쉽지만 이는 눈속임이나 다를 바 없다. 정식 법전에는 한자로 표기돼 있다. 민법, 형법, 상법, 형사소송법의 한자를 한글로 바꾸는 법 개정을 해야 한다. 이때 단순히 한자를 한글로만 바꾸는 데 그쳐서는 안 되고 한자어 자체를 알기 쉬운 단어로 바꾸는 일도 병행해야 한다. 한자 '人’을 한글 ‘인’으로 바꾸는 것은 무의미하다. ‘人’에서 ‘사람’으로 바꾸어야 한다.

keyword
월, 목 연재
이전 08화오류를 알아채기 어렵지만 분명 틀린 문장