PET-GO! 참여를 이끄는 펫 서비스 디자인

시장에서 살아남는 퍼플오션_서비스 기획 아이디어 (1)

by 빛날수있게


"균형적인 성장 가능한 시장을 찾아라!"


레드오션이란 치열한 경쟁 속에서 시장 점유율을 두고 다투는 환경을,

블루오션은 경쟁이 없는 새로운 수요 창출의 장을 뜻한다면,

퍼플오션(Purple Ocean)은 이 두 전략의 균형 속에서 독자적인 가치를 창출하는 시장을 의미합니다.


기존의 서비스 질서나 업계 규범은 유지하되,

기술과 사용자 경험을 혁신적으로 재설계함으로써 새로운 수요와 참여를 유도하는 전략인데요,


이 시리즈에서는 퍼플오션의 방향으로 실험적 학술적 시도들을 살펴봅니다.


우선적으로

DOGO와 VETGO라는 반려동물 서비스 디자인 연구들을

기존 질서를 파괴하지 않으면서도 사용자 중심의 새로운 가치를 실현한 사례로 꼽아보았습니다,



https://www.openads.co.kr/content/contentDetail?contsId=8755

글로벌 펫케어 산업은 성장과 함께 펫휴머니제이션(Pet‑Humanization), 즉 반려동물을 ‘가족’처럼 대하는 흐름과, 스마트 센서나 AI의 적용을 통한 펫테크(Pet‑Tech)가 핵심 트렌드로 부상했습니다.



반려동물 산업은 인간과 동물 사이의 돌봄 관계를 중심으로

기술과 감성, 서비스 디자인이 교차하는 대표적인 생활밀착형 미래 산업으로 기대되는

'퍼플오션' 분야입니다.




보호자와 반려동물을 위한 작은 아이디어에서 시작된 디자인



대만에서는 최근 반려동물 수가 신생아 수를 앞질렀습니다.

2023년 기준, 등록된 개와 고양이의 수는 약 232만 마리,

이는 14만 명이 채 안 되는 출생아 수를 훌쩍 넘어서는 수치입니다.


https://www.taiwannews.com.tw/news/5650905


이제 반려동물은 단순한 애완동물이 아닌, 정서적 동반자이자 가족으로 자리 잡았습니다.

외로움을 달래주고, 사랑을 주고받으며, 보호자와 강한 애착을 형성하죠.



그런데 문제가 생겼습니다. 보호자에게 필수적인 산책 활동이 어느새 의무적인 루틴이 되어버린 것이죠.



"(정말 현실적으로) 산책가기 싫은 보호자들도 있을 수 있잖아요"



처음엔 즐거웠던 산책이 어느새 피곤한 일상이 되고,

보호자들은 산책을 미루고 싶어 하는 상황이 늘어났습니다.



하지만 개들은 여전히 세상을 경험하고, 외부 자극에 익숙해지기 위해 산책이 꼭 필요합니다.

산책은 단순한 운동을 넘어 행동 민감성을 줄이고 사회성을 키우는 훈련의 일부입니다.



https://www.dogownersacademy.com/the-impact-of-routine-on-dog-behavior-and-training/







“산책이 힘든 의무가 아니라, 게임처럼 즐거운 활동이 될 수는 없을까?”

“보호자가 자발적으로 나서게 하려면 어떤 재미 요소가 필요할까?”



그리하여 탄생한 것이 바로 DOGO.

반려동물의 전자 기기(스마트 칼라)와 모바일 앱을 연결해,

산책을 게임처럼 만들어주는 스마트 소셜 네트워크 서비스입니다.



DOGO의 핵심 아이디어는 다음과 같이 정리됩니다.



23434556.PNG App Features. Chien, Y.-T., Chung, W.-L., Wu, Y.-C., Zhang, Z.-W. & Chen, Y.-S. (2024).



첫 번째,

모든 외출은 하나의 게임이다!
반려동물의 산책을 ‘퀘스트 수행’으로 전환.
보호자와 반려동물이 함께 도전을 완수하면서 즐거움을 느끼도록 설계.


두 번째,

기록은 자동으로
반려동물 몸에 부착된 전자 장치가 산책 경로, 시간, 활동 등을 정확히 기록하고 앱에 전송.


세 번째,

소셜 기능 탑재
나의 반려견 일상을 공유하고, 다른 사용자와 상호작용 가능.
가상 세계 속에서 다른 강아지들과 ‘만남’도 가능해짐.


마지막,

탈루틴화된 산책
산책은 더 이상 지겨운 루틴이 아닌 판타지 세계의 퀘스트처럼 느껴지게 만듦.



위의 이미지 참고처럼 앱 구성은 다음과 같이 되어 있는데요,

메인화면은 지도 기반으로 지금 내가 있는 위치, 산책 경로, 퀘스트 등을 표시합니다.

또 게임 요소가 포함되어, 미션 완료, 포인트 획득, 리더보드 순위확인이 가능 합니다.


소셜 피드 기능은 다른 사용자들의 강아지 일상도 구경하고, 내 기록도 공유할 수 있도록 하여 사용자의

몰입을 높입니다.


이 서비스는 디바이스와 소프트웨어가 함께 결합되는 것이 특징인데요,

가볍고 방수되는 블루투스 기능의 전자 칼라가 위치 추적을 위해 보조됩니다.


DOGO는 이를 통해서

- 반려동물의 민감 반응 완화 (탈감작 훈련)

- 집안 피해 감소 (산책을 통한 에너지 소모)

- 산책 자체의 즐거움 강화

- 보호자의 산책 동기 유발

- 보호자의 산책 몰입도 향상

을 목표로 합니다.


연구팀은, “우리는 이 디자인을 통해 보호자와 반려동물이 함께하는 산책이

다시 기대되는 활동이 되길 바랍니다.

그 길 위에서 보호자는 주인공이 되고, 강아지는 최고의 동료가 됩니다.”라고 밝히고 있는데요.


향후 계획은 사용자 피드백을 받아 서비스를 지속 개선하며, 감정적 유대와 실질적 데이터 기록을 결합한

지속 가능한 반려동물 서비스 플랫폼으로 확장하는 것이라고 합니다.


DOGO는 학술적 프로토타입에 해당하며 아직 상용 서비스로 전환되지는 않은 것으로 보이는데요.



<출처>

Chien, Y.-T., Chung, W.-L., Wu, Y.-C., Zhang, Z.-W. & Chen, Y.-S. (2024). Smart Social Network For Pet. In Proceedings of the 18th International Conference on Tangible, Embedded, and Embodied Interaction (TEI ’24), Cork, Ireland. ACM, pp. 1–4. https://doi.org/10.1145/3623509.3635862





DOGO는 학술적 프로토타입으로서, 반려동물과 보호자의 일상을 단순한 기록이 아닌 상호작용의 장으로

전환하기 위해 게임화 기법을 적극 활용하였다는 점에서 의의가 있습니다.


연구에서 중요하게 강조되고 있는것은 바로 사람에 대한 인사이트인데요,


개를 키우는 사람은 신체 활동량이 높고, 앉아 있는 시간이 짧다는 부분.

그리고 보호자는 산책을 통해 이웃과 교류하며 사회적 연결을 강화한다는 점에서

착안한 것입니다.


이는 보호자의 자발적 참여를 유도하고,

산책이라는 반복적 행위를 즐거운 경험으로 재구성하려는 서비스 디자인의 전략적 접근을 보여줍니다.








반려동물을 위한 약, 집에서 받을 수는 없을까?
사람을 위한 비대면에서, 동물을 위한 비대면으로


두 번 째 케이스는 필리핀에서 시작된 VETGO 의 케이스입니다.


필리핀에는 약 1,700만 마리의 반려동물이 존재합니다.

하지만 지방이나 외곽 지역에 사는 보호자들은 동물병원 방문이 쉽지 않다는 현실에 부딪힙니다.



더욱이 COVID-19 팬데믹 동안 외출이 어려워지면서,

많은 보호자들이 필수 약을 구하지 못해 불안을 겪는 상황이 벌어졌습니다.







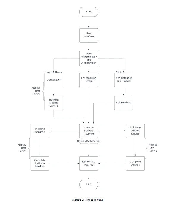
VETGO는 필리핀 반려동물 보호자들을 위한 모바일 수의 서비스 플랫폼입니다.


VETGO는 다음의 고객을 목표로 합니다.


- 외딴 지역에 살고 있어 병원 접근성이 낮은 보호자

- 감염 우려 또는 교통 불편으로 외출이 어려운 사람들

- 온라인으로 약을 안전하게 구매하고 싶은 사용자

- 수의사와 직접 채팅하거나 재방문을 쉽게 예약하고 싶은 보호자


3131313131.PNG VETGO의 프로세스 맵. Blancaflor, E., Agbayani, M. A., Guevarra, A. & Mariano, J. (2024)



핵심 기능은 다음과 같습니다.



- 동물병원 방문 없이 수의사 방문 진료 예약

- 반려동물 약품 온라인 주문 및 배달

- 인근 수의사/병원과 실시간 연결

- 전자 처방 및 의약품 분류, 알림 서비스



많은 보호자들은 병원까지 가는 먼 거리, 한정된 약국, 수의사와의 단절된 소통 등

여러 불편함을 오랫동안 감내해 왔습니다.

VETGO는 바로 그 틈새를 파고들었습니다.


기존에는 병원이 너무 멀어 치료를 미루곤 했지만, 이제는 집으로 오는 인홈 진료 예약이 가능해졌고,
약국이 부족해 약을 찾기 힘들던 사용자도 앱 내에서 바로 주문하고 문 앞에서

약을 받을 수 있게 되었습니다.


무엇보다 상담에 대한 갈증은 실시간 채팅으로 수의사와 직접 연결되며 해소되었고,
처방 알림 기능을 통해 약 복용 시기를 놓치는 일도 줄어들었습니다.


그리고 모든 수의사와 병원은 사전에 인증된 전문가들만 등록되어,

사용자는 보다 신뢰할 수 있는 의료 환경을 경험할 수 있게 되었습니다.


앱이 처음 선보였을 때, 연구팀은 실제 사용자들에게 직접 써보고 평가해 달라고 요청했습니다.

그 결과는 매우 고무적이었습니다.


모든 사용자가 앱 사용이 쉽고 직관적이었다고 응답했고,

약품 주문과 수령 과정도 매우 편리했다는 반응이 이어졌습니다.


사용자 10명 중 8명은 진료 예약 기능에도 높은 만족도를 보였고,

대부분은 “앞으로도 이 앱을 계속 사용하고 싶다”고 말했습니다.


특히 수의사와 직접 채팅으로 소통할 수 있는 기능은 보호자들에게 큰 안도감을 주었고,

빠른 상담 연결과 의사결정에 도움이 되었습니다.


결론적으로, 사용자는 이 앱을 단순한 서비스가 아닌,

반려동물을 위한 든든한 헬스케어 동반자로 인식하기 시작한 것이죠.



<출처>

Blancaflor, E., Agbayani, M. A., Guevarra, A. & Mariano, J. (2024). VETGO: A Mobile Application Designed for Pet Veterinary Services. In Proceedings of the 7th International Conference on Computers in Management and Business (ICCMB 2024), Singapore. ACM, pp. 1–8. https://doi.org/10.1145/3647782.3647806







VETGO는 필리핀 내에서 설계 및 테스트 실행된 앱 프로토타입으로 학술 연구용으로만 존재하는데요,


하지만 이러한

In-home veterinary care에 대한 관심과 수요는

실제 산업 현장에서도 늘어나고 있습니다.


https://play.google.com/store/apps/details?hl=en_US&id=com.vet2go.app&utm


스페인 Casso Creative S.L.에서 개발한 모바일 앱 Vet2Go는,

사용자가 단 몇 번의 터치만으로 집에서 수의사 방문 예약을 하고,

수의사가 진료 후 추천한 약품을 앱에서 바로 주문해 문 앞까지 전달받을 수 있는

스마트한 반려동물 헬스케어 플랫폼입니다.



그렇다면 우리나라에서도 이러한 In-home care vet 서비스 가능할까요?






"미래에는 우리나라에서도 비대면(원격) 수의 진료가 가능할 수 있습니다."


현재 수의사법 개정안에서 일부 예외적으로 출장 진료를 허용하는 방안이 논의 중입니다.

이를 통해 동물병원 외 출장진료 서비스의 합법화 가능성이 열리고 있습니다.


https://www.dailyvet.co.kr/news/policy/233263



크라우드펀딩을 통해 반려동물 대상 출장 진료 서비스를 선보인 사례가 있기도 합니다,


러브펫(LovePet)은

반려동물 보호자와 수의사를 직접 연결하여,

반려동물 보호자는 최소한의 노력으로 믿을 수 있는 수의사를 추천받고,

수의사는 더 많은 진성고객을 확보하고자 한 프로젝트였습니다.


https://www.ohmycompany.com/reward/2068


조사에 따르면,

국내 반려인 중 41.5%가 원격 의료 상담에 긍정적인 반응을 보였으며,

43.2%는 원격 진료(화상 및 약 처방 포함) 이용 의향을 밝혔습니다.


이는 비대면 건강관리 솔루션에 대한 높은 수요와 이용 준비성을 반영합니다.



https://kbthink.com/main/economy/economic-in-depth-analysis/economic-research-report/series7-230604.html



국내에서도 법적 기반 마련, 보험체계 정비, 시스템 안정화가 완료되면, Vet2Go 또는 VETGO와 같은

O2O 기반 In‑home vet 서비스도 점차 확장될 수 있을 것입니다.







DOGO와 VETGO의 공통된 ‘GO’라는 이름 요소는 행동 유도(action-oriented design)

혹은 참여 중심 서비스의 상징으로 해석할 수 있습니다.



사용자의 행동을 유도하고 참여를 활성화하며,

기존 서비스 경험을 넘어서는 새로운 움직임을 설계하려는 의지를 보여줍니다.


이들은 기존 반려동물 산업의 정체된 구조 속에서 퍼플오션 전략,

즉 전통적인 신뢰 기반 구조는 유지하되 사용자 중심의 기술 혁신을 접목해

새로운 돌봄 경험을 창출한 사례입니다.






keyword
매거진의 이전글데이터 서비스를 더욱 재밌게, 더욱 효과적으로 기획하자