brunch

국산농산물은 소재화부터 뚫어야.

국산농산물을 잘 팔 수 있게 하는 방법


농업선진국이란 어떤 나라일까?


재배잘하는 나라? 독보적 종자를 많이 가진 나라?


아니면 생산량이 많은 나라?


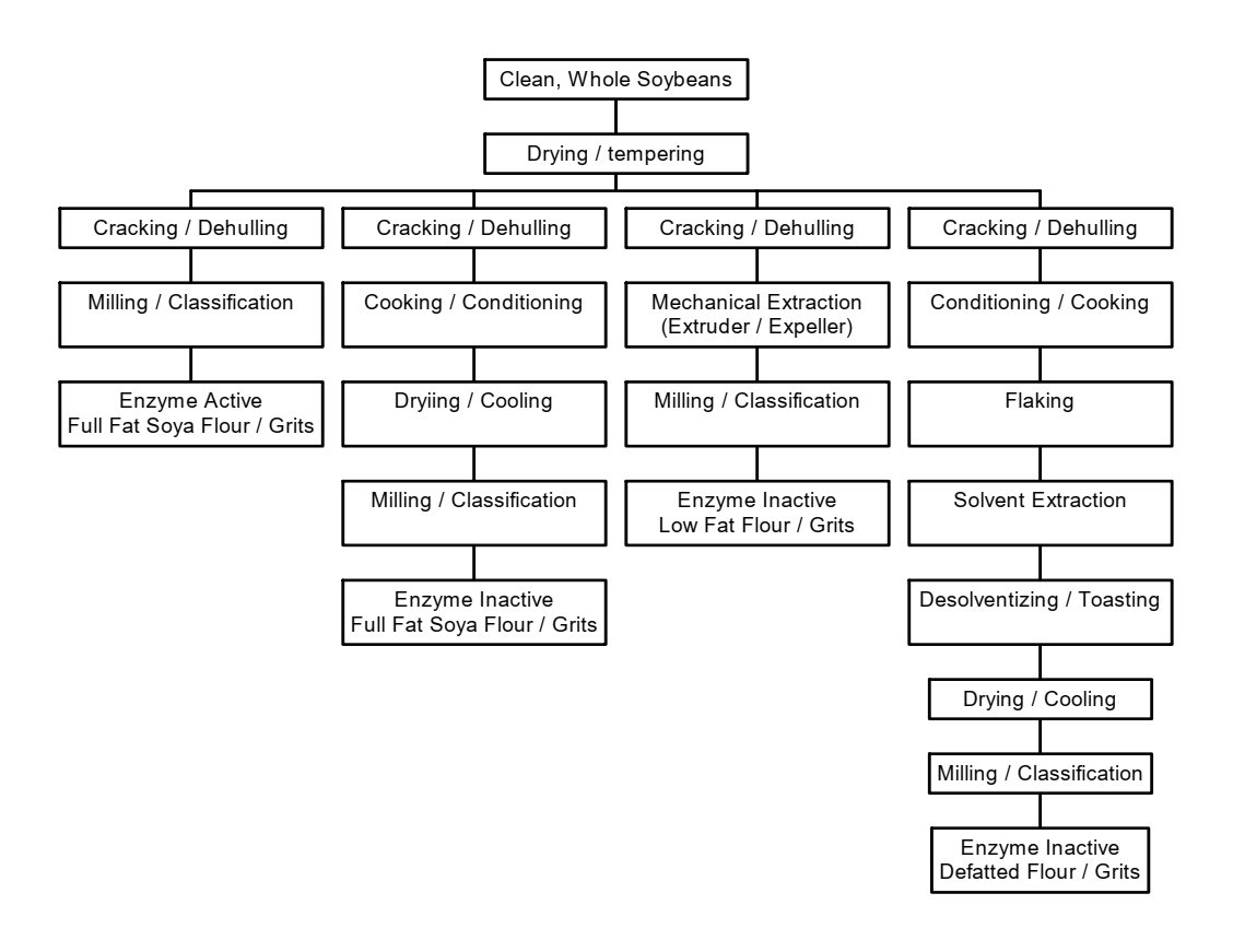
첨부한 그림은 콩의 이용방법을 Flow chart로 그린 것이다.


저렇게 처리할때마다 새로운 콩소재랑 콩 제품이 튀어나오는 거다.


아까 아침에 쌀로 얼마나 특색있고 시장성있는 무언가를 어떻게 만들 수 있는지 질문을 받았다.


일단 그간 쌀가공연구한 건 굉장히 지엽적이고 말단에 속한 것들이어서 규모의 경제가 실현안되니 시장에서 자리잡기 힘들었다라고 얘기를 꺼냈고, 이걸 개선하기 위해 소재화가 선행되어야한다고 얘기를 했다.


대두유래소재 flow chart.png


집에 와서 이 플로차트를 보니..


이렇게 만든 제품과 소재, 중간반제품을 만들어낼 수 있는 나라가 진짜 식품선진국이고 농업선진국이라는 생각이 들었다.


저게 다 부가가치 덩어리들이고 매출덩어리들 아닌가..




한국에선 콩을 얼만큼이나 다양하게 이용할까?


반찬가지수 말고.. 원료부터 완제품까지 다해서 몇종류나?




농진청은 아직도 어떤 농산물에 대해 이야기하면..


자동적으로 최적 품종을 어떻게 개발할지에 대해 얘기를 한다.


솔직히 말해 난 거기에 큰 관심이 없다.


이미 300여가지 품종이 개발되었고 20여가지 품종이 실제 재배되고 있는데 여기서 뭘 또 얼마나 더 좋은 품종을 개발하겠다고 노력을 하는가?


그 노력을 저렇게 용도 만드는데 투자를 한다면, 쌀가공품 시장이 훨씬더 커지고 다양화하고 활성화 될 것이다.




농장에서 재배한 농산물은 바로 가공식품의 원료로 되기가 어렵다. 식품시장이 발전할 수록.. 잘 관리된 농산물원료가 꼭 필요하다. 잘관리된 농산물 원료. 그게 바로 소재라는 것이다.


한국에 농산물소재라는 개념은 잘 자리잡고 있지 못하다.


그래서, 국산 소재를 개발해도 성공한 사례는 거의 없다.


반면 일본은 독자개발해서 글로벌 시장에 대량판매하는 것들이 꽤 된다. 난소화성말토덱스트린부터 슈가에스테르, 트레할로스, 스테비아 등등.


요즘 식품대기업에서 알룰로스라는 소재를 개발했다고 열심히 광고홍보하고 판매에 열을 올리고 있다. 그게 성공할지에 대해서는 난 부정적이다. 알룰로스는 태생부터가 시장을 고려해서 나온 것이 아니다. 시장의 요구보다는 효소전환기술, 대량생산 등에 더 방점이 찍혀 나온 소재라서 소비자가 선택해야하는 이유는 충분히 개발이 안된채 나왔다. 시장에서 필요성을 인식하지못하는데 어찌 그 소재가 잘 팔릴 수 있을까.? 시장이 요구하는 스펙과 가격, 활용도를 가지고 개발해야 널리 팔릴 수 있는 소재를 만들 수 있다.


소재산업을 성공시키려면 기술도 중요하고 시장을 바라보는 안목, 잘 조직된 사업전략이 필요하다.

keyword
매거진의 이전글한국 농업. 자본이 투입되기엔 아직 이르다.