brunch

검증가능한 자격증명과 제공하는 ID데이터 집합 가이드

Verifiable Credentials와 Presentations

by Metadium


이 글은 자기주권신원과 분산ID에 대해 알아야 할 거의 모든 것 시리즈의 네 번째 글 입니다.

자산 6.png

이 글의 전 편인 “개인 정보와 클레임에 대한 가이드”를 읽어보셨나요?

그렇다면 이어서 검증가능한 자격증명의(Verifiable Credentials)의 주요 데이터 모델(core data model)의 마지막 두 요소로 넘어가 봅시다. 자, 이제 본격적으로 검증가능한 자격증명(verifiable credentials)와 제공하는 ID데이터 집합(verifiable presentations)에 대해 이야기 해볼까요.



‘검증가능한 자격증명(Verifiable credentials)’은 무엇인가요?

자격증명(Credentials)은 하나의 개체(entity)에 의해 만들어진 하나 또는 그 이상의 ID 데이터 혹은 클레임(claim)의 집합입니다. 여기에는 식별자(identifier)와 발급자, 만료 날짜와 시간, 대표 이미지와 검증을 위한 공개키(public key) 그리고 파기 방법 등 자격증명을 설명하는 메타 데이터(metadata - 대량의 데이터를 구조화한 데이터) 등을 포함합니다.


검증가능한 자격증명(Verifiable credential)은 정보가 변경되었는지 쉽게 확인할 수 있는 ID 데이터 혹은 클레임(tamper-evident claim)들과 누가 발행하였는지를 암호학적으로 확인할 수 있는 메타 데이터의 집합입니다. 표현이 어렵지만, 온라인으로 제공되는 주민등록등본이나 출생증명서, 졸업증명서를 생각하시면 좀 더 쉽게 이해하실 수 있을 것 입니다. 이 문서들은 원본 확인을 위한 ‘진본 확인 도장’과 어디에서 발급되었는지를 나타내는 문구를 포함하고 있죠.


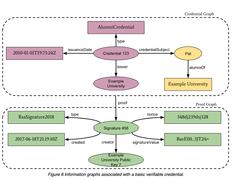
다음의 이미지는 일반적으로 최소 2개 이상의 정보 그래프로 구성되는 검증가능한 자격증명(verifiable credential)의 개념을 좀 더 명확하게 나타내고 있습니다.

첫번째 그래프는 자격증명(credential) 자체를 나타내고 있는데요. ID 데이터 또는 혹은 클레임(claim)은 노란색 박스로 설명되어 있고 이 자격증명(credential)의 내용은 핑크색으로 표현되어 있습니다. 초록색으로 강조되어 있는 두번째 그래프는 전자적인 증명을 나타내고 있으며, 이는 일반적으로 전자 서명을 통해 이루어집니다.


Screen Shot 2019-06-24 at 5.10.10 PM.png [그림6] 기본 검증가능한 자격증명(verifiable credential)에 관한 정보 그래프 - 원본
photo_2019-07-18_12-21-55.jpg [그림6] 기본 검증가능한 자격증명(verifiable credential)에 관한 정보 그래프 - 참조용 번역



제공하는 ID 데이터 집합(Verifiable Presentations)

프라이버시라고도 종종 표현되는 개인정보보호는 데이터를 다룰 때 매우 중요합니다. 이에 따라 사용자는 상황에 따라 꼭 필요한 데이터만을 제공하고 서비스 제공자는 활용해야합니다. 검증가능한 자격증명(Verifiable Credentials)의 데이터 모델에서는 주어진 상황에서 사용자가 적절한 데이터만을 제공할 수 있는 방안을 제시합니다. 예를 들어 설명한다면, 알콜이 들어간 음료를 사는 사람은 자신이 미성년자인지 아닌지만을 증명하면 되고 주소나 이름에 대한 정보를 제공할 필요가 없도록 하는 것이죠.


이렇게 누군가 혹은 무엇인가를 설명하는 정보에 대한 일부분의 조합을 검증 가능한 제공 ID 데이터 집합(verifiable presentation)이라고 합니다.

검증 가능한 제공 ID 데이터 집합(verifiable presentation)은 하나 또는 그 이상의 검증가능한 자격증명(Verifiable Credentials)의 데이터들로 표현되며 누가 이 검증 가능한 제공 ID 데이터 집합(verifiable presentation)을 만든 소유자(Holder)를 검증할 수 있는 방식으로 구성됩니다. 제공하는 ID 데이터 집합(Presentation)의 데이터는 대개 동일한 대상(Subject)에 대해 여러 발행자(Issuer)에 의해 발행된 내용들로 이루어져 있습니다.


조금 더 간단히 말한다면 만약 자격증명(credentials)이 직접적으로 제공된다면, 이 역시 제공하는 ID 데이터 집합(presentation)이 됩니다.


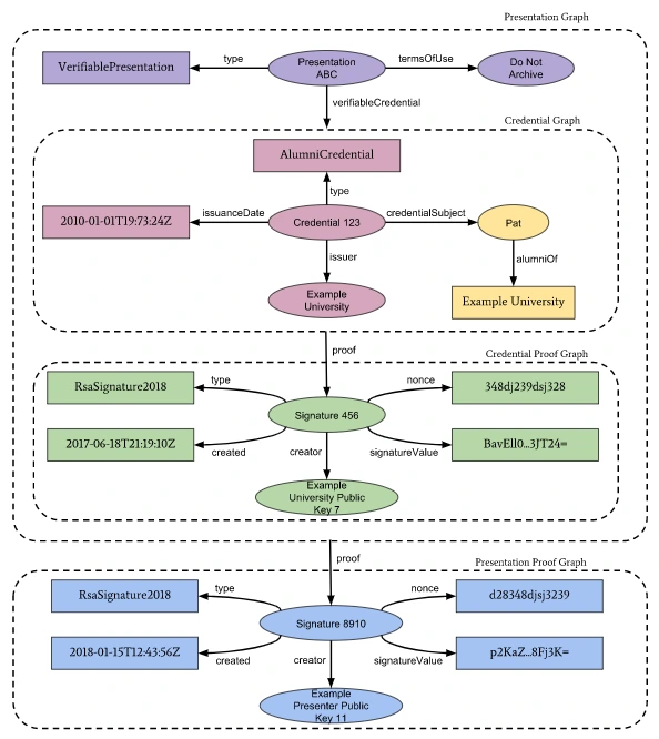
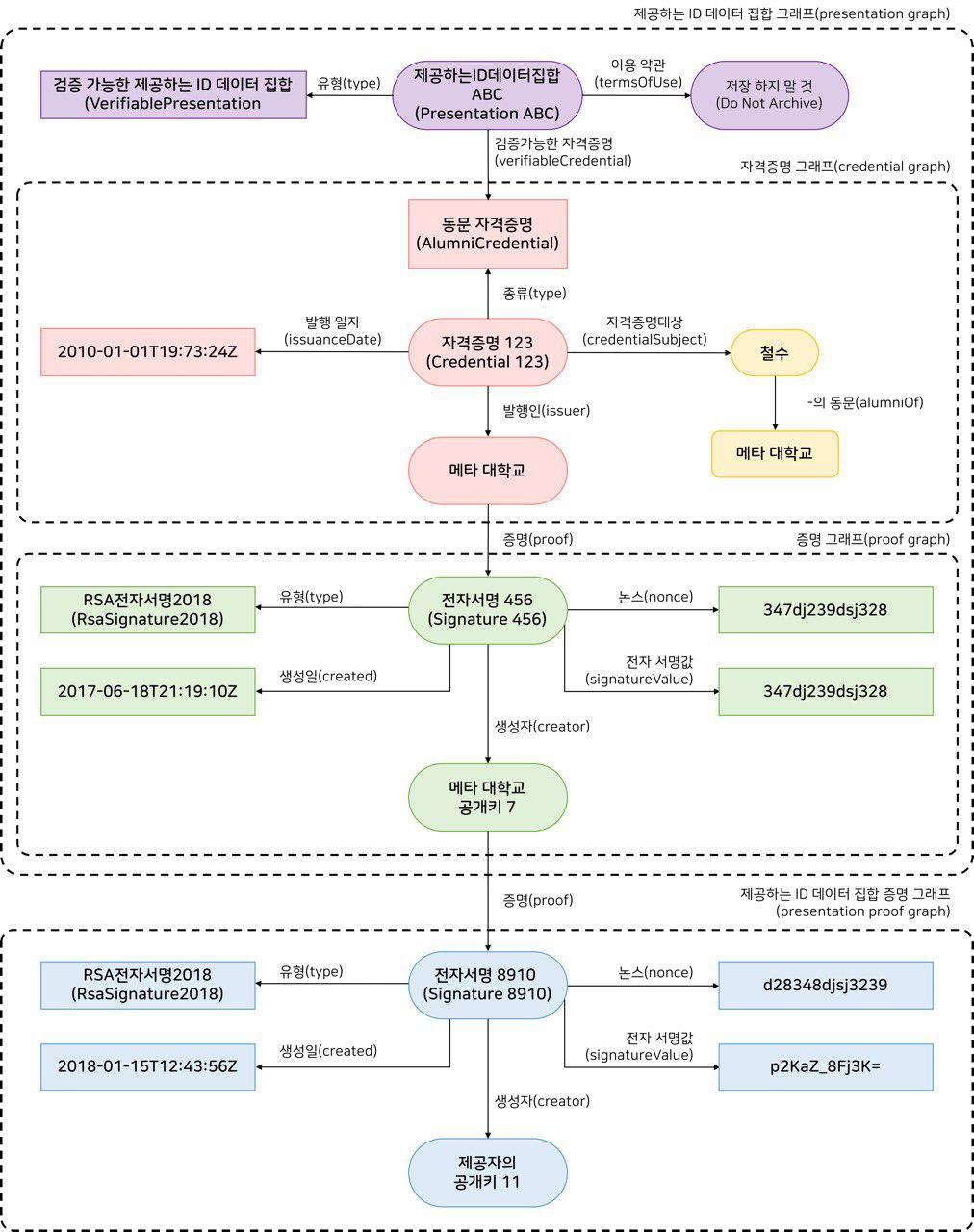
다음 도표는 보통 최소 4개의 정보 그래프로 구성된 검증 가능한 제공 ID 데이터 집합(verifiable presentation)의 예를 보여주고 있습니다.


가장 상단의 보라색으로 표현된 그래프에서는 제공하는 ID 데이터 집합(presentation)을 보여주고 있는데, 이는 제공하는 ID 데이터 집합(presentation)의 메타데이터를 포함하고 있습니다.


검증 가능한 제공 ID 데이터 집합(verifiable presentation)은 하나 또는 그 이상의 검증가능한 자격증명(Verifiable Credentials)을 참조하고 있는데, 참조하고 있는 자격증명(credential) 그래프에는 노란색 박스로 설명되어 있는 ID데이터 또는 혹은 클레임(claims)과 핑크색 박스로 표기되어 있는 자격증명(credential) 그리고 그 메타데이터(meta data)가 포함되어 있습니다.


세 번째, 녹색으로 표현되어 있는 부분은 자격증명(credential) 그래프에 대한 증명(Proof)이 설명되어 있으며 이는 일반적으로 전자 서명을 통해 이루어집니다.


그리고 가장 마지막에 파란색으로 표현되어 있는 제공하는 ID 데이터 집합(presentation) 증명(proof) 그래프는 일반적으로 전자서명으로 이루어지는 제공하는 ID 데이터 집합(presentation)을 누가 발행하였는지 정보의 변화가 있었는지를 암호학적으로 확인할 수 있는 방안을 제공합니다.


캡처.PNG [그림8] 기본 검증가능한 제공하는 ID 데이터 집합(verifiable presentation)에 관한 정보 그래프 -원본
photo_2019-07-18_12-21-58.jpg [그림8] 기본 검증가능한 제공하는 ID 데이터 집합(verifiable presentation)에 관한 정보 그래프 - 참조용 번역


오늘의 내용 모두 이해하셨나요?

그렇다면 다음은 ID Hub가 무엇이고, 그것이 어떻게 우리 아이덴티티와 정보를 안전하게 지키는지 알아볼 차례입니다. 다음 편에서 이 주제로 더 나아가 설명할 예정이니, 잊지 말고 다시 찾아와 주세요!


내용에 대한 피드백이 있으시거나, 또 추가로 나누어야 할 주제가 있다면, 언제든 댓글 또는 info@metadium.com 으로 의견 주세요!


참고문헌:

https://www.w3.org/TR/verifiable-claims-data-model/


자기주권신원과 분산ID에 대한 시리즈 세 번째 포스트 바로가기

자기주권신원과 분산ID에 대한 시리즈 두 번째 포스트 바로가기

자기주권신원과 분산ID에 대한 시리즈 첫 번째 포스트 바로가기



메타디움에 대한 더 많은 정보를 받아보고 싶으시다면 저희 페이스북, 인스타그램, 트위터 그리고 카카오톡 플러스 친구를 팔로우 해주세요. 메타디움 프로젝트에서 개발하고 있는 가장 최신의 기능들을 만날 수 있는 키핀 앱을 앱스토어 혹은 구글 플레이에서 만나세요.

end image.gif



keyword
매거진의 이전글분산ID: 개인 정보와 클레임에 대한 가이드