brunch

콜린성두드러기 기전의 이해와 치료[대구 미올한의원]

땀과 연관하여

by 한의사 이훈희



UiUmtvROhbIeXufvY48dxtvwp2J4WexIm0S6mKflyqqh08yaEzYHFZ0hKQVspUDL8db_NRNlWaoiXpn9J4Ho5YVHPy6JgQu8rVYsq1mAh-yzI4B_FWjdLq8exq2V0Q8AMmqHlfhw


그림출처: Radonjic-Hoesli, Susanne, et al. "Urticaria and angioedema: an update on classification and pathogenesis." Clinical reviews in allergy & immunology 54.1 (2018): 88-101.


두드러기는 24시간 이내로 소실되는 팽진과 보다 서서히 소실되는 혈관부종이 특징적으로 단독 혹은 병행하여 나타나기도 합니다.


급만성 기준을 나누는 것은 6주인데요. 6주를 넘어가면 만성 두드러기라 부르게 됩니다.


만성두드러기 중에서도 유발요인이 명확한 경우에는 만성 유발성 두드러기, 그렇지 않은 경우에는 만성 자발성 두드러기라고 말합니다.


n_5e4-l-DU0PVz8OSlVjAOb655fxV0lQcv9c_QVgqVzOTWzX80He67daibC2q5VTQVJqZwyGixS-jGQXj0NXHxQMXKrrUKBWRjrKlES7rjIVO_KJwXsPZJIJ5rAK9ZqRf1BYw9TB


그림출처: Grattan, Clive. "The urticarias: pathophysiology and management." Clinical medicine 12.2 (2012): 164-167.


만성두드러기의 유형을 자발성, 유발성 외에 세번째 유형으로 접촉성으로 분류하기도 하고 접촉성 만성 두드러기 중에서도 다시 알러지성과 비알러지성으로 나누는 경우도 있습니다.


두드러기가 유발되는 주요 병리기전은 비만세포 안의 히스타민 과립이 어떤 연유로 인하여 탈과립되어 분비되고 이러한 히스타민이 혈관내피세포 등에 영향을 주어 조직이 붓게 되는 증상이 생기는 것입니다.


ratYUzNn56LlLy--SUOEa8QTSQU-v6FKn-tBz5UqCKc99ns2T_ZJ7qF-1zRbJ_yEZ8ovnsDxy7uyvIZp3Q_L2nhyXn_3QmNn_i4-ZpysSyG_fuihL9hv5g3XefMnUJnidCKsIxqN


그림출처: Chang, Tse Wen, et al. "The potential pharmacologic mechanisms of omalizumab in patients with chronic spontaneous urticaria." Journal of Allergy and Clinical Immunology 135.2 (2015): 337-342.


항히스타민제를 쓰면서 테이퍼링하다가 자연관해되는 경우도 많지만 40~55%는 항히스타민제를 끊을 수 없이 장기복용하게 되거나 제대로 증상이 컨트롤이 안되는 경우도 생겨버립니다.


그래서 다양한 생물학적 타겟을 활용한 제제들을 고려하게 되는데요. 현재 활용되는 약제는 대표적인 게 cyclosporine 또는 omalizumab이고 그 외에 다양한 제제들이 검토되고 연구되고 있습니다.


tCVxoFFyS2NAXjffUlZPGtM6603xO7nTcpxCNQcBgECZgalOIh3kS4RjK15h1TW2FensX-si8gdNvLdyyVCbvdtOCjeAYNSJEIp4ONlWUOM4elHXV58sRmkX9Cenq1EJ5NmY-2vl


그림출처: Kocatürk, Emek, et al. "Looking forward to new targeted treatments for chronic spontaneous urticaria." Clinical and translational allergy 7.1 (2017): 1.


IQQxbOkgLXT2C_nDCmjPFKrdllnVoFh1JpoyHRmg22o18sw4eyfEr8Af5JoellpjqwPoVIAT5io_XpVxwk9XPNVxnO9JJC-D3C_0X7k3N_UGIGiEVNMAY01AzSZw7s2h5iBkNDMa

그림출처: 위와 상동


오늘 얘기드릴 것은 만성 자발성 두드러기가 아니라 만성 유발성 두드러기의 한 종류인 콜린성두드러기에 대한 주제입니다. 콜린성 두드러기의 경우 중심체온이 올라가면서 아세틸콜린이 분비되고 비만세포에는 아세틸콜린에 대한 수용체가 있어 여기에 반응하여 비만세포의 히스타민 탈과립으로 이어져 두드러기의 팽진 증상이 나타나는 것입니다.


진료실에서는 땀이 날 정도로 푸시업 등의 운동을 시켜서 유발되는지 체크하는 방법을 활용하기도 합니다.


기존에는 콜린성두드러기를 중심체온이 올라가면서 유발되는 양상으로 설명을 하였는데 최근에는 콜린성두드러기를 땀과 연관지어 많이 설명하곤 합니다.

GaeakIMjEbh6X5ok3he7SO_gGaiOfeSjZPb-YgmwwjPoXmZkxe_LNWvM4SdMdF23W004aQHADaPeJDgWlgVvdtNf2AeA4-o6v-RTHc9iE-nr22DXSza7TK0z-HiMpbx67IQi6j0M


그림출처: Fukunaga, Atsushi, et al. "Cholinergic urticaria: epidemiology, physiopathology, new categorization, and management." Clinical Autonomic Research 28.1 (2018): 103-113.


위의 그림과 같이 핀으로 꼭 누른듯한 사이즈의 팽진이 많이 나오는게 특징적 양상인데 심해지면 판이 합쳐지기도 하고요.




knqt3Fbm1TGridCYysNR2vy51LENXdK_kC2AzE9f2EuwG5FewF2NAht74ko_MGmyDF8Gx5OyuUNonPjZUjOCI7L4zMJsrKZvPGSV0SpUPieN7B_t8HfCZCK9pQNFGatYhT8q-D-M


그림출처: 위와 상동


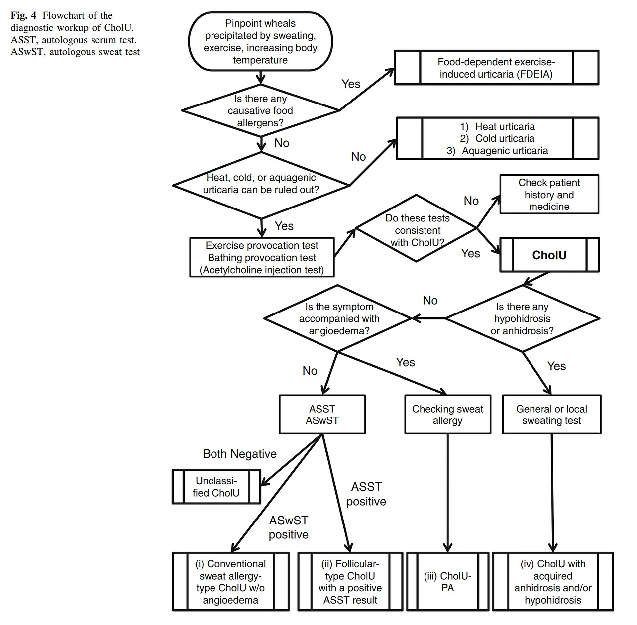
만성 유발성 두드러기를 모두 배제한 이후에 운동 유발이나 목욕 요법 유발 등을 통하여 콜린성 두드러기를 의심하는 식의 배제진단을 하는데요.




HLCDnqXl8nYUWItGT61fFzckqSGtcrPMVmDAKRuaPt8Fuc778vebf2UIyTLvlOVRCuVc7WJBGUrudUgLzGS-XokQkzzPZ4Pp6QX_j56PqRig5os-omtMtqtRGvCWOhtoHqCkCnfD


그림출처: 위와 상동


중심체온이 올라가면서 직간접으로 비만세포를 자극하며 일어나는 콜린성 두드러기가 기존의 이야기들이고 follicular type이라 하면 땀과 관련해서는 크게 4가지 이야기가 있습니다.


1. poral occlusion

2. hypohidrosis

3. allergy against sweat

4. idiopathic


땀이 한관을 통해서 제대로 배설되지 못하고 누설되면서 땀의 구성성분의 일부가 항원으로 작용하여 비만세포를 자극하는 부분이 되기도 하고요.


uucSgdliEFhp7WHwMbm-rJnsSC9ttrkF3uFS7dfsaJ0AFVZtF00i9qvbY35hKGzHH-q5ch_oTkIyr2fQhdn0pKU2u7GyD9X6f_ufuvJJmvFqfRvPqLsnf40DsAP3sAN3UyYaF-LX


그림출처: 위와 상동


MYnCpc9uZD4Y9Pt8CmFxAdy7NH9uYv_kMUur70VqY414dONW9KOwJhm8wPbxZpsNRFeiZfjF9hw-sc4XMVwsx1Sa9uFDxEyI88Wyr_B1uKbPK3a59p5S5SoRJpTSip7_XHjW_zxl

그림출처: Bito, Toshinori, Yu Sawada, and Yoshiki Tokura. "Pathogenesis of cholinergic urticaria in relation to sweating." Allergology International 61.4 (2012): 539-544.


땀이 잘 나지 않는 부위에서 열발산의 과정으로 교감신경에서 분비된 아세틸콜린이 수용체에 제대로 트랩되지 못하고 주위 조직으로 넘쳐 흘러 비만세포를 자극하게 되는 이야기를 하기도 합니다.


땀이 잘 나는 여름에는 괜찮다가 날이 추워지는 겨울에 콜린성두드러기가 심해지는 패턴이 이와 비슷한 맥락으로 해석될 수 있는데요. 후천적으로 발한 기능이 떨어지는 acquired idiopathic generalized anhidrosis(AIGA) 현상은 다양한 원인이 문제가 될 수가 있습니다. 이를 테면 신경-땀샘 연결부위의 시냅스 기능부전이나 땀샘이나 아세틸콜린 수용체의 자가면역반응, 교감신경 손상, 염증이나 물리적 요인에 의한 땀샘 폐색 등등이 이러한 원인으로 지목되고 있습니다.


xcW0aHnBS31UaplqjDu_7uqA_H9LULpUWYJCgBA46lL5pfPMoa9uya50FRa8MqWSEBc3-PVs4M1T1LTaegRfpzPsOtra_Jr-CRt0mMfmRxZdsbn-P-zpYa29NOA2HZu6rUku_Ypp

그림출처: Bito, Toshinori, Yu Sawada, and Yoshiki Tokura. "Pathogenesis of cholinergic urticaria in relation to sweating." Allergology International 61.4 (2012): 539-544.




항히스타민제 치료나 생물학적 타겟의 제제들을 치료로 하는데 탈감작 프로토콜로 정기적인 운동을 권하기도 합니다. 이때 면역관용이 이루어지기 전까지는 당연히 두드러기가 더 유발되겠죠.


참고로 회피요법이 효과적이냐 탈감작 요법이 효과적이냐는 알러젠 노출 타입에 따라 다를 수가 있습니다.


푸드알러지처럼 병인이 명확하게 확인된 경우에는 회피가 훨씬 더 효과적이라 볼 수 있지만 흡입항원이나 스킨에 노출되는 타입의 알러젠은 완벽한 회피가 불가능할 수가 있으니까 상대적으로 탈감작치료 프로토콜도 제안되는 경향이 있습니다.


한의학적인 치료의 기전 일부도 발한기능을 회복하여 피부의 컨디셔닝을 돕는 치료를 통하여 정상적인 기능을 회복할 수 있게 돕는 부분이 있습니다.







#콜린성두드러기 #만성유발성두드러기






keyword
작가의 이전글갑자기 생긴 혀통증, 설암 아닌가요? (대구미올한의원)