brunch

매출 2배 상승! 탐정사무소 마케팅 가이드 제작 중

by UXUI 니디자인랩


현재 우리 웹쏙팀의 고객사인 탐정사무소 대표님의 최대 고민: '마케팅'


사실 대표님의 의뢰는 홈페이지 제작이었다. 홈페이지 제작으로 끝내도 되지만, 우리 웹쏙팀의 목표는 고객사의 매출 성장이다. 홈페이지 제작건수를 늘리는 것이 아니라.


홈페이지는 마케팅의 일부이다. 홈페이지의 가장 중요학 역할은 방문자가 문의하기 버튼을 클릭하게끔 하는 것이다. 그렇다고 심미성을 놓쳐서도 안되고. 한마디로 보기 좋으면서도 본래의 목적을 달성하도록 만드는 것이 포인트.


탐정사무소 대표님의 홈페이지 또한 이 점을 충분히 고려하여 제작했다. 여튼 홈페이지 제작은 완료되었고, 추가로 SNS, 컨텐츠 활용 방법에 대한 전략수립을 같이 머리 맞대고 논의 중이다.




마케팅현황 파악, 자료조사


고객사 대표님과 인터뷰, 경쟁사 조사 분석 등을 진행 했다.


00.png
01.png


AS-IS, TO-BE, 경쟁사 조사



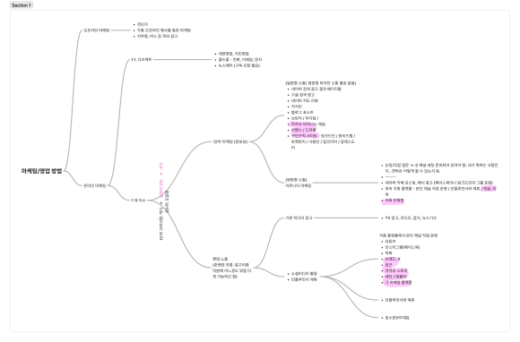
마케팅 채널 종류



어제 내용에서 조금 더 수정했음.


온라인 플랫폼 채널 2개 운영하는 것도 빠듯한데 5개나 더 추가한 이유:


대형 플랫폼은 필수로 운영해야 한다. 블로그, 인스타그램. 여기에서 유튜브가 빠져있어서 추가했다.


그 외 상대적으로 아주 작은 플랫폼도 같이 운영하는 것이 좋다고 판단했다. 이미 대기업과 인플루언서, 알고리즘 전문가들이 자리를 꽉 잡고 있는 거대 플랫폼에서 내 컨텐츠가 검색결과 상위에 노출되도록 하는 것은 너무 어렵다. 알고리즘만 잘 파악한다고 되는 문제가 아니다. 나만 이런 노력을 하는 것이 아니라 경쟁사들 또한 이런 노력을 할 것이므로 나 혼자서 잘 한다고 쉽게 되는 문제가 아니다. 따라서 상대적으로 경쟁이 덜 치열한 플랫폼을 노리려고 하는 것이다.



요즘 아침에 '운과 실력의 성공방정식'이라는 책을 읽고 있다. 마침 오늘 아침 이와 딱 들어맞는 부분을 읽어서 밑줄을 그어뒀다.


"약자와 강자가정면으로 맞서면 약자는 80%의 확률로 패배한다. 하지만 대결할 장소를 '늘리는' 전략을 택하면 내 패배 확률을 40% 이하까지 낮출 수 있다."


그 작은 플랫폼 내에서의 방문자는 당연히 쥐꼬리만큼 작겠지만 그래도 그곳에서라도 입지를 잘 다져서 그 안에서 상위 선점을 하면 충분히 그 다음에 블로그로, 인스타그램으로, 유튜브로 확장할 수 있을것이라고 가정했다.


경쟁사


다행히 경쟁사들의 SNS 운영 현황은 다른 업종에 비해 그렇게까지 치열해보이지는 않았다.






문제: 시간이 없다


추가로 운영할 채널을 정했으니 이제 그 채널들에 컨텐츠를 잘 올리기만 하면 된다. 그런데 문제는 컨텐츠 제작하고 올릴 시간이 없다는 것.


해결 방법: '자동화'


그동안 내 개인 브랜드를 운영하면서 정리한 노하우를 바탕으로 컨텐츠 제작 자동화 체크리스트를 만들어 두었다. 이 방법을 탐정사무소 대표님 채널운영에도 적용하실 수 있게 알려드리려야겠다.




오늘 하루 작업의 결과물


01.png
05.png



비포 vs. 애프터 주요 내용


- SNS 운영 채널: 2개 → 7개 (물론 한달 정도 실행해보고 여력에 맞게 실천 계획은 조금씩 수정해야 한다)

- SNS 운영 채널 선정: 블로그, 인스타그램, 유튜브 등. 자세한 내용은 아직 이곳에는 적지 않으려고 한다.

- 경쟁사 비교 분석함. 이 내용을 가지고 마켓 포지셔닝 할 예정.

- 컨텐츠 제작 자동화 체크리스트


남은 과제


브랜딩. 포지셔닝


사업을 한다는 것은 굉장한 마인드 컨트롤이 필요하다. 사업이 안되면 당연히 불안하고 잘되고 불안하다(고 한다. 아직 잘 된 적이 없어서 모르겠지만)


탐정사무실 대표님 또한 당연히 그런 감정의 롤러코스터를 타고 계실 것이라고 생각한다. 대표님에게 이 짤이 심리적 안정에 도움이 될까 싶은데 낼 함 살짝 보내드려볼까.



01.png






홈페이지 제작, 브랜딩, UXUI 디자인 문의:


https://linktr.ee/hijmjo

웹쏙 | 니디자인랩







keyword
작가의 이전글사장도 마케팅을 알아야 한다!