생각이 설득력을 얻는 순간

논증

by 쏴재

# 한 번의 논쟁

저녁 식사를 하다가 흥미로운 논쟁이 벌어졌다.

"부자는 더 많은 세금을 내야 하는가?"
"당연하지. 돈이 많으면 더 책임이 있어야지."
"아니야. 이미 많이 벌었으면 이미 사회에 기여한 거야."

목소리는 커졌고, 서로의 말은 점점 짧아졌다.
결국 대화는 이렇게 끝났다.

"너는 그렇게 생각하고 나는 다르게 생각해."

논쟁은 끝났지만, 나는 집으로 돌아오는 길에 계속 생각했다. 사람들은 모두 자신의 생각이 맞다고 확신하고 있었다. 하지만 아무도 자신의 생각이 왜 맞는지 제대로 설명하지 않았다. 나는 스스로 이런 질문을 했다.

우리는 왜 어떤 생각을 믿는 걸까?
어떤 생각이 더 설득력이 있는지는 어떻게 판단할 수 있을까?

이 질문이 바로 논증의 출발점이다.


# 생각은 어떻게 연결되는가

사람이 생각할 때 일어나는 가장 중요한 일 중 하나는 연결이다. 우리는 사실을 하나만 가지고 결론을 내리지 않는다. 여러 생각을 연결한다.

"밖에 구름이 많다."
이 사실만으로는 아무 결론도 나오지 않는다.
하지만 여기에 다른 생각이 붙는다.
"구름이 많으면 비가 올 가능성이 높다."
그러면 우리는 자연스럽게 이렇게 말한다.
"오늘 비가 올 것 같다."

이것이 바로 추론이다. 추론은 생각과 생각을 연결한다. 그리고 이 연결이 일정한 구조를 가지면 그것을 논증(argument)이라고 부른다.


# 최초의 논리학자

인류 역사에서 처음으로 논증을 체계적으로 연구한 사람은 고대 그리스 철학자 Aristotle이다. 그는 인간의 생각이 어떤 구조로 이루어지는지 분석했다. 그가 만든 가장 유명한 구조는 삼단논법이다.

모든 인간은 죽는다.
소크라테스는 인간이다.
따라서 소크라테스는 죽는다.

이 구조는 단순하지만 매우 강력하다. 왜냐하면 전제가 맞다면 결론도 반드시 맞기 때문이다. 이런 추론 방식을 연역(deduction)이라고 부른다.

연역의 특징은 명확하다. 논리적으로 확실하다. 하지만 한 가지 조건이 있다. 전제가 맞아야 한다. 만약 전제가 틀리면 결론도 틀린다.


# 또 다른 방식의 추론

우리가 일상에서 사용하는 대부분의 추론은 연역이 아니다. 우리는 보통 귀납(induction)이라는 방식을 사용한다.

어떤 사람이 이렇게 말한다.
"나는 지금까지 본 백조는 모두 흰색이었어."
그래서 그는 이렇게 결론 내린다.
"아마 모든 백조는 흰색일 거야."

이것이 귀납이다. 많은 관찰을 바탕으로 일반적인 결론을 만든다. 문제는 귀납은 항상 불완전하다는 것이다. 어느 날 호주에서 검은 백조가 발견되었다. 그 순간 "모든 백조는 흰색이다"라는 믿음은 무너졌다. 이 문제를 깊이 고민한 철학자가 있다. 바로 David Hume이다.

우리는 왜 과거 경험이 미래에도 계속될 것이라고 믿는가?

사실 우리는 그걸 증명할 수 없다. 그럼에도 불구하고 우리는 매일 귀납을 사용한다. 왜냐하면 그것이 세상을 이해하는 가장 현실적인 방법이며 효과적이기 때문이다.


# 과학의 논증 방식

과학은 논증을 매우 엄격하게 다루는 분야다. 하지만 흥미롭게도 과학자들은 자신의 이론을 증명하려 하지 않는다. 오히려 그 반대다. 과학철학자 Karl Popper는 이렇게 말했다.

과학 이론은 증명되는 것이 아니라 반증되지 않음으로 살아남는다.
"모든 백조는 흰색이다."
이 이론은 수천 마리의 백조를 봐도 증명되지 않는다.
하지만 단 한 마리의 검은 백조가 발견되면 즉시 틀린 이론이 된다.

그래서 과학에서는 이것을 반증 가능성이라고 부른다.


# 논리적 오류

논증을 이해할 때 반드시 알아야 하는 것이 있다. 바로 논리적 오류다. 사람들은 생각보다 자주 논리적으로 틀린 추론을 한다. 대표적인 오류 몇 가지를 살펴보자.


첫 번째는 인신공격이다.
"저 사람은 바보니까 틀렸다."
이 말은 논리가 아니다.
사람을 공격하고 있을 뿐이다.
두 번째는 허수아비 오류다.
상대의 주장을 왜곡하는 것이다.
A가 "환경 보호가 중요하다"라고 하자
B가 "그럼 인간은 발전하지 말라는 거야?"라고 반박하는 식이다.
이것은 원래 주장과 다른 이야기다.
세 번째는 권위 오류다.
"유명한 사람이 말했으니까 맞다."
하지만 권위는 증거가 아니다.
네 번째는 가짜 인과다.
"아이스크림 판매가 늘면 익사 사고가 늘어난다.
" 이것이 원인일까? 아니다.
두 현상 모두 여름이라는 원인을 공유할 뿐이다.

세상의 많은 주장들이 사실은 논리적 근거가 약하다는 것을 알 수 있다


# 주장과 근거

논증은 세 가지 요소로 이루어진다. 주장, 근거, 추론. 이 구조는 철학자 Stephen Toulmin이 체계화했다.

주장: "운동은 건강에 좋다."
근거: "규칙적으로 운동하는 사람들은 심혈관 질환이 적다."
추론: "따라서 운동은 건강을 개선한다."

이 구조는 단순하지만 강력하다. 왜냐하면 대부분의 논쟁은 이 세 요소 중 하나가 약하기 때문이다. 근거가 약하거나, 추론이 잘못되었거나, 주장이 너무 과장되었거나. 좋은 논증은 이 세 가지가 균형을 이룬다.


# 논리만으로는 설득되지 않는다

사람들은 논리만으로 설득되지 않는다. 고대 철학자 Aristotle는 설득의 세 요소를 설명했다. Logos(논리), Ethos(신뢰), Pathos(감정). 좋은 논증은 이 세 가지가 함께 작동한다.

의사가 건강에 대해 이야기하면 우리는 더 쉽게 믿는다.
왜냐하면 신뢰가 있기 때문이다.
또 어떤 이야기가 감정을 움직이면 사람들은 더 쉽게 설득된다.

그래서 좋은 글쓰기는 단순한 논리 이상이다. 그것은 사람의 마음을 이해하는 작업이기도 하다.


# 인간은 논리적인 존재일까

심리학자 Daniel Kahneman은 인간의 사고를 두 시스템으로 설명했다.

System 1은 빠르고 직관적이다.
System 2는 느리고 논리적이다.
문제는 대부분의 판단이 System 1에서 이루어진다는 것이다.

우리는 먼저 직관적으로 결론을 내리고 나중에 논리를 붙인다. 그래서 논쟁에서 이런 일이 자주 일어난다.

사람들은 결론을 바꾸지 않는다. 대신근거를 바꾼다.


# 확증 편향

심리학자 Peter Wason은 흥미로운 실험을 했다. 사람들에게 어떤 규칙을 추측하게 했다. 대부분의 사람들은 자신의 가설을 확인하는 사례만 찾았다. 하지만 진짜 과학적 태도는 다르다. 가설을 반박하려고 시도해야 한다. 이것은 매우 어렵다.

왜냐하면 인간의 뇌는 자신이 틀렸다는 것을 귀찮아하기 때문이다.


#확률로 생각하기

예를 들어 의학을 생각해 보자. 어떤 검사가 95% 정확하다. 그렇다면 검사 결과가 양성이면 반드시 병이 있을까? 그렇지 않다. 이 문제를 다루는 방법이 베이즈 추론이다. 새로운 증거가 등장할 때마다 우리의 믿음을 조금씩 업데이트한다. 이 방식은 과학, 의학, AI에서 매우 중요하다.

세상은 대부분 확실하지 않기 때문이다.


#논증과 사회

논증은 개인의 생각 문제만이 아니다. 사회 문제이기도 하다. 철학자 Jürgen Habermas는 이렇게 말했다.

사회는 합리적 토론을 통해 발전한다.

사람들이 서로의 주장과 근거를 검토하고 더 나은 결론을 찾아가는 과정. 이것이 민주주의의 핵심이다. 만약 논증이 사라지면 남는 것은 힘과 감정뿐이다. 그래서 논증은 단순한 논리 기술이 아니라 사회가 작동하는 방식이기도 하다.


#작은 실험

오늘 하루 동안 사람들의 주장 속에서 다음 세 가지를 찾아보자.

주장, 근거, 추론.

뉴스 기사에서 "이 정책은 경제에 도움이 된다"는
주장을 보면,
그 근거는 무엇인지,
추론은 타당한지 생각해 보자.
또 하나의 실험.
자신의 생각을 이렇게 써보자.
"나는 ○○라고 생각한다."
"왜냐하면 ○○ 때문이다."
"이것은 ○○라는 의미다."

이 간단한 구조만으로도 생각은 훨씬 명확해진다.


#정리

우리는 이제 하나의 흐름을 볼 수 있다.

관찰은 질문을 낳는다.
질문은 가능성을 만든다.
하지만 논증은 그 가능성 중 무엇을 믿을지 결정한다.

논증은 생각을 설득력 있는 지식으로 바꾸는 과정이다. 그리고 아마도 좋은 글쓰기란 결국 좋은 논증을 만드는 기술일 것이다.



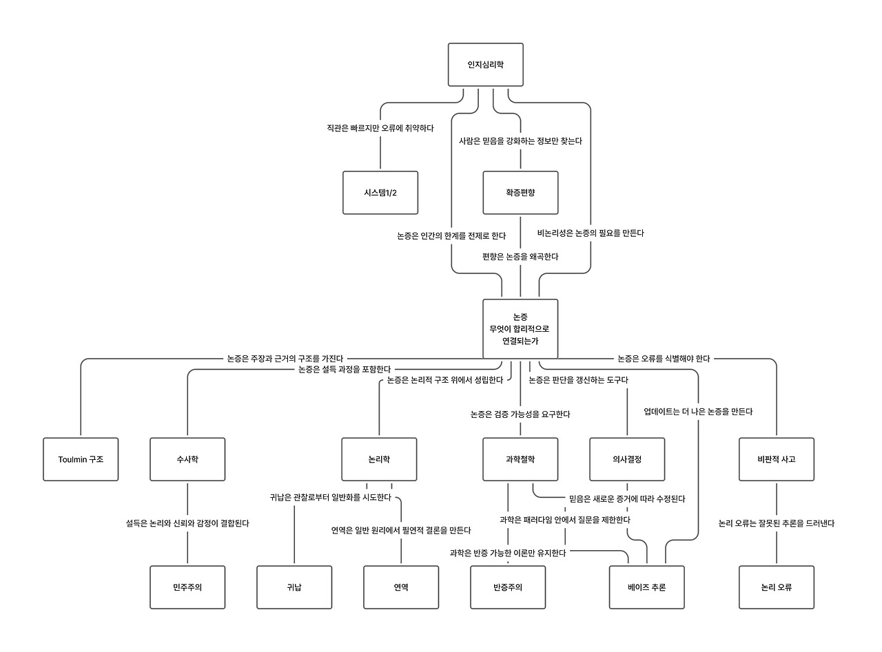
# 사고 관찰하기

- 다음 그림에 추가로 선을 그어서 연결한다

- 그 선을 그은 이유를 적는다. 아무거나 다 좋다. 떠오르는 모든 걸 적는다

- '논증'에 관한 나만의 마인드 맵을 만들어본다


이전 03화질문은 세계를 여는 문이다