brunch

개념지도 (Concept Mapping)

UX Design

by florent
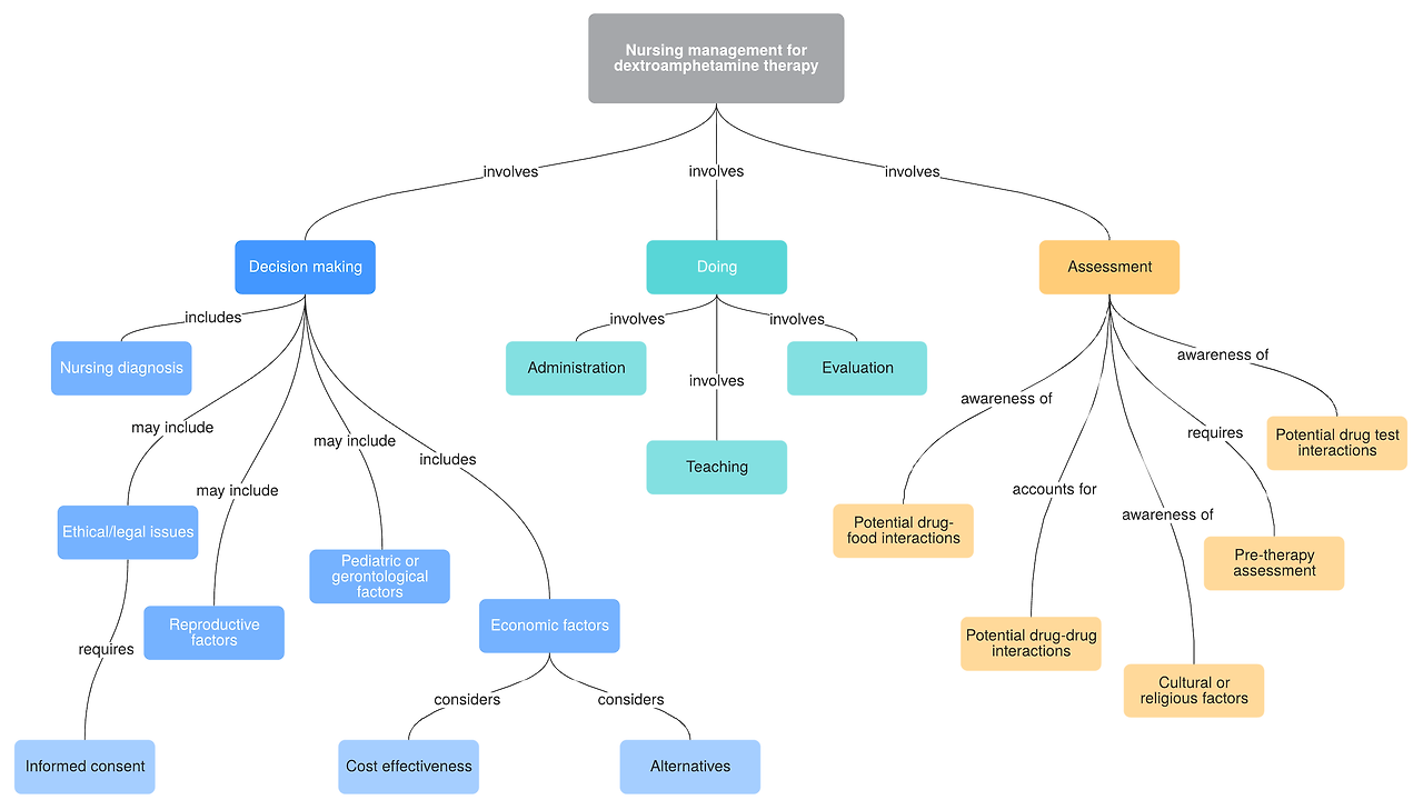
Nursing-Concept-Map-Example.png

이미지 출처: https://www.lucidchart.com/blog/how-to-make-a-concept-map


개념지도 (Concept Mapping)


새로운 개념들을 기존의 개념에 흡수 및 적용시킨 후 새로운 의미를 도출할 수 있도록 하는 시각적인 프레임워크

개념지도는 수많은 아이디어, 대상, 이벤트 등을 특정 영역의 지식 및 정보에 연결시킬 수 있도록 의미를 부여하는 과정(sense-making)

시스템 내의 복합성을 시각화하고, 아이디어, 대상, 이벤트간의 연결고리를 형성 및 파괴하면서 의미를 확장시켜나가는 데에 목적을 둠

개념지도는 하향의 계급도의 형태를 가지며, 최상위에 핵심 질문을 기점으로 일반적인 개념, 세부적인 개념들로 내려감



개념지도의 구성요소


개념(concept): 파악된 아이디어, 대상, 이벤트들을 나타내며 일반적으로 명사로 표현됨

연결어(linking word): 일반적으로 동사로 표현되며, 두개 이상의 개념들을 잇는 역할을 함

제시문(Proposition): 개념이 연결어를 통해 이어지면서 의미있는 문장으로 발현되는 것을 뜻함
- 제시문들이 만들어지면, 이미 알고 있는 지식뿐만 아니라 새로운 지식 또한 만들어질 수 있음



개념지도의 본질


이미 파악된 정보들에 새로운 연결고리와 관계를 만들어내면서 인사이트를 만들어내는 것



개념지도의 선제조건


연구하려는 영역에 대한 제대로 된 파악이 필수적 → 개념들에 대한 이해가 제한적이게 되면 개념들간의 상호연결성을 포착해내기 어려워짐

적절한 핵심 질문을 만들어내는 것(articulation of correct focus questions) → 개념지도의 맥락과 구조 형성에 필수적
ex1. 사람들은 어떻게 사진을 공유하는가 ⇒ 사람들의 현재 행동 양상에 대한 목록화
ex2. 사람들은 어떻게 사진을 공유하길 원하는가 ⇒ 보다 탐구적인 조사가 바탕이 되며 더 많은 가능성이 제시됨



개념지도의 제작 순서


1. 핵심 질문 선택

2. 15~24개의 개념들을 정립 후 핵심 질문에 맞게 일반적인 부분부터 세부적인 부분까지 계급화

3. 이 계급을 중심으로 종이나 컴퓨터를 통해 첫 예비(preliminary) 버전의 지도를 제작한 후 시행착오를 통해 최선의 개념 계급도를 이끌어냄

4. 어느 정도 지도가 명확해지면, 하위영역들간의 교차결합성을 확인해보고, 연결어들을 통해 개별 개념들을 더욱 상세화

5. 수정, 재배치 과정을 거듭하며 핵심 질문에 부합하는지 계속해서 확인하며, 위의 과정들의 기준들을 모두 충족할 경우 새로운 지식과 인사이트가 도출


원문 출처: Universal Methods of Design

keyword
작가의 이전글틴더(Tinder)