신라 금석문을 통해 본 갈문왕

선석열

by 조영필 Zho YP

宣石悅 (2002), 신라 금석문을 통해 본 葛文王, 신라문화제학술발표논문집, 23, pp.203-231.



지증왕은 냉수리비문을 근거로 문헌기록과 대조하여 사부지왕, 즉 습보갈문왕(卜好)과 부자관계로 되어지고 부자관계로 갈문왕을 계승하였음이 밝혀졌다.... 본고에서 특히 주목한 것은 王第가 생존시에 갈문왕으로 책봉된 것이다.


최근 갈문왕에 관련된 금석문이 발견되면서... 1976년 발견의 울주천전리서석에서는 갈문왕이 엄연히 생존하고 있었으며, 1988년 발견의 울진봉평신라비에 의하면 갈문왕이 추봉된 것이 아니라 국왕(寐錦王)에 버금갈 정도로 국정의 주요한 비중을 차지하고 있음이 밝혀졌다. 1989년 발견의 영일냉수리신라비에 의하면 至都盧 즉 智證王이 국왕 즉위 이전에 갈문왕으로 존재하였다는 점이 밝혀져 기존에 갈문왕은 왕이 될 수 없다는 통설이 수정되기에 이르렀다.


문헌기록에 의하면 지증왕은 내물왕의 증손 및 소지왕의 再從弟, 또는 눌지왕의 弟 기보갈문왕의 子 즉 내물왕의 손자로 되어 있어 문제가 되어 왔다. 그런데 냉수리비에 의거하여 보면 당시의 인명·지명 표기방식에서 계보의 혼선을 해결할 수 있는 실마리가 제공되어진다...


.... 1989년에 발견된 냉수리비는 지증마립간 재위 4(503)년 즉 마립간시기에 건립된 것으로서 갈문왕에 대한 중요한 내용이 기록되어 있다. 그 비문의 내용에는 503년 당시 지증왕은 마립간이 아니라 갈문왕이었으며, 뒤에서 자세히 검토하듯이 그의 父로 보이는 사부지왕 즉 습보갈문왕이 등장하고 있다. 이들 갈문왕을 봉평비나 천전리서석의 사부지갈문왕 즉 立宗갈문왕과 연결하면 祖-父-孫 3대에 걸쳐 갈문왕으로 존재하였음을 알 수 있다.



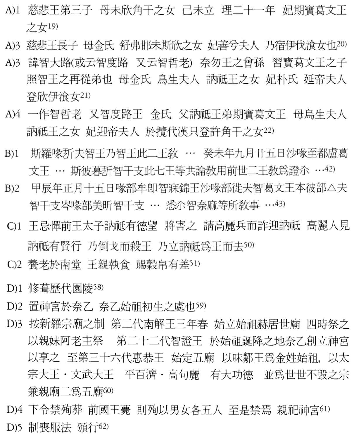
미추왕 이후 김씨왕실의 계보상에 문제가 되는 것은 습보와 지도로이다...


지증왕의 경우 A)3의 <삼국사기>에 의하면 습보갈문왕이 부로 되어 있으나, A

)4의 <삼국유사>에 의하면 기보갈문왕이 부로 되어 있다....


... 특히 여기서 주목되는 것은 '斯彼'인데, 이는 신라 중앙의 왕경 6부 중의 하나인 習比部를 가리키는 것으로서..... A)4의 <삼국유사>에 지증왕의 부로 되어 있는 기보갈문왕의 '期'자는 '斯'자의 오각으로 생각되므로, 기보갈문왕은 사보갈문왕으로 되어져 사부지왕과 동일인으로 보여진다... 그는 바로 습보갈문왕으로 비정할 수 있다.

.. A)3과 A)4의 기록에 보이듯이 습보는 그의 형제인 눌지왕의 女와 결혼하였고, A)1의 기록에서 보듯이 소지왕은 습보의 女와 결혼하여 두 가계는 서로 중첩되는 혼인관계를 맺고 있다...<삼국유사>가 부자관계를 중시하는 측면이 있으나.... 습보갈문왕의 녀는 소지왕과 결혼한 점에서 보면 소지왕과 지증왕은 처남·매부 사이가 되지만, <삼국사기>에서는 계보관계를 중시하여 지증왕은 내물왕의 증손이자 소지왕의 재종제로 되어 있다.... 이렇게 보면 습보갈문왕의 계보는 내물왕의 자이고 눌지왕의 弟이자 지증왕의 부로 되어지므로 다음과 같이 계보를 완성할 수 있다.




... 미사흔이 갈문왕으로 된 것은 그의 녀가 자비왕의 왕비로 納妃되면서다.... 습보갈문왕은 바로 卜好였던 것으로 추측할 수 있다.(???)


.. 習寶와 立宗은 왕제로서 갈문왕이 되었지만, 지증은 왕제로서 갈문왕이 된 것은 아니다.....




감상:

[미사흔 = 파호갈문왕] ≠ [복호 = 습보갈문왕] 관련 논리 전개는 그다지 설득력이 없어 보임, 음상으로 유사해보이는 파호와 복호를 {파호 ≠ 복호}로 주장하려면, 그에 합당한 설명이 별도로 필요한 법인데, 아무런 논거없이 그냥 당연하다는 듯이 기술함.


<위키백과 - 김복호>에서는 {복호 = 파호갈문왕} 이라고 하며,

또한 신라경순왕전비(新羅敬順王殿碑)의 "...八世奈勿王九世卜好十世習寶..."를 인용하여,

습보갈문왕은 복호가 아니라, 복호의 아들이라고 함.


따라서 자비왕의 부인이 파호갈문왕 또는 미사흔의 딸이라는 기사의 경우에 대해서도 그것은 그 딸의 부친에 대해 두 가지 가능성을 추정한 것이지, 파호갈문왕과 미사흔이 동일 인물이라는 것을 확증하는 근거는 될 수 없음, 즉 {미사흔 = or ≠ 파호갈문왕}.

이는 태종무열왕의 부친에 대해 용춘 또는 용수의 아들이라고 한 것이 용춘과 용수가 동일인이라는 것이 아니며, 용춘의 아들일수도 있고, 용수의 아들일수도 있다는 정황과 동일한 맥락, 즉 {용춘 = or ≠ 용수}.


그렇다고 한다면, 이 논문에서 주장하는 것과 같이, 습보가 왕제로서 갈문왕이 된 것은 더 이상 타당하지 않다.


또한 냉수리비의 사부지왕을 습보갈문왕으로 비정하는 것도 문제가 많다. 전세이왕 에서 사부지왕은 내지왕 앞에 나온다. 그렇다면, 당연히 내지왕(눌지왕)보다 앞선 왕이어야 한다. 습보를 복호라고 가정할 때면 동생이고, 복호의 아들인 경우에는 조카인 갈문왕 습보가 어떻게 형 또는 삼촌인 왕 눌지 앞에 기록될 수 있을까? 사부지왕(또는 참부지왕)은 실성왕(또는 실주왕)이 되어야 마땅하다.


20년 전에 가설적으로 제기된 논문이며, 역사적 진실은 아직 안개 속에 있으므로, 모든 측면에서의 완벽을 기대할 수는 없을 수밖에.

(2021. 7. 24)