브런치북 93호 항해 03화

[경제]PF구조 이해 및 리스크 측정을 통한 위기 점검

편집부원 오승주

by 상경논총

[태영건설 워크아웃, PF 위기의 신호탄]

국내 시공능력 16위의 태영건설은 지난 2023년 12월 28일 워크아웃을 신청했다. 태영건설의 위기는 금융권에서 하반기 내내 예견되던 사태였다. 근 5년간 태영건설의 매출액과 수주액은 꾸준히 증가하였지만, 2018년 말 기준 20.4%였던 차입금의존도 또한 2022년 말 26.5%에 이르기까지 꾸준히 상승했다. 이에 더해 23년 9월 기준 태영건설의 자기자본은 8,469억인데 반해 유동부채는 2조 1,804억원으로 부채비율이 258%에 달했다. 이처럼 부채도 많은 건설사가 PF 사업장에 무분별하게 보증까지 제공한다.


23년 12월 28일 금융당국의 발표에 따르면 태영건설의 PF 보증액, 우발채무로 평가된 금액이 3조 7,000억원 정도였다. 우발채무란 “장래에 일정한 조건이 달성될 경우 채무가 되는 것”을 의미하는데, 이 글에서는 PF 사업이 제대로 진행되지 않아 시행사가 빌린 돈을 시공사인 건설사의 채무로 잡히는 것이라고 이해하면 된다. 전체 보증액보다 중요한 건 부실 PF 보증이 얼마나 있는지, 즉 위험한 사업장에 보증한 금액이 얼마인지가 중요한데, 한국신용평가에 따르면 '위험이 큰 PF 우발채무'는 1조원 가량으로 평가된다. 아래 그림1을 통해 태영건설의 PF 보증규모가 타 건설사에 비해 과도한 수준이었음을 알 수 있다. 태영건설은 자기자본에 3배가 넘는 PF 보증을 제공했는데, 이는 보증을 제공한 모든 사업장에 동시에 문제가 발생할 경우 보유한 자본의 3배가 넘는 자금이 필요함을 의미한다.


AD_4nXdDV-vq-R9WQIK-nM3jyogxuotMVrQ6P_a-DPaCwO4aT5ZJ_ZB-UEoX_RRiP7TNkaVoQCKPf8KVuK0MpgqJcFYKT05Nb3yPg-PY09LQY_Wvda6L4mKqgoGXmo2zq7g5BHfYDqi2jgjssPJ33VXP6Co3D8Yv?key=6bgbONG99n2d-DJp3GDHfg 그림 1. 한국신용평가


워크아웃이 진행 중이던 태영건설은 24년 3월 한국거래소로부터 주식 매매거래 정지를 통보받는다. 거래 정지의 사유는 지난해 말 기준 -5,626억원의 자본총계를 기록하며, 완전자본잠식 상태에 접어들었음을 확인했기 때문이다. 완전자본잠식이란 자본총계가 0보다 작아지는 것으로, 이익잉여금 혹은 납입자본금을 완전히 잠식한 상태를 의미한다. 한국거래소는 기업의 자본잠식이 확인되면 유가증권시장 공시규정(제40조)에 따라 해당 기업의 주식거래를 즉시 정지시킨다. 이미 과도한 부채와 차입금을 기록하던 태영건설의 재무제표에 PF 사업장에 대한 보증채무 및 추가손실 충당부채 예측분이 선반영되며 재무안정성이 급격하게 나빠진 것이다. 그렇다면 PF가 무엇이길래, 대형 건설사가 휘청거리고, 나라가 들썩이는 걸까?


[PF 역사 및 구조]

국내 프로젝트 파이낸싱(Project Financing), 일명 PF의 역사는 크게 외환위기 이전과 외환위기 이후로 구분할 수 있다. 외환위기 이전의 PF는 주로 사회간접자본시설 및 선박과 같은 천문학적 자금 조달이 필요한 분야에서 제한적으로 사용되었다. 하지만 1998년 4월 신탁업법이 개정됨에 따라 은행이 불특정금전식탁으로 모은 신탁재산으로 부동산개발에 활용할 수 있게 되었다. 외환위기 이후 부동산 개발 사업이 시행사 중심의 사업으로 전환되었고, 시중은행은 부동산신탁상품으로 자금을 조달하여 시행사에 PF대출을 제공하며 한국 부동산 PF의 역사가 시작된다.


AD_4nXd-W0RXUqNAOggDJCt_4cjaM07vcHjKv6g8PDGVfzDmZH6g06WggNFfSp1iNFwSGVIToSJUw1W3-EfBm7D4lPuge5naehthXr-6Vy7plbKOSD5bRjMGjRabXcQ4y9OengHIa19M9unFc_ZM9dL0vZwvzdzs?key=6bgbONG99n2d-DJp3GDHfg 그림 2. NICE신용평가, 인베스트조선

부동산 PF는 1) 브릿지론 2) 본 PF 3) 집단대출의 순서로 실행된다. 우리나라 부동산 PF는 기대출한 자금을 다음 순서의 PF를 통해 순차적으로 상환하면서 사업을 진행한다. PF의 첫 번째 단계는 시행사가 자기자본과 브릿지론으로 토지를 구입하는 것이다. 규모가 영세한 시행사는 보유한 자본에 더해 본 PF에 앞서 필요한 최소한의 자금을 브릿지론을 통해 조달한다. (일반적으로 국내 시행사는 총사업비의 5~10% 수준의 자기자본을 기반으로 사업을 진행한다.) 이후 보유한 토지와 시공사의 신용보강을 통해 본 PF 자금을 빌려, 브릿지론을 상환한다. 공사가 시작되면 선분양을 통해, 수분양자로부터 중도금을 집단대출 형태로 조달하여 시행사가 챙겨가고, 시행사는 이 자금으로 공사를 진행한다.


일반적으로 금융기관에서 자금을 조달하고자 할 때 차주(돈을 빌리는 측)는 대주(돈을 빌려주는 측)에게 담보를 제공하는 경우가 많다. 하지만 한국 건설업의 특성상 규모가 영세한 시행사는 당장에 금융기관에게 제공할 충분한 담보가 없기에, 미래에 지어질 건축물 혹은 그 건축물로부터 발생할 미래 수익을 담보로 자금을 조달한다. 즉, PF는 해당 프로젝트의 사업성에 대한 신뢰를 기반으로, 즉 프로젝트의 미래현금흐름을 담보로 자금을 조달한다.


하지만 부동산 개발사업은 장기간에 걸친 대규모 사업이기에 거시경제 상황이나 날씨 등에 따른 공사 진척도 둔화 등 여러 위험이 존재한다. 그렇기에 부동산 개발사업은 현금흐름이 명확하지 못하고, 그렇기에 금융기관은 대출금을 회수하지 못할 수도 있다는 우려를 가질 수밖에 없다. 이에 금융기관은 사업성 외의 또 다른 신용보강을 요구하게 되는데, 그 대표적인 예가 시공사의 보증이다. 22년 말 기준 국내 시행업계 1위 업체인 DS네트웍스의 총자산은 3조 6천억원 수준이지만, 시공업계 1위 업체인 삼성물산은 총자산이 59조원이며, 시공 순위 16위인 태영건설의 총자산도 4조3천억원으로 DS네트웍스보다 규모가 크다. 즉, 영세한 규모의 시행사를 대신해 상대적으로 자산규모가 큰 시공사가 보증을 제공하여 부족한 신용을 메꿔왔다.


PF의 본래 목적은 프로젝트 자체의 사업성만을 고려하기에 담보를 초과한 대출액에 대해서는 소구할 수 없다. 즉, PF는 프로젝트 위험을 일방이 부담하는 것이 아니라 시행사, 시공사, 금융기관 등의 이해당사자가 각자의 역할과 능력 범위 내에서 서로 분담을 하는 것이 본질이다. 하지만 한국의 PF 구조는 그 본래의 의미에서 변질되어 사실상 시공사 보증을 활용한 대출로서 활용되고 있다. 즉, 한국의 부동산 PF는 사업계획과 수익성만을 기준으로 돈을 빌려준다는 PF의 외형을 띄고는 있지만, 실질적으로는 유사시 자금을 대신 상환할 보증대상이 나타났을 때 비로소 대출을 제공한다.


AD_4nXcJDfVaZbC7he-vc3qu55tdDXkHDrjQqQFZBHeCTbsfdRK0v23NqWNaaJHtn9mf5hIzq-ikN0TSeyLrILyx5f2Jkr6ls_AKj0id3d8rRErlvTVru5MHLteyfNJrKR_JOMI51YtCF549T8OWqpmKzyNfrn0?key=6bgbONG99n2d-DJp3GDHfg 그림 3. 한국은행. 미국연방준비제도, 4차산업행정뉴스

시공사와 시행사 모두에게 PF는 매출 견인의 1등 공신이었다. 담보력이 부족한 시행사는 덩치가 큰 시공사의 보증을 받아 사업을 실행하고, 시공사는 담보력을 제공하는 대신 시행사의 건설사업을 배정받아 공사수입을 벌었다. 2020년부터 시작된 저금리는 부동산 시장에 유동성을 공급했고, 건물만 올리면 손쉽게 분양이 나가던 상황에서 여러 건설사는 자사의 공사 수입을 위해 무분별한 PF 보증을 제공했다. 그러나 팬데믹이 지나가고, 21년 하반기부터 금리는 연속적으로 상승했다. 이에 더해 러우 전쟁이 발발함에 따라 원재료값도 상승했고, 부동산경기는 빠른 속도로 침체되었다. 부동산 경기 침체로 사업성이 낮은 건설 사업이 중단되었고, 수많은 시행사가 도산함에 따라 시공사의 보증주체인 시공사는 빚더미에 앉게 되었다.


[PF 위기의 의의, 금융기관의 부실]


AD_4nXfJO7K6VTHAfOknDJDvoVJkcMczXRi8nxRJN1LxiA5d0U5rfTUqao9pUSNgV0EcRczWNs9WgWwrHC5TlRR9mKAo4whyC9g7ZkcE9ATvlWPfJYuk7gGDAFIJ7GPahXh2g-9nJNzoHQ6f7rFt67yH0HPkeLaq?key=6bgbONG99n2d-DJp3GDHfg 그림 4. 금융위원회, 삼정KPMG

PF 대출은 저금리 기조에서 금융권의 주요 수익성 제고 방안으로 활용되었다. 제2금융권을 필두로 2020년 92.5조원이던 금융권의 부동산 PF 대출잔액은 2023년 135.6조 원으로 3년간 40% 이상 증가했다. 135.6조 원 중 은행권이 46.1조원 (33.9%), 비은행권이 89.5조원 (66.1%)이며, 비은행권 세부업권별로는 보험사가 42조원, 캐피탈이 25.8조원, 저축은행이 9.6조원, 증권사가 7.8조원, 상호금융이 4.4조원 순이다. 이처럼 PF 대출의 규모도 크지만, 국내 거의 모든 금융권이 PF 위험에 노출되어 있다는 점도 시사하는 바가 크다.


부동산 PF 대출에 대한 금융권 평균 연체율은 2023년 말 2.7%로 집계됐다. 특히, 증권업계가 13.7%로 가장 높은 연체율을 보였고, 저축은행이 6.9, 캐피탈이 4.7%로 그 뒤를 따랐다. 은행권의 연체율은 0.35%로 상대적으로 낮은 수치를 나타냈지만, 2022년 연체율이 0.01%였던 것을 고려하면 상당히 상승했음을 알 수 있다.


연체율의 상승은 곧 해당 금융기관의 수익성과 건전성 저하로 이어질 수 있다. 2023년 말 기준 국내 79개 저축은행 중 금융감독원의 권고치인 BIS 비율 8%를 넘긴 저축은행은 총 26개 사에 달한다. BIS 비율은 위험자산 대비 자기자본으로, 해당 비율이 높을수록 자산건전성이 양호한 것을 의미한다. 작년 7월 발발한 새마을금고 사태는 부동산 PF로 발생할 수 있는 시나리오의 단편이었다. 부동산 PF 부실이 뱅크런으로 이어지고, 하나의 금융기관의 부실이 금융시장 전반을 흔드는 모습을 보여줬다. 또 다른 금융기관 부실이 발생하지 않도록 PF 위험에 대한 정확한 파악과 대책이 필요한 시점이다.


[Z 스코어와 EDF를 활용한 주요 건설사 리스크 측정]

작년 말 태영건설 워크아웃을 시작으로, 24년 1분기에만 총 958곳의 건설업체가 파산하며 건설사 부실이 현실화하고 있다. 고금리가 지속됨에 따라 부동산 경기침체가 오랜 기간 이어지고 있고, 현재 태영건설을 포함한 대형 건설사 위기에 관심이 쏠리는 상황이다. 이에 태영건설을 포함해 과도한 PF 보증을 제공한 대형 건설사 5곳의 신용리스크를 측정하여 향후 한국 PF 위기를 점검해 보려 한다. 대표적인 신용평가모형인 Altman Z-score와 시장평가모형인 KMV의 EDF 모형을 활용하여 부도예상 건설사의 부도율을 측정하여, 국내 건설업체 부실화를 측정할 것이다.


Altman Z-score(이하 Z 스코어)는 1960년대 알트만 교수가 기업의 파산가능성을 측정하기 위해 만든 계산식이다. Z 스코어는 기업의 재무적인 특징에 가중치를 부여하여 객관적인 점수로 나타내는 평가방법론으로 오랜 기간 주요한 신용리스크 측정 방법으로 활용되고 있다. Z 스코어의 점수에 따른 파산가능성 및 계산법은 아래와 같다.


AD_4nXeR0ws6CfMm9VYvtEpHvsqVNQ-UKE5oxPZmoUjWuBmo0Z-598PGVRliA4hUtmDuFMEhGlEk-4xCSpFmA5aIqloUqrTlsPGYym3xLeiQQimB3cVgn37G6dQ2O7XvN-Vb_QvYWbTf3Bc9OFH94unXDnjAIs0?key=6bgbONG99n2d-DJp3GDHfg 그림 5. 금융리스크관리

Z = 1.2X1 + 1.4X2 + 3.3X 3 + 0.6X4 + 0.999X5

X1은 ‘운전자본(유동자산 - 유동부채)/총자산’, X2는 ‘이익잉여금/총자산’, X3은 ‘영업이익(EBIT)/총자산’, X4는 ‘시가총액/총부채’, ‘X5 : 매출액/총자산’ 이다.


해당 식에 따라 태영건설을 포함해 23년 9월 기준 PF 보증비율이 60%가 넘는 건설사인 롯데건설, 현대건설, HDC현대산업개발, GS건설의 Z 스코어를 구해보려 한다. 각 건설사의 PF 보증비율은 롯데건설 212.7%, 현대건설 121.9%, HDC현대산업개발 77.9%, GS건설 60.7%이며, 23년 말 워크아웃을 신청한 태영건설의 연결기준 PF 보증비율은 326.6%였다. 부도 계산 시에 사용한 재무지표들은 전자공시시스템에 공시된 사업보고서의 재무제표를 기반으로 하였고, 연결재무제표를 기준으로 계산하였다.


1. 태영건설의 Z 스코어 (21년~23년 결산 기준)


1) 태영건설 Z 스코어 (21년 결산기준, 주가 정보: 21년 12월 30일 주가 활용)

=> 0.0146 + 0.6063 + 0.1541 + 0.0841 + 0.7354 = 1.6


2) 태영건설 Z 스코어 (22년 결산기준, 주가 정보: 22년 12월 29일 주가 활용)

=> 0.01 + 0.5821 + 0.0756 + 0.0273 + 0.6014 = 1.3


3) 태영건설 Z 스코어 (23년 결산기준, 주가 정보: 23년 12월 26일 주가 활용)

=> -0.3701 + 0.0931 -0.0281 + 0.0125 + 0.6371 = 0.35


태영건설의 Z 스코어는 23년 1.6으로 당시 1.8 이하의 점수를 기록하며 부도 가능성이 높은 것으로 판단됐다. 이후 2년간 Z 스코어는 하락 추세를 보였고, 22년 1.3, 23년 0.35의 Z 스코어를 보였고, 2023년 말 태영건설은 워크아웃을 선언했다.


2. 롯데건설 Z 스코어 (23년 결산기준)

롯데건설은 비상장 기업이기에 시가총액 대신 자본의 장부가치인 총자산-총부채 값을 대체하여 사용하였다. 23년 결산 기준 롯데건설의 Z 스코어 값은 5.19로 부도 가능성이 거의 없는 것으로 보인다. [0.474 + 2.0734 + 0.3531 + 1.0572 + 1.231 = 5.19]


3. 현대건설 Z 스코어 (23년 결산기준)

현대건설의 Z 스코어에서 시가총액은 일반주와 우선주 각각의 수량에 12월 28일 기준의 주가를 곱하여 계산했다. 23년 결산 기준 현대건설의 Z 스코어 값은 2.81로 부도 경고 구간에 포함된다. [-0.2411 + 0.9220 + 0.1475 + 1.0254 + 0.9593 = 2.81]


4. HDC현대산업개발 Z 스코어 (23년 결산기준)

HDC현대산업개발의 Z 스코어에서 시가총액은 일반주의 수량에 12월 28일 기준의 주가를 곱하여 계산했다. 23년 결산 기준 HDC현대산업개발의 Z 스코어 값은 1.39로 부도가능성이 매우 높은 구간에 포함된다. [0.3145 + 0.2342 + 0.0891 + 0.1564 + 0.5928 = 1.39]


5. GS건설 Z 스코어 (23년 결산 기준)

GS건설의 Z 스코어에서 시가총액은 일반주의 수량에 12월 28일 기준의 주가를 곱하여 계산했다. 23년 결산 기준 HDC현대산업개발의 Z 스코어 값은 0.89로 부도가능성이 매우 높은 구간에 포함된다. [-0.1223 + 0.3268 + 0.1634 + 0.034 + 0.4898 = 0.89]


PF 보증비율이 높은 5개 건설사의 Z 스코어를 구해본 결과, 태영건설뿐만 아니라 HDC현대산업개발과 GS건설의 부도가능성도 매우 높은 수준으로 측정되었으며, 현대건설의 Z 스코어도 부도 경고 구간에 포함됨을 확인했다. 건설사의 성적표라고 불리는 2023년 시공능력순위에서 현대건설은 2위, GS건설은 5위, HDC현대산업개발은 11위를 기록했다. Z 스코어에 따르면, 태영건설보다 더 높은 시공능력순위의 건설사도 부도에 노출되어 있다.


KMV의 EDF 모형은 주가와 같은 시장정보를 활용해 채무불이행 가능성을 평가하는 모형이다. 블랙-숄츠 옵션평가모형을 기반으로 주가를 이용하여 부도점을 추정하고, 이를 통해 부도확률을 산출한다. 간단히 말해 자산의 시장가치가 부채의 시장가치보다 작아질 경우 부도가 발생한다고 가정하여 부도확률을 추정한다.

EDF 모형은 금융리스크관리 교재를 참고하여 Python을 활용해 다음과 같은 과정을 거쳐 계산했다.


EDF 모형은 금융리스크관리 교재를 참고하여 Python을 활용해 다음과 같은 과정을 거쳐 계산했다. 1)FinanceDataReader에서 EDF 값을 계산하려는 기업의 주가 데이터를 불러온다.

2)FinanceDataReader에서 불러온 값으로 다음과 같은 계산으로 시가총액, 자산가치, 부도점, 수익률을 구한다.

- 시가총액 = 종가 x 주식 수

- 자산가치 = 시가총액 + (총부채 - 현금및현금성자산)

- 부도점 = 유동부채 + 0.5 x 비유동부채

- 수익률 = N일종가 - N-1일종가/N-1일종가

3)랜덤워크, 즉 계산의 시작점이 되는 주가로부터 미래 1년간의 임의적인 가격변화에 대한 무작위 경로를 생성한다. 1년은 영업일 기준인 252일로 설정하였으며, PLT 함수를 사용하여 시각화한다. 2024년 초 기준의 EDF를 구하기 위해 2023년 1월 1일부터 2023년 12월 31일까지의 주가 데이터를 활용한다.

4)앞서 실행한 랜덤워크 시뮬레이션을 1,000번 실행하여 무작위성을 포함할 수 있는 확률적 모델인 몬테카를로 방법을 활용한다.

5)시작일로부터의 252일 후의 1,000개의 결과치들을 분포로 만들어 막대그래프로 표현한다.

6)최종적으로 1,000개의 결과치 중 앞서 구한 부도점보다 낮은 값의 개수, 즉 해당 기업의 1년 후 주가가 부도점보다 낮을 확률인 EDF를 구한다. 붉은 선으로 표시된 부도선보다 작은 값이 부도가 발생할 시뮬레이션을 의미한다.


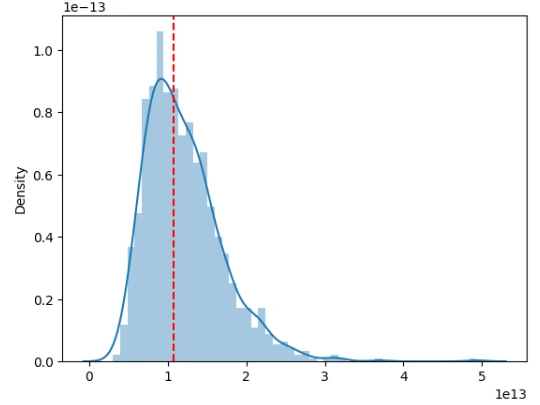
아래는 2023년 결산 기준, 태영건설의 EDF 산출 과정의 단계별 그림이다. 결과적으로 1,000개의 시뮬레이션 중 부도점 이하의 시뮬레이션이 총 457개로, 2024년 초 기준 태영건설의 부도율은 45.7%로 산출됐다.


AD_4nXeMUnexIyb0IqLlM0TRbqq4G8A51A5x5wubK-EEXJn4cAzt92mcMvgIoL0gVvWewUSK6-D3pIHAxUOv0BQdlXsW3np8W8F9z7fXZIViEkVw621gze5wFML_XlatIPwfTKlZknuco2u4BAzrxNBUUYcr73W9?key=6bgbONG99n2d-DJp3GDHfg 1. 주식가격 랜덤워크


AD_4nXdweOrUohoIKSADLl2OhUjk18XOgkrdI69n5QFE2woXIy2zYAMNzmGgjsTBUIz3zvTofVxiVw9qE1P9VWzlhp3NvrRru0stxtGdKEcNUyB-LKwAsf8a6xdq30IW_0-po96tb_hvdOU4MPetoAgYw_1hu0tD?key=6bgbONG99n2d-DJp3GDHfg 2. 몬테카를로 시뮬레이션


AD_4nXcUQtvyA8dOFkZB1LBL20pVVWjUun2XIR3LA-mjW9tUftCsRUppPVNe7uaT1TvXBFPQ7ym_jUOBV6yaksLwrDel7RIi2tqK2jR0dJBFN9uxhKkZXeXCVwRZL9JEWJPvPQTBsFBiN_hsr9FOfsEy2eNxSEE?key=6bgbONG99n2d-DJp3GDHfg 부도율 분포

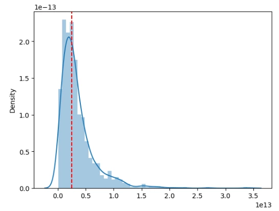
앞선 계산에서 1.8보다 낮은 Z 스코어를 가진 HDC현대산업개발, GS건설의 EDF를 위 과정을 거쳐 구한 결과는 아래와 같다.


AD_4nXeFC-fYaozcyVzqd8Cma63na4yWUkkGBxSRNom7JtudbES66N2BZdC3OzUuK-8ucEc4K9MGAf_8oK-Xihzf9dlQq4FAzC6oG-TrHCNNDbHwlFRey1EOy5FXzj8NZ9jRXlf43VkFlDdJMJolujtP9RadJNGP?key=6bgbONG99n2d-DJp3GDHfg 1. HDC현대산업개발의 EDF

23년 결산 기준 재무요소와 23년의 주가 데이터를 기반으로 계산한 HDC현대산업개발의 EDF는 0.294이다. 이는 24년 초를 기준으로 1년간 변동한 자산가치의 결과값이 동 시기 부도점보다 낮을 확률이 29.4%라는 것을 의미한다. 즉, 24년 초 기준 HDC현대산업개발의 1년 내 부도율은 29.4%이다.


AD_4nXcxkOSKi_xqdxNc9YtfBdhYm9V33PBM57cCzd_WV1vtEzSAm3xZ7ekLWBaY1-NCclKONIBmEB2Qpd4LGXp9RcLtYbTSy9LbHlhfigHCbuv7h5mjs9Txcls1AzFKNqSVSyWqpOY_HiIJ-3_w3YT2MNdgLMpd?key=6bgbONG99n2d-DJp3GDHfg 2. GS건설의 EDF

23년 결산 기준 재무요소와 23년의 주가데이터를 기반으로 계산한 GS건설의 EDF는 0.46이다. 이는 24년 초를 기준으로 1년간 변동한 자산가치의 결과값이 동 시기 부도점보다 낮을 확률이 46%라는 것을 의미한다. 즉, 24년 초 기준 GS건설의 1년 내 부도율은 46%에 달한다.


[시행사의 과도한 대출 레버리지와 시공사의 과도한 PF 보증 방지]

위 사례 분석에서 알 수 있듯이 국내 부동산 PF 부실은 대형 건설사까지 휘청거리게 했고, 건설사의 위기는 도미노처럼 국내 경제환경 전반에 상당한 영향을 미칠 것으로 예상된다. 당장의 부동산 PF 위기는 금리가 인하될 경우 해결 될 수도 있겠지만, 좀 더 장기적인 관점에서 PF 위기를 방지하기 시행사와 시공사의 과도한 욕심을 억제하기 위한 방법이 필요할 것이다.

첫 번째 방법은 PF 브릿지론의 과도한 대출 레버리지를 제한하는 것이다. 국내 부동산개발의 경우 총 사업자금 대비 10% 미만의 자본금에 90%가량의 PF 브릿지론을 조달하여 사업을 진행한다. 반면 부동산 개발 형태가 발달되어 있는 미국의 경우 부동산개발에 앞서 총사업비의 20%~30% 가량의 초기자본금을 갖춘다고 한다. 즉, 개발의 주체인 시행사가 더 많은 자기자본을 갖춘 뒤 사업을 진행할 수 있도록 규제하는 방법이 있을 것이다.

두 번째 방법은 신용평가 시 PF 보증비율을 주요한 지표로 반영하는 것이다. PF 보증비율이란 건설사(일반적으로 시공사)의 자기자본 대비 PF보증 정도를 나타낸다. 현재 국내 3대 신용평가사 중 건설업평가방법론의 Mapping 표에서 PF보증비율을 명시한 곳은 한국신용평가 한 곳에 불과하며, 한국신용평가 역시 PF 위험을 주관적인 요소로 남겨두었다. 즉, 시공사의 자기자본 대비 PF보증 정도를 나타내는 PF 보증비율을 객관적인 % 구간에 따라 점수를 부여하여, 시공사의 무분별한 PF 보증을 방지할 수 있을 것이다. 즉, PF 대출 레버리지 제한을 활용해 시행사의 초기자본금 규모를 높이고, 신용평가 시 PF보증비율을 주요 지표로 반영하여 시공사의 무분별한 PF 보증규모를 낮춰 부동산 PF의 핵심 주체인 시행사와 시공사의 안정성을 높일 수 있을 것으로 기대한다.

건설업은 경기 침체기에 경제 유발효과를 유발하기 위한 국가 경제의 기간 사업으로의 역할을 지니고 있는 데 더해 인간이 살기 위해 필요한 공간을 구축한다는 면에서 공공적인 성격을 가지고 있다. 건설업이 사업 주체의 과도한 욕심에 휘둘리는 것이 아닌 이 사회에 필요한 시설을 적절히 공급하는 주체의 역할을 다할 수 있길 바라며 글을 마친다.



[참고문헌]

- 정상빈, “‘ 태영 거래정지.. 워크아웃 정상 진행”, MBC NEWS, 2024.03

- 김갑진, “경기침체 때마다 나타나는 PF발 위기… 극복 방법”, 오마이뉴스, 2022.10

- 양선우, “2조원대 정보사 부지 개발, 건설사 ‘책임준공’ 배제… 사업성은 의견 분분”, 인베스트조선, 2019.07

- 노승환 외 3인, 「부동산PF 관련 주요 이슈와 향후 전망」, 삼정KPMG 경제연구원, 2024.4

- 유정근 외 1인, 「부실화된 부동산 PF 사업장의 효율적인 관리방안」, 부동산학연구 제16집, 2010.9

- 찬호, “시총 1천억 회사로 나라가 들썩인 이유”, Economy Insight, 2024.03

- 배인성, “한국형 부동산 PF와 국제금융시장 PF 차이 및 개선방안”, DEALBOOK, 2024.04

- 김국우, “한국과 미국의 금리 정책 비교”, 4차산업행정뉴스, 2023.08

- 이재용, “[보도자료] 23.12말 기준 금융권 부동산 PF 대출 현황”, 금융위원회, 2024.03

- “BIS 자기자본비율”, 국가발전지표, 2024.01

- 김준현, “지역 1위, 건설업체 줄줄이 도산… IMF때보다 힘들다”, 에너지경제신문, 2024.03

- 원재환, 「금융리스크관리」, 법문사, 2022.6

- 전지훈 외 3인, 「건설산업 2023년 3분기 실적 및 업황 점검」, 한국신용평가, 2023.11

- 김두현, “건설사 도급순위 지각변동… 시공능력평가 살펴봤더니”, 매일경제TV, 2023.08

- 태영건설, 「사업보고서 (2023.12) - 사업의 개요」, 전자공시시스템(DART), 2024.03

keyword
이전 02화[경제] 공적보증의 역할과 현황