brunch

선택받는 UX는 검색어가 아니라 구조다

by dionysos

< 검색은 고객의 질문이다. 하지만 답은 UX가 해야 한다...>



우리는 너무 자주 검색창만 바라보고 있습니다. 사람들이 무엇을 찾는지, 어떤 키워드를 쓰는지, 어떤 조건을 붙였는지...


하지만 고객은 검색을 통해 ‘질문’을 던졌을 뿐 입니다. 정작 중요한 건, 그 질문에 대한 답을 우리가 어떻게 보여줄 것인가 인데요.


첫 클릭은 검색어가 이끌지만, 전환은 구조가 이끌게 됩니다. 이번 글에서는 “검색 이후”의 UX 전략, 다시 말해 검색이 끝난 후 고객이 어디로 향하게 되는가를 설계하는 법을 이야기하려 합니다.



< PART 1 - 검색 이후, 고객은 어디로 가는가?...>


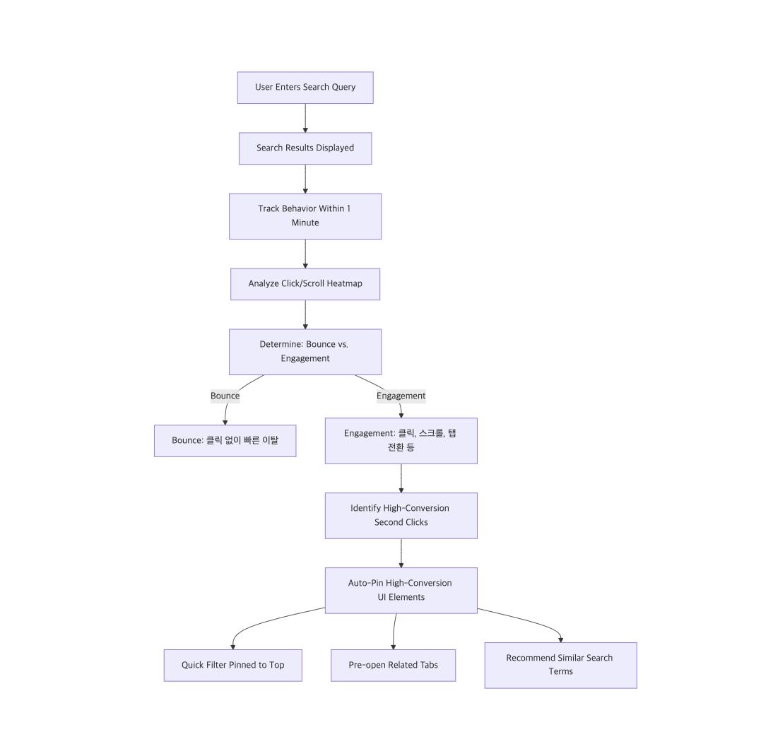
검색은 시작에 불과합니다. 고객은 이후 다음 중 하나를 선택하게 됩니다.

✅ 클릭 후 계속 탐색

❌ 이탈 후 재검색

❓ 새로고침 → 공백


이때 중요한 건 “두 번째 시선”입니다. 고객이 검색 결과를 보고, 어디에 두 번째로 시선을 두는지, 그 다음 무엇을 클릭하게 되는지를 설계하는 것이 UX 전략의 시작이라고 볼 수 있습니다.



� 예시를 통한 설계방법


• Shopify: 검색 결과 하단에 ‘연관 카테고리 바로가기’ 노출 → 검색 → 상품 → 카테고리 탐색 흐름 유도




⚒ 설계 방법 (예시)


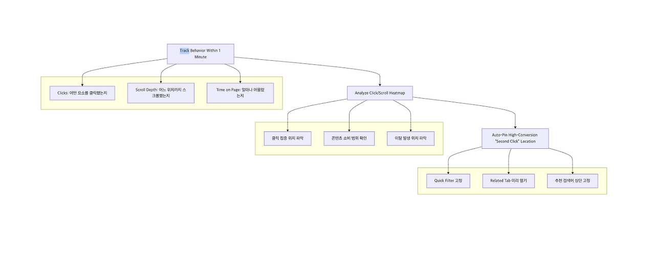
[Track Behavior Within 1 Minute]

� 사용자가 검색 결과 페이지에 도달한 후 1분 이내의 행동 로그를 수집

└ 분석 항목:

- Clicks: 어떤 요소를 클릭했는지

- Scroll Depth: 어느 위치까지 스크롤했는지

- Time on Page: 얼마나 머물렀는지

� 사용자의 첫 반응과 관심 유무를 빠르게 파악하여 UX 개선 기반 확보

[Analyze Click/Scroll Heatmap]

� 수집한 클릭 및 스크롤 데이터를 시각화하여 패턴 분석

└ 파악할 수 있는 사항:

- 어떤 위치에서 집중적으로 클릭이 발생하는가

- 사용자가 어느 섹션까지 콘텐츠를 소비했는가

- 특정 영역에서 이탈이 많이 발생하는가

� 히트맵을 통해 콘텐츠 배치 및 인터랙션 구조 개선

[Auto-Pin High-Conversion “Second Click” Location]

� 전환으로 이어지는 두 번째 클릭 위치를 분석하여 UI에 고정 노출

└ 예시:

- Quick Filter (자주 선택된 필터 항목)

- Related Tab (연관 콘텐츠/서비스 영역)

- 추천 영역 상단 고정

� 반복적으로 전환에 기여하는 요소를 자동 고정함으로써 UX 효율 및 전환율 향상



< PART2 - 검색어보다 중요한 것은 ‘읽히는 문장’>


검색어는 고객의 내면을 보여주는 행동패턴과 같습니다. 하지만 구매나 지원은 ‘문장’을 읽고 결정되게 되는데요 검색어는 의도지만, 문장은 행동을 만든다고 볼 수 있습니다.


� 예시를 통한 설계방법


• Indeed: 공고 첫 줄에 “우리는 이런 분을 기다립니다”형 문장 도입 → 지원 전환률 증가


⚒ 설계 방법 (예시)


[User Enters Search Query]

지금 바로 작가의 멤버십 구독자가 되어
멤버십 특별 연재 콘텐츠를 모두 만나 보세요.

brunch membership
dionysos작가님의 멤버십을 시작해 보세요!

성공하는 PO가 되기 위해 글을 쓰고 있습니다.

125 구독자

오직 멤버십 구독자만 볼 수 있는,
이 작가의 특별 연재 콘텐츠

  • 최근 30일간 18개의 멤버십 콘텐츠 발행
  • 총 128개의 혜택 콘텐츠
최신 발행글 더보기