brunch

<성재일기>의 세계

사람 좋은 양반의 남부럽지 않은 인생

by 소주인


<성재일기>를 쓴 금난수는 1530년에 태어나 1604년에 향년 70세로 사망하였다. 본관은 봉화이며 호는 성재(惺齋), 자는 문원(聞遠)이다. 아버지는 첨지중추부사 금헌(琴憲), 어머니는 영양남씨(英陽南氏)로 교수 남식(南軾)의 딸이다. 처는 조목(趙穆)의 누이동생으로, 금난수는 조목과 평생 친하게 지냈고, 처가 제사에 참석하기도 하며 또 아내의 서얼 형제들과도 교류하였다.


금난수의 집안은 경상북도 안동의 예안에 기반을 두고 있었다. 덕분에 금난수는 퇴계 이황의 문하에서 수학할 수 있는 기회를 얻었다. 금난수의 글을 모은 <성재집>에는 이황 및 영남지역의 문인들과 나눈 편지들이 실려 있어서 금난수의 학맥을 짚어낼 수 있는 근거가 된다. 이황은 금난수가 지은 정자인 고산정에 부치는 시를 써 주기도 했다.(검색하다보니 미스터 선샤인 촬영지라고 한다)


日洞主人琴氏子 일동이라 그 주인 금씨란 이가

隔水呼問今在否 지금 있나 강 건너로 물어보았더니

耕夫揮手語不聞 쟁기꾼은 손 저으며 내 말 못 들은 듯

愴望雲山獨坐久 구름 걸린 산 바라보며 한참을 기다렸네


2493310_image2_1.jpg?type=m4500_4500_fst&wm=N 고산정(https://terms.naver.com/entry.naver?docId=2029395&cid=42856&categoryId=42856)


금난수가 살던 부포리에는 성성재종택이 있는데, 금난수의 집에 이황이 성성재라는 이름을 붙여주었다고 한다. 부포리 일부는 1974년에 안동댐이 건설되면서 수몰되었다. 성성재종택에는 지금도 금난수의 후손이 거주하면서 관리를 맡고 있다고 한다.


IM_KYH_8027_2_002.jpg 성성재종택(http://story.ugyo.net/front/sub05/sub0503.do?chkMultId=IM_KYH_8027_2_002&chkAttrCode=0204)


금난수의 형제로는 누이가 세 명이 있었고, 서얼 아우가 하나 있었다. 금난수는 매제, 처남, 동서, 외사촌, 고종사촌 등 여러 친족들과 두루 교류하였다. 조선시대에 여성이 출가외인이었다는 말은 사실상 허구에 가까운 말이다. 유교 탈레반이 판치던 조선 후기~말기에는 잠시 그런 경향이 있었을수도 있겠으나 피가 당기는 것을 어찌 막을 수 있었겠는가.


금난수의 일기에는 고모, 이모, 친누이, 사촌누이, 친딸, 조카딸 등 여러 여성들이 심심찮게 등장한다. 여성들은 제사를 기내고, 제수품을 보내며 남자 형제와 다름없이 자신의 집안 행사에 참여하였다. 또 제사가 끝나면 남녀노소 가릴 것 없이 다함께 방에 둘러앉아 술을 마시고 이야기를 나누는 정다운 모습도 자주 보인다.


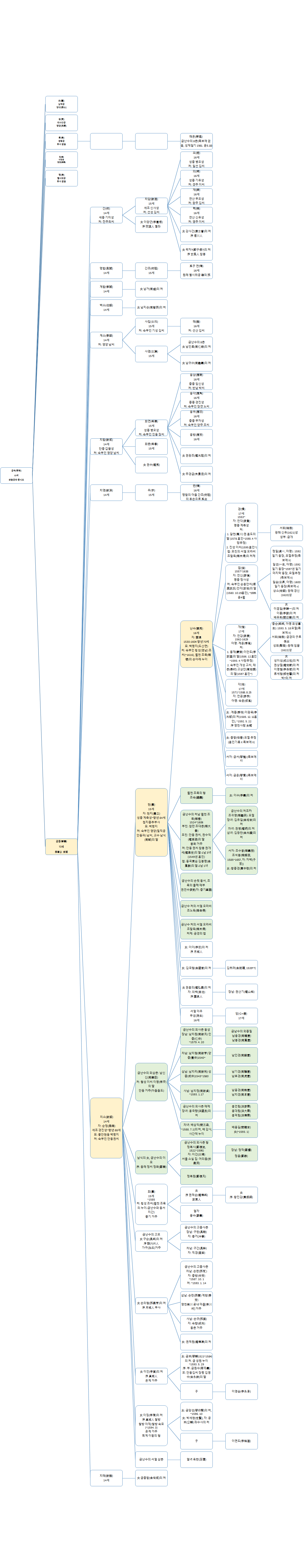
금난수의 슬하에는 아들 넷에 딸 둘, 그리고 서자 두 명이 있었다. 아들 넷 중 막내인 금각은 남달리 총명했지만 열 일곱살의 나이로 요절하고 말았다. 또 딸 중에서도 둘째딸도 어린 나이에 사망하였다. 그나마 시집을 갔던 큰딸도 혼인한 지 7년만에 요절하였고, 금난수는 손수 딸의 장례를 치렀다. 살아남은 세 아들은 모두 독립된 가계를 형성하였다. 다만 큰아들 금경은 후손을 두지 못하여 셋째아들 금개의 아들을 양자로 삼아 대를 이었다.


image.png 만드는 데 엄청난 공력이 든 금난수 가계도


금난수는 32세가 되던 1561년에 서울에서 거행된 식년시에서 소과 생원시에 응시하였고, 중간 이상의 나쁘지 않은 성적으로 급제하였다. 그리고 첫 관직을 얻은 것은 그로부터 18년 뒤인 1579년이었다. 너무나 길고 긴 대기발령 상태였다. 하지만 녹봉이 없어도 금난수가 생계를 꾸리는 데는 아무런 문제가 없었다. 김광계처럼 화회문기가 남아 있지는 않아서 재산이 어느 정도였는지 짐작하기는 어렵지만 금난수가 생계를 걱정하는 일은 결코 일기에 등장하지 않는다. 금난수는 낙천적이고 유머러스한 성격을 가졌던 것 같은데, 이런 성격을 갖추게 되는 데는 여유로운 환경도 한 몫 한 것이 아닌가 싶다.



금난수가 처음으로 맡은 자리는 태조 이성계의 비 신의왕후의 능인 제릉 참봉이었다. 제릉은 황해도의 개성 근처에 있다. 예안으로부터는 아주 먼 곳이었기에 금난수는 제릉 참봉으로 있는 2년 동안 집에 가지도 못하고, 아들의 혼례에도 직접 참석할 수 없었다. 그나마 다행인 것은 1581년에 제릉 참봉에서 집경전 참봉으로 자리를 옮긴 것이었다. 집경전은 경주에 있었기에 금난수는 집에 기제사를 지내러 갈 수도 있었다. 1585년에는 드디어 종9품에서 종8품으로 승진하여 장흥고 봉사직으로 옮겨갔다. 장흥고는 도성에 있었기에 금난수는 다시 한 번 먼 길을 떠났다. 1587년에는 다시금 승진하여 종7품 직장이 되었고, 1590년까지 관직에 있었다.



IM_KYH_8066_1_001.jpg 제릉(http://story.ugyo.net/front/sub05/sub0503.do?chkMultId=IM_KYH_8066_1_001&chkAttrCode=0204)


IM_KYH_8104_1_001.jpg 경주 집경전 터(http://story.ugyo.net/front/sub05/sub0503.do?chkMultId=IM_KYH_8104_1_001&chkAttrCode=0204)


1592년, 63세가 된 금난수에게 큰 시련이 닥친다. 임진왜란이 일어난 것이다. 동래가 함락되었다는 소식은 금세 안동에 전해졌다. 안동 역시 얼마 지나지 않아 왜군에게 털렸다. 안동보다는 그래도 좀 더 외진 곳이었던 예안은 안동만큼 처참한 꼴을 당하지는 않았으나, 금난수는 가족을 이끌고 인근 산의 석굴로 피해 자신의 집이 가토 기요마사 휘하 왜군의 손에 유린당하는 모습을 지켜보아야 했다. 예안 현감의 형도 왜군에게 피살되었다.


금난수는 아들들과 함께 향병을 조직하는 일에 가담한다. 금난수의 처남인 조목 역시 의병을 모집하고 군량미를 지원하였다. 조목의 후원을 받아 안동 여러 고을의 향병 대장이 된 인물이 바로 <매원일기>를 쓴 김광계의 부친인 김해이다. 금난수의 큰아들 금경은 군량을 조달하는 직책을 맡았다. 이러한 상황에서 금난수는 딸을 전염병으로 잃었다. 전시였기에 약 한번 제대로 써 보지 못하고, 장례 역시 너무나 조촐했다. 전염병 뿐 아니라 굶주림도 사람들을 괴롭혔다. 금난수는 적어도 굶지는 않았으나, 여러 사족들은 곤궁한 처지에 놓여 금난수를 찾아와 도움을 청하였다. 조목도 자신의 서자를 보내 곡식을 보내달라고 부탁했다.


많은 사람들이 전쟁으로 가족을 잃었다. 아픔은 10년이 지나도 쉬이 잊히지 않았던 것 같다.1596년, 금난수는 봉화 현감에 제수되어 사은숙배를 하러 도성으로 향했다. 임진왜란과 정유재란이 있은 뒤로 한 번도 서울에 가보지 않았던 금난수는 전란으로 황폐해진 나라 꼴을 보며 충격을 받았다. 여러 지방의 관청이 여전히 불탄 채로 복구되지 않았다. 도성도 마찬가지였다. 자기 나라로 돌아가지 않은 명나라 사람들은 도성을 횡행하며 사람들에게 행패를 부리기도 했다.


금난수는 67세의 나이로 관직생활을 마무리하였다. 새로 성주판관에 임명되었으나 금난수는 굳이 부임하지 않고 벼슬을 사양하였다.


금난수는 예안에서 편안한 노후를 보냈다. 늘 그랬던 것처럼 여러 사람과 교류하며 꽃구경도 하고, 술도 마시고, 손주들의 문안인사도 받으면서 큰 일 없는 나날을 보냈다. 걱정할 것은 아무것도 없었다. 아들들은 관직을 얻었고, 손주들도 잘 크고 있었다.


1604년 2월 13일. 금난수의 일흔 번째 생일이 돌아왔다. 금난수는 자신의 생일을 축하하기 위해 모인 가족들이 보는 앞에서 조용히 눈을 감았다. 정월부터 조금씩 기운이 쇠해졌는데, 꼭 한 달만에 사망한 것이다. 금난수는 죽기 하루 전날까지 일기를 썼다. 모두가 바라는 죽음이 바로 이런 것이 아니었을까.




keyword
매거진의 이전글<매원일기> 읽기 종료