brunch

브런치에다가
브런치 개선점을 써봤습니다

[코드스테이츠 PMB 16기] W4D3

by Bennett

# 아래의 내용은 코드스테이츠 PMB 16기 과정 중 일간 과제를 수행하기 위한 학습 과정입니다.

# 목표 : 서비스의 UX / UI 개선점을 분석하고 정리해보기(User Flow, PRD)


✔ 시작하며


사람들은 새해를 맞이하면서 새로운 마음으로 신년 목표를 세우기에 여념이 없습니다. 신년 목표를 세우기 위해 사람들은 '작년엔 내가 어떻게 살았는 지', '아쉬웠던 점은 무엇인 지' 생각하면서 올 해는 더 멋진 나를 위해 생활습관을 개선하거나 자기계발을 위한 다양한 활동을 합니다.


기업도 그렇습니다. 서비스를 이용하는 고객들이 어떻게 이용하고 있는 지 고객 로그나 다양한 데이터들을 기반으로 더 나은 서비스를 위해 기능을 새로 만들거나, 더 고객이 편한 서비스를 이용할 수 있도록 다양한 부분을 개선하곤 합니다.


오늘은 코드스테이츠 PMB 4주차 3일 째를 맞아, 제가 지금 글을 쓰고 있는 브런치를 분석해보려고 합니다.

오늘 진행 할 내용은 고객이 서비스를 이용하는 과정(User flow)을 살펴보고, 그 과정에서 개선사항을 도출하고 개선사항을 실제로 개발하기 위한 기획 문서인 PRD(Product Requirement Document, 요구사항 문서)를 작성해내는 것까지가 목표입니다.


브런치에서 이전부터 글을 써왔고, 현재 코드스테이츠 PMB 과제를 업로드하면서 브런치를 선택한다는 것이 조금은(?) 고민이 되었지만, 최근에 가장 많이 사용하는 서비스가 브런치인 만큼, 더 나은 서비스가 되었으면 하는 마음에 지금부터 브런치를 조금이라도 더 개선할 부분이 있는지 들여다보겠습니다.





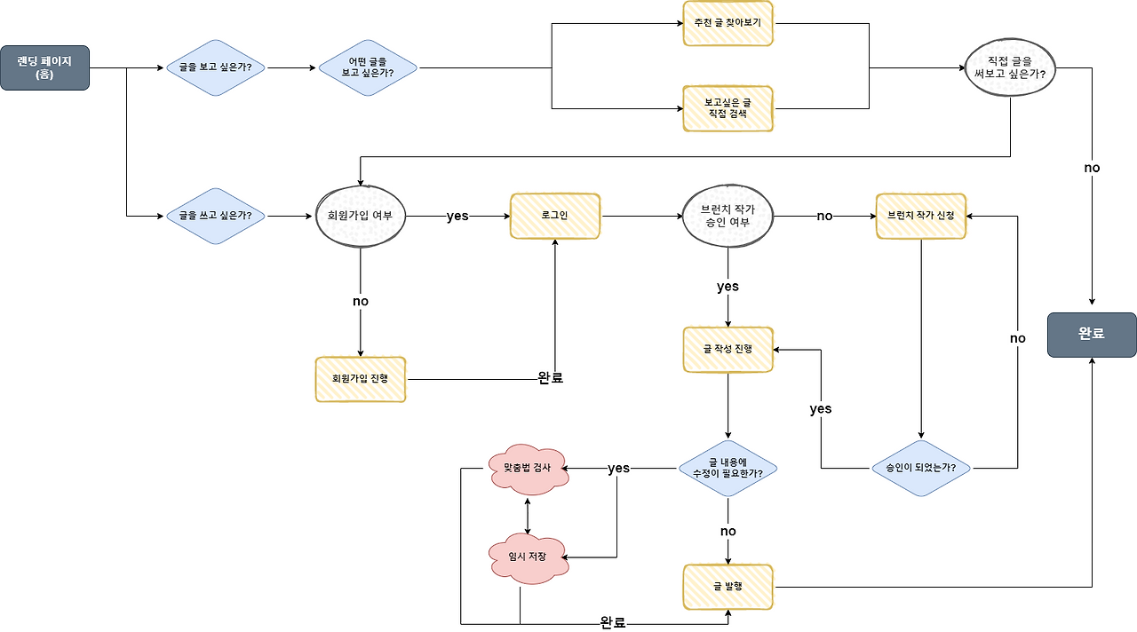
✔ 브런치의 User Flow(고객흐름)

# 서비스를 이용하는 고객들의 시작부터 최종 상호 작용까지 고객이 수행하는 모든 단계를 적은 다이어그램


브런치 서비스를 이용하는 사용자의 User Flow


○ User Flow에서 UX 개선이 필요한 부분을 서비스 이용자의 관점에서 정의 및 분석합니다.



이미 브런치를 비교적 쾌적하게 사용하고 있었기 때문에, 개선점을 찾는다는 것이 쉽지 않았습니다. 물론 User Flow에 드러나지 않은 몇몇 문제들이 있긴 합니다만(이미지 사이즈 자유롭게 조정 좀..제발...!!) 오늘은 User Flow에 한해서 개선이 필요한 부분을 찾아보도록 하겠습니다.


브런치를 이용하는 고객 중, 글을 직접 쓰고 싶어하는 고객들은 브런치 작가 승인을 받아야 합니다. 처음부터 글을 쓰기 위해 브런치를 이용하는 고객들도 있겠지만, 일부는 처음에 브런치를 작가들의 글을 보기 위해 사용했지만, 그 과정에서 '나도 한번 글 써볼까?' 또는 '글 나도 쓸 수 있겠는데?' 라는 생각이 들어서 글을 써보고자 하는 고객도 있을 것입니다.


이러한 고객들은 회원가입을 하거나 회원가입을 이미 한 경우, 브런치 작가 신청을 위해 다시 홈으로 돌아가야만 합니다. 운영하는 입장에서도 양질의 글을 적는 작가들을 많이 확보하는 것이 브런치의 경쟁력이 될 것이고, 고객의 입장에서 생각해도 작가 신청을 할 수 있도록 흐름을 개선하면 불필요한 '뒤로가는 행동'을 하지 않아도 될 것입니다.


위에서 찾은 개선점을 어떻게 화면(UI)을 개선할 수 있는지에 대해 와이어프레임을 그려보기
(툴 or 손 그림 모두 괜찮습니다.)


집에 Adobe XD가 설치되어있긴 하지만, 아직 툴을 잘 다루지 못하기도 하고 이제와서 과제를 위해 Figma를 배우자니 과제 제출 마감기한이 촉박한 상황이다보니 러프하게 제작하였습니다. (학습한 와이어프레임의 형태는 아니지만, Low fidelity의 형태이고, 디자이너와 소통에 목적이 있기 때문에 아래와 같이 작성하였습니다.)


현재 브런치 글 하단 부분 이미지


하단에 '브런치 작가 지원하기' 배너 상시 표시. 글을 다 읽은 사용자가 지원을 할 수 있도록 유도한다.


5. 개선점을 개발한다고 가정하고 PRD(WHY 기반의 기획서 형태), 1페이지의 기획 산출물을 작성해 봅시다.

(아래의 구성 요소를 모두 채우기 어렵더라도 최대한 작성해 보시길 바랍니다. 정답이 없으므로 정리하기 어렵다면 어떤 내용이 들어가야 되는지 고민해서 메모하듯이 적어도 괜찮습니다. 아래의 구성 중 지원 문서/배포 계획은 실제 개발에 앞서 작성되는 내용으로 확인만 하고 과제에서는 스킵하도록 합니다.)



✔ 개선점을 실제로 진행하기 위한 기획 산출물, PRD

# PRD의 구성 요소에 맞게 아래의 내용 작성해보기


○ 요약 및 배경(Summary and Background) : 문제가 무엇이며, 왜 중요한가?


MZ세대들의 삶을 기록하는 문화, '갓생' 트렌드

제가 그동안 정리했던 글도 있습니다. 이 문구를 클릭하면 제 글로 넘어갑니다.


숏 텀 콘텐츠를 넘어 롱 텀 콘텐츠를 소비하기 시작한 MZ세대


경쟁 서비스인 네이버 블로그의 역대급 성장


우리(브런치)는 창작자를 육성하는데 진심인 서비스


○ 주요 사용자(Target Users) : 주요 사용자는 누구이며, 왜 이 사용자 그룹이 우리 서비스에 중요한가?


위의 내용들을 토대로, 본인의 이야기와 생각들을 기록으로 남기길 원하는 젊은 세대 고객들을 주요 사용자로 정의하였습니다. 젊은 세대들은 자신의 생각과 의견을 솔직하게 드러내는 것이 익숙한 세대입니다. 이러한 젊은 세대들의 꾸미지 않은 생각이 담긴 양질의 글과 작가들이 곧 브런치의 핵심 자산이기도 합니다.


또한 서비스 운영이 어느덧 8년 차에 접어들면서, 브런치 특성 상 승인을 받아야 글을 작성할 수 있기 때문에 콘텐츠 생산을 하는 고객층이 고정되기 쉽습니다. 콘텐츠를 생산하고 소비하는 연령층이 지속적으로 새로 유입되고 refresh 되어야 서비스의 라이프 사이클을 늘릴 수 있습니다.


○ 핵심 사용자 여정(Critical User Journeys (CUJs)) : 문제 해결 후, 우리가 정의한 주요 사용자는 서비스(기능, 제품)를 어떻게 사용하게 될 것인가?


기존 브런치 작가들의 글을 읽던 예비 작가(잠재 고객)들은, 아티클 하단의 배너를 통해 브런치 작가에 지원할 수 있도록 한다.

(이 부분은 잘 이해가 되지 않았습니다.)


○ 기능적 요구사항(Functional requirements) : 해결 방안의 세부 기획을 작성한다.


웹/앱 공통 - 랜딩 페이지 및 개별 아티클을 읽을 수 있는 페이지 하단 배너 공간에 규격 사이즈에 맞는 배너 이미지를 제작 후 삽입 → 배너를 클릭하면 로그인 페이지로 이동 → (로그인 진행 후) 브런치 작가 지원 페이지로 이동 → (앱의 경우) 브런치 작가에 대해 궁금해 할 수 있는 문구와 함께 토스트 팝업 방식으로 클릭하고, 별도의 이벤트 페이지로 유도. (웹의 경우) 아티클 하단의 팝업을 클릭하면 바로 별도의 이벤트 페이지로 이동하고, 그곳에서 브런치 작가의 의미나 최근 갓생 트렌드와 브런치를 묶어서 소개할만 한 글을 삽입 후 해당 페이지에서 작가 지원 진행


#PM부트캠프 #코드스테이츠 #브런치 #brunch

keyword
매거진의 이전글밀리의 서재, 고객의 소리(VoC)를 찾아서..