brunch

직접 유입 트래픽이 높다면 의심하라

데이터를 관리하지 않으면 직접 트래픽 비중이 증가한다

by Entrench Consulting

안녕하세요, 이번 글에서는 직접 유입 트래픽이 채널 트래픽에서 높은 비중으로 집계되는 원인을 설명드릴게요. 구글 애널리틱스에 말하는 직접 유입 트래픽은 말 그대로 직접 유입되는 경우를 의미합니다.


구글 애널리틱스 획득 메뉴에서 모든 트래픽의 채널 보고서를 조회하면 채널별 트래픽 및 행동 지표를 확인할 수 있는데요. 직접 유입은 URL을 직접 입력하거나, 모바일 앱(App)을 통해 방문하는 경우가 대표적입니다. 즐겨찾기를 통해 유입되는 경우도 직접 유입 트래픽에 해당하지요.


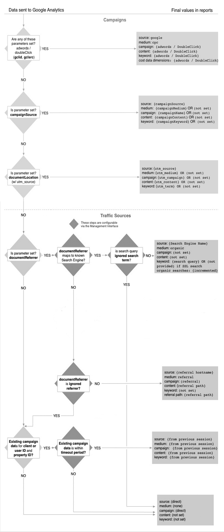
구글 애널리틱스가 데이터를 처리하는 알고리즘


구글 애널리틱스가 데이터를 처리하는 알고리즘입니다. 구글 광고가 가장 우선순위가 높고, 캠페인 변수가 2번째로 분류되네요. 직접 유입 트래픽은 가장 나중에 분류됩니다. 다시 말해, 알고리즘 순서도에 분류되지 않는 트래픽은 모두 직접 유입으로 잡힌다고 이해하셔도 됩니다. 그럼 과연 어떤 경우가 있을까요?



※ 직접 유입 트래픽으로 분류되는 경우

웹문서 혹은 PDF 다운로드 링크 클릭 시

랜딩 링크에 캠페인 매개변수를 붙이지 않을 때

리퍼러(Referral) 정보가 유실되는 경우

랜딩 시 서버 사이드(Server-Side)가 아닌 클라이언트 사이드(Client-Side) 리다이렉션 발생 시

HTTPS 프로토콜에서 HTTP 프로토콜로 이동 시

GA 코드 미설치 페이지에서 설치 페이지 이동 시

메시징(Message) 서비스를 통한 링크 클릭


직접 유입 트래픽이 모든 트래픽 중 80% 이상을 차지한다면, 랜딩 시 리다이렉션 과정이 있는지 확인하세요. 만약 서버 사이드 방식이 아닌 클라이언트 사이드 방식으로 링크가 리다이렉팅되고 있다면 해당 트래픽은 직접 유입으로 잡히게 됩니다. 이런 경우 서버 사이트 리다이렉션 방식으로 변경해야 문제가 해결됩니다. 대부분의 경우가 위와 같은 이유로 직접 유입 트래픽 비중이 높게 확인되니 참고해주세요.



정확한 캠페인 태깅과, 주기적인 데이터 정합성 검수 필요


위와 같이 비정상적 직접 유입 트래픽을 채널에 맞게 분류하려면 별다른 방법이 없습니다. 캠페인 태깅을 할 때 정확하게 체크하고, 주기적으로 데이터 정합성 검수를 하는 방법이 최선입니다. 데이터를 모니터링 할 때는 앞서 설명드린 맞춤 알림 기능을 적극 활용하세요. 맞춤 알림이 궁금하신 분들은 아래 글을 참고하시면 됩니다.




인트렌치 컨설팅 브런치를 구독하시면
데이터 분석과 관련된 다양한 꿀팁을 알려드립니다.
그로스 해킹을 통해 서비스 전환율을 개선하세요.


인트렌치 컨설팅 서비스 자세히 보기

keyword
매거진의 이전글쇼핑몰 내부 검색어 추적하기