brunch

2019 건강보험료 인상! 내 보험료는 얼마나 오를까?

by 핀다 FINDA

2019년 1월 1일부터 새롭게 인상된 건강·장기 요양 보험료율이 적용된다. 이번 인상안에서 건강보험료는 평균 3.49%, 장기 요양 보험료는 15.3% 인상되었는데, 최근 7년간 평균 1.5%의 인상률을 보였던 건강보험료율이 2011년(5.9%) 이후 최대폭으로 인상되었다고 한다. 직장인이라면 누구나 내야 하는 건강보험료, 어떤 항목이 얼마나 인상되었는지 확인해보자.



건강보험료율은 얼마나 오른 걸까?


1-100.jpg

2019년 건강보험료 변경안에서는 직장가입자와 지역가입자의 건강보험료를 결정짓는 건강보험료율과 부과점수당 금액이 각각 0.22%, 6.4원 인상되었다. 이와 함께 건강보험료를 바탕으로 결정되는 장기 요양 보험료율도 1.13% 인상되었다.



직장가입자의 건강보험료는 어떻게 달라질까?


매년 4월이 되면 많게는 수십만 원에 달하는 이른바 ‘건보료 폭탄’이 날라 오지는 않을까 긴장하는 직장인들이 많다. 인상된 연봉, 상여금 등 달라진 급여에 대한 건보료 정산을 매년 4월에 한꺼번에 하는 건보료 부과 방식 때문에 12개월치의 달라진 건보료를 한 번에 납입하다 보니 ‘폭탄’이라는 단어가 어울릴 정도로 많은 보험료를 한꺼번에 추가 납입해야 하는 상황에 처할 수 있기 때문이다. 다행히 작년부터 5회 분할납부 자동 적용(추가 납부해야 할 연말정산 보험료가 한 달 치 보험료 이상일 경우 별도 신청 없으면 5회 분할 고지)이 시행되어 부담감을 조금 덜겠다 싶었는데, 역대급으로 오른 건강보험료율 덕분에 다시 긴장하는 직장인들이 많을 것이다.

달라진 건강보험료율로 직장가입자의 건강보험료는 얼마나 달라지는지 한 번 살펴보자.



[보수월액(월급 등 보수)만 있는 직장가입자]


매달 급여소득만 있는 직장가입자의 경우, 가장 계산이 간단하다. 2019년 직장가입자의 건강보험료율은 6.46%, 그중 사용자(회사)가 50%를 부담하고 가입자(근로자)는 나머지 50%인 3.23%만을 부담한다. 따라서, 아래와 같이 계산할 수 있다.


2-79.jpg


연봉 3,600만 원(비과세 제외)의 직장가입자 A씨의 경우를 예로 들어보자.


3-42.jpg


직장인 A씨는 변경된 건강보험료율로 월 96,900원의 건강보험료와 8,240원의 장기 요양 보험료를 납부하게 되었다. 그렇다면 A씨의 건강보험료는 2017년 그리고 2018년 기준과 비교해 얼마나 차이가 날까? 2017년부터 2019년까지 3년 동안의 건강보험료를 대략 계산해보면, 직장인 A씨는 2017년 건강보험료율을 적용한 건보료에 비해서는 월 5,100원, 2018년 건강보험료율을 적용한 건보료에 비해서는 월 3,300원 더 납부하게 되었다.


4-23.jpg


[월급 + 월급 외 소득이 있는 직장가입자]


위의 경우는 월급 등의 보수 즉, “보수월액”만 있는 경우이다. 투잡 직장인, 건물주 직장인 등 “보수 외 소득”이 있는 직장가입자라면 건보료를 추가 납부할 수도, 납부하지 않을 수도, 일부만 납부할 수도 있다.


<보수 외 종합과세소득>의 건강보험료 부과 기준이 2018년 7월 개편안을 통해 기존의 “연간 7,200만 원 이상”에서 “3,400만 원 이상”으로 변경되어 적용 인원이 확대되었다. 따라서 연간 보수 외 소득이 3,400만 원 미만이라면 추가 건보료 납부가 면제된다. 3,400만 원 이상이라면 아래와 계산식처럼 전체 연간 보수 외 소득에서 3,400만 원을 제외한 금액을 바탕으로 보험료를 산정한다.



5-6.jpg


지역가입자의 건강보험료는 어떻게 달라질까?


사실상 이번 2019년 건강보험료 변동에서 가장 큰 변화가 있는 건강보험 가입자는 지역가입자일 것으로 예상된다.


첫 번째로 지역가입자는 직장가입자와는 달리 소득과 재산을 기준에 따라 부과점수로 책정하고 각 부과점수를 모두 합산한 금액을 “보험료 부과점수당 금액”으로 계산하여 건강보험료를 산정하는데, 바로 이 부과점수당 금액이 2018년 183.3원에서 1점당 189.7원으로 6.4원 인상되었다.


두 번째로 지난 2018년 7월 발표된 건강보험료 개정안에서 크게 달라진 점 중 하나가 지역가입자에게 적용되는 “부과점수 책정 요소”로, 기존의 소득을 ‘추정해서’ 부과하는 평가소득 보험료가 폐지되고, 소형차, 생계형 승합/화물/특수 자동차 등에 대한 보험료 부과 축소 및 폐지되는 등 지역가입자에게 적용되던 다양한 부분이 달라졌다.


더욱 자세한 개정안에 대한 설명은 “2018 달라진 건강보험”를 참고하면 된다.


세 번째로 정부의 공시지가 확정 및 발표에 따라 재산금액 상승분이 정해지면, 지역가입자의 경우 변경 분이 그대로 적용되어 재산세, 즉 재산 점수가 변경되어 건보료에 직격으로 타격을 받을 것으로 예상된다.


변경된 세 가지 요인을 적용한 지역가입자의 건강보험료는 아래와 같이 계산할 수 있다.

6-5.jpg

지역가입자의 건강보험료 사례는 다음과 같다.


7-5.jpg


소득 점수 34등급의 자영업자 D씨는 전세보증금 1억의 집과 배기량 1,600c 이하 소형차를 보유하고 있다. 자영업자 D씨는 건강보험료 개정안으로 크게 2가지 달라졌다.


첫 번째로 전세보증금의 재산소득 계산 방식이 기존의 “500만 원 공제 후 30% 적용”에서 “30% 적용 후 재산 공제 제도에 따른 차등 적용” 방식으로 변경되며, 재산소득이 2,850만 원에 2,500만 원으로 변경되어 재산 점수 등급이 한 단계 하강했다. 이에 따라 부과점수도 낮아지게 되었다.


두 번째로 자동차에 적용되는 건보료의 단계적 폐지에 따라 배기량 1,600cc 미만이면서 4,000만 원 미만의 소형차에 대한 보험료가 면제되었다.



피부양자였는데, 건강보험료를 내야 한다고?


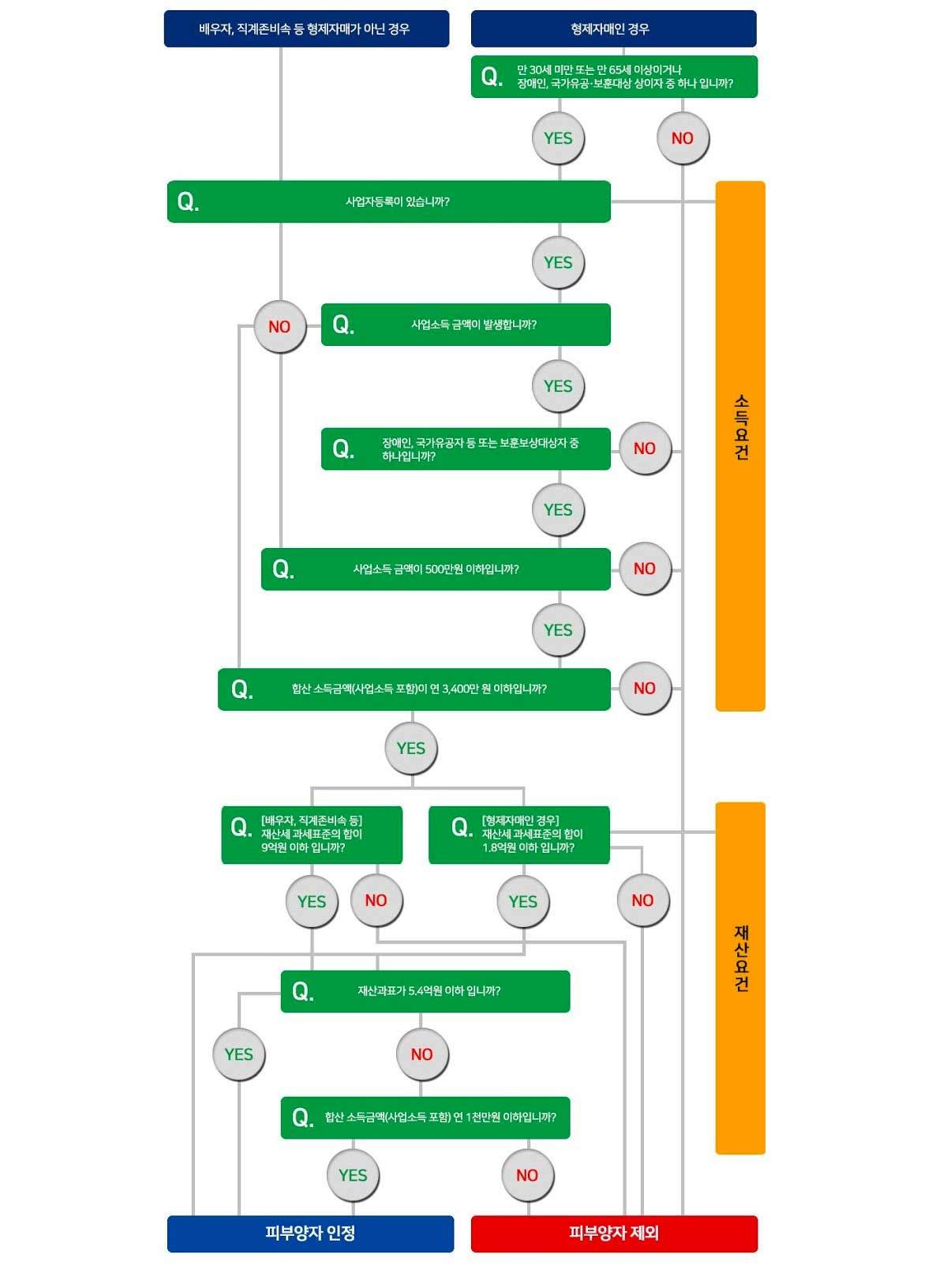
건강보험료 개정안으로 인해 피부양자였는데 갑자기 건강보험료를 내게 된 사람들도 있을것이다. 작년 7월 개정안으로 인해 피부양자 자격이 강화되었기 때문이다. 소득요건과 재산요건이 강화되었고, 일정 조건을 만족하는 경우를 제외하고는 형제·자매는 피부양자에서 제외되었다. 이 밖에도 다양한 조건에 따라 자격 인정 또는 제외가 결정되는데 국민건강보험공단에서 제시하는 도표를 통해 인정 자격을 확인해볼 수 있다.


8-1.jpg <출처 : 국민건강보험공단>

금융 소득, 공적연금, 근로+기타 소득이 각 연 2,000만 원으로 건강보험 직장가입자인 아들의 피부양자였던 E씨의 예를 들어보자.


9-1.jpg


변경 전 기준으로 피부양자였던 E씨는 달라진 소득요건에서는 합산 소득이 연 6,000만 원으로 변경 후 기준인 연 3,400만 원을 초과해 피부양자에서 제외, 지역가입자로 전환되고 건강보험료가 부과된다. 다만 즉시 100% 납입은 아니다. E씨와 같이 피부양자에서 지역가입자로 전환되는 경우, 단계적인 개편에 따라 2022년 6월까지는 보험료의 30%를 감면받을 수 있다.


소득 수준에 따른 형평성을 보완하고 건강보험의 보장성을 강화하기 위해 새롭게 적용된 건강보험료 및 장기 요양보험료, 역대급 인상률로 많은 논란 속에서도 정부는 2022년까지 매년 올해와 비슷한 수준의 3%대 인상 계획을 추진할 예정이라고 한다. 서민들의 지갑 사정이 물가 상승률을 따라가지 못하는 추세에서 납부를 피할 수 없는 건보료, 꾸준한 관심으로 불필요한 납부는 피하고, 꼭 필요한 혜택은 챙기는 자세가 필요하다.



금융의 바른 길찾기, 굿초보


보험료1.PNG

더 알아보기

keyword
매거진의 이전글자동차세 절약팁 대방출