brunch

팩트체크 따라 하기

제4회 전국팩트체크대회 기본교육

by 선정수

2024년 9월 6일 시청자미디어재단이 주최하는 제4회 전국팩트체크 대회 기본교육을 진행했습니다. 온라인으로 진행한 강의이지만 수강생들이 열심히 따라와 줘서 보람이 있었습니다. 팩트체크 공모전에 참가하시는 분들을 위한 사전 교육 성격인데요. 팩트체크란 무엇인가, 팩트체크 주제 선정 및 내용 전개, 선정 주제에 관한 리뷰 등으로 꾸렸습니다.


팩트체크 관련 강의를 진행할 때마다 가장 강조하는 부분이 '팩트체크란 무엇인가'인데요. 각종 대회를 심사해 보면 팩트체크가 아닌 것들을 출품하시는 분들이 굉장히 많습니다. 내가 평소에 궁금했던 것, 진득하게 알아보고 싶었던 주제를 충실히 취재해서 팩트에 기반해서 알리겠다. 이런 마음을 먹고 도전하시는 분들이 굉장히 많죠.


그런데 팩트체크는 '사실 확인' 작업입니다. <정확성 확인을 위해 논픽션 문구에서 정보의 사실 여부를 검증하는 과정>이죠. 그래서 제가 팩트체크 수업을 맡으면 항상 수강생 분들께 해보고 싶은 팩트체크 주제를 두 개씩 가져오시라고 숙제를 냅니다. 과제물을 가져오시는 걸 보면 그분이 팩트체크를 과연 이해하고 있는 건지 알 수 있죠.


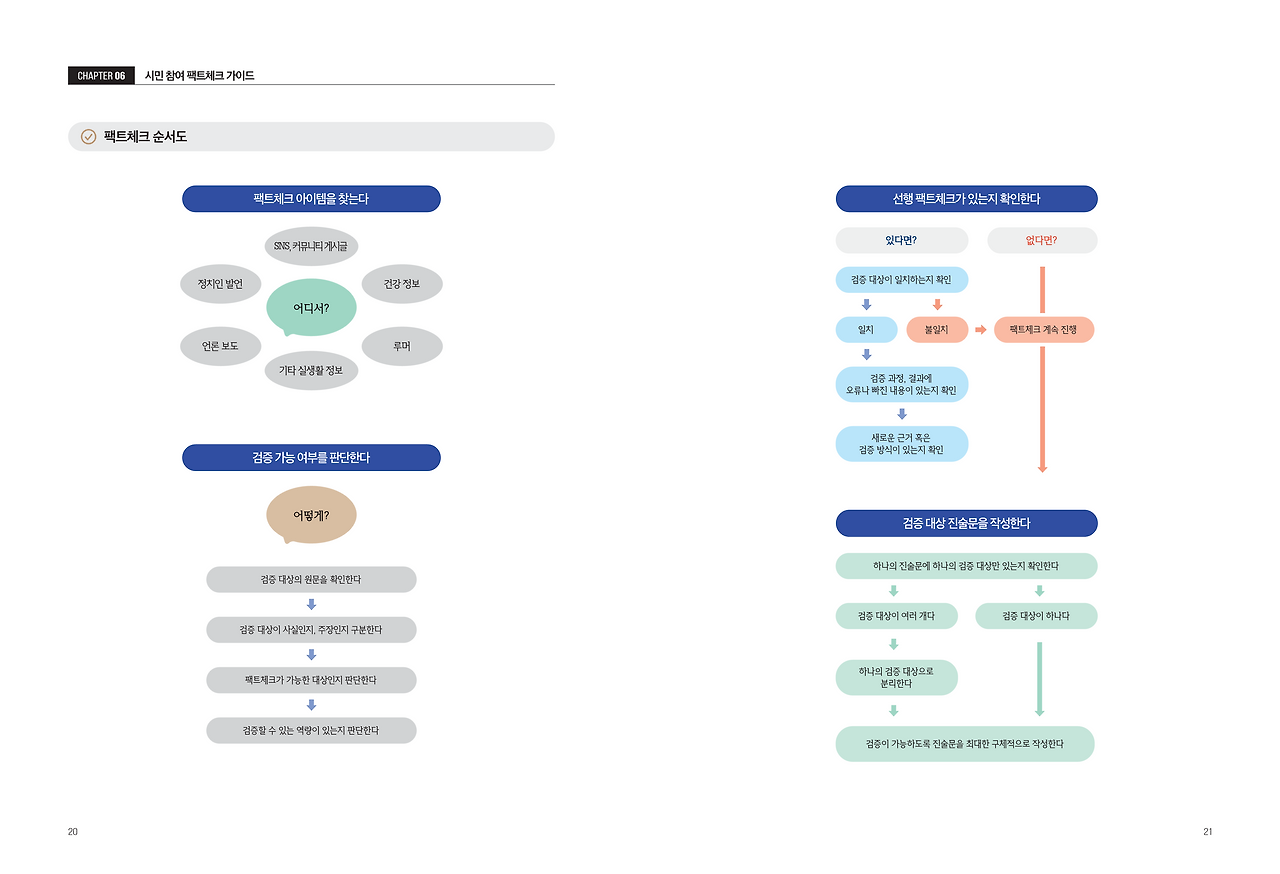
예전 뉴스톱에서 근무할 때 지금은 없어진 팩트체크넷과 함께 팩트체크 가이드북을 만든 적이 있습니다. 당시 연합뉴스, 내일신문, 오마이뉴스, 뉴스톱 등 팩트체크를 진행했던 현직기자들이 참여해서 만든 건데요. 누구나 쉽게 팩트체크를 따라 할 수 있도록 고안됐습니다.


사실여부를 확인해보고 싶은 허위의심 정보를 발견했을 때 가이드북의 흐름을 따라가면 나도 팩트체크를 할 수 있게 설계된 거죠. 여러분도 한 번 따라 해보세요.


팩트체크는 당장 어떤 사안에 대한 사실 여부를 따질 수 있어 좋기도 하지만, 그것보다 내 머리로 생각하는 법, 비판적으로 사고하는 법을 체화시킬 수 있는 정말 좋은 툴입니다. 어린이, 젊은이, 나이가 있으신 분 모두에게 추천합니다. 내 마음 한 구석에 자리 잡고 있는 편향성을 잠시 내려놓고 열린 마음으로 검증 대상을 바라보며 하나씩 근거를 모아가다 보면 검증 대상이 사실인지 아닌지 알 수 있게 됩니다.


시민 협업 팩트체크 오픈플랫폼 활용가이드 (1)_20.png
시민 협업 팩트체크 오픈플랫폼 활용가이드 (1)_12.png
시민 협업 팩트체크 오픈플랫폼 활용가이드 (1)_11.png
시민 협업 팩트체크 오픈플랫폼 활용가이드 (1)_13.png
시민 협업 팩트체크 오픈플랫폼 활용가이드 (1)_16.png
시민 협업 팩트체크 오픈플랫폼 활용가이드 (1)_17.png
시민 협업 팩트체크 오픈플랫폼 활용가이드 (1)_15.png
시민 협업 팩트체크 오픈플랫폼 활용가이드 (1)_18.png
시민 협업 팩트체크 오픈플랫폼 활용가이드 (1)_14.png
시민 협업 팩트체크 오픈플랫폼 활용가이드 (1)_19.png
팩트체크 가이드북입니다. 따라해 보세요.

이 팩트체크 가이드북의 내용을 골자로 최근 팩트체크를 했던 사안들을 중심으로 이야기를 풀어나갑니다. 왜 책임 있는 사람들이 사실과 다른 말을 하는지 선뜻 이해가 가지는 않지만, 추정컨대 사실과 다른 이야기의 절반 이상은 방송 출연에서 나오는 것으로 보입니다. 방송에서 끊기지 않고 말하는 걸 원하니까 준비 안 된, 검증 안 된 이야기를 마구 떠드는 것이죠. 그래서 사실이 아닌 이야기들이 많아지는 것 아닐까 하는 생각을 해봅니다. 그래서 팩트체크가 필요한 것이기도 하죠. 내가 준비 없이 아무 말이나 하면 누군가는 내 발언의 사실 여부를 검증한다는 걸 각인시켜 줄 필요가 있는 거죠.


다음 편에는 굵직한 팩트체크 사례 위주로 왜 팩트체크가 필요한지에 대해서 좀 더 짚어보도록 하겠습니다.

keyword
이전 04화전화할 수 있으면 경증환자?