brunch

조선 금주령으로 알아본 전통주의 변화 과정

우리술 자료 펼치기(옛 신문을 중심으로..)-24

본 글은 "조선시대 금주령의 법제화 과정과 시행 양상(전북대학교. 사학과. 박소영. 2010)" 논문 중 일부를 정리해서 옮겨 온 것입니다. 자세하고 체계적인 내용이 궁금하시면 논문을 참고하시면 됩니다.


조선 금주령으로 알아본 전통주의 변화 과정


술의 제조, 판매를 금지하는 법, 바로 금주법(령)이다. 과거 알코올은 강한 진통, 마취 작용, 중독성으로 건강을 망치는 물질이며, 주로 식량을 재료로 만들다 보니 낭비로 판단한 시선이 있었다. 그로 인해 역사적으로 술을 금지하려는 시도는 여러 번 있어왔다. 대표적인 사례가 조선의 금주령과 1920-1930년대 미국의 금주법이다.


아시아권의 경우, 금주법은 식량 절약의 이유로 시행되었으며, 주로 식량이 부족해지는 기근이 들면 금주령을 시행했다. 아시아권 국가들의 술들은 포도주 같은 과실주가 없고, 거의 쌀이나 밀 같은 곡물을 원료로 하는 곡주이기 때문에 술을 빚는 만큼 밥 지을 곡물이 줄어들 수밖에 없다. 탁주가 아닌 소주 같은 증류 과정이 들어간 고품질의 술은 곡물이 훨씬 더 소모되기 마련이다. 당연히 이렇게 만들어진 술은 일반 백성들보다는 선비 같은 상류층들이 즐기는 기호 식품이었으며, 유교 문화권에서의 금주법 시행은 상류층의 근검과 기강을 강조하려는 목적도 존재했다.


반면, 가톨릭을 믿는 유럽은 동아시아와 달리 금주령이 거의 실행된 일이 없다고 봐도 될 것이다. 유럽의 경우 술은 과실주, 즉 주식으로 쓰지 않는 포도나 사과 등으로 담그는 술이었기 때문에 주식에 미치는 영향이 적었다. 더군다나 서양 문명에 있어서 술은 단순한 즐길 거리가 아니라, 종교적 의미를 갖는 중요한 물건이기도 했다. 가톨릭 미사에는 포도주와 빵을 예수의 피와 살로 여겼기 때문이다.

bread-5045426_1920.jpg 카톨릭에서는 포도주와 빵을 예수의 피와 살로 여겼다. / 출처-pixbay


초기 미국은 전 세계에서 몰려든 여러 이민자들로 다양한 술들이 소비되었다. 맥주, 진한 사과 사이다, 럼주를 마셨다. 당시 위스키 소비를 보면 1830년 1인당 40도 술을 1주마다 1.7병씩 마심으로써 연간 순수 에탄올 섭취량이 26.5L에 달했다. 이런 문제로 1919년 10월 28일, 미국 의회가 볼스테드법(Volstead Act)을 통과시켰다. 정식 명칭이 전국 금주법(National Prohibition Act)인 이 법의 통과로 이듬해부터 술의 제조와 판매, 수송과 수출입이 전면 금지되었다. 미국의 금주법은 청교도적 사고방식에 1차 대전의 적국인 독일산 맥주에 대한 반감, 전쟁으로 남성들의 일자리를 대신하며 목소리가 커진 여성계의 요구 등 다양한 이야기가 있다. 가난한 이민들의 모임 장소인 술집을 통제하지 않을 경우 불만이 폭동으로 번질 수 있다는 계산도 금주법을 태동시켰다.


Prohibition_wastage.jpg 금주법에 의해 버려지는 술들


하지만 문제가 더 많았던 듯하다. 대통령마저 밀주를 찾는 상황에서 약 3만㎞에 이르는 국경과 해안을 통해 술이 밀수되고 가정마다 지하실에 증류기를 들였다. 금주법의 역설은 밀주를 통해 돈을 번 사람이 있다는 것이다. 기업인 아몬드 해머가 밀주로 돈을 번 대표적 케이스이며 가장 횡재한 세력은 조직폭력단 마피아이다. 결국, 금주법이 폐지된 것은 1933년, 대공황을 맞아 대형 사업을 벌이던 루스벨트 행정부는 세수 확보를 명분으로 헌법까지 수정하며 금주를 풀고 술로 세금을 걷었다.


1205_미국금주법2.jpg 금주법으로 마피아들은 돈을 벌 수 있었다.


우리의 금주법은 어떤 형태였으며 전통주와 어떤 관계가 있었을까?


「삼국사기」에 따르면 백제 때 곡식이 여물지 않아 백성들이 사사로이 술을 빚는 것을 금했다는 기록이 있다. 이후 「고려사」 형법지에는 승려들의 술 마시는 것과 술을 빚는 것을 금한다고 기록되어 있다. 조선 시대에도 기근이 들었을 때 식량 절약 차원에서 종종 금주령이 내려졌다. 조선 전기에는 왕의 수교(受敎, 임금이 내리던 교명)를 통해 통제되다가 중종 38년(1543)에 편찬된 「대전후속록(大典後續錄)」 이후에 법전에 기재되기 시작했다. 이후 사회경제적인 변화에 따라 금주령의 항목이 증보되고, 술을 통제하기 위한 방법들도 다양하게 논의되었다. 하지만 금주령에도 불구하고 유교 제사에 사용한다는 명분 하에 양반가에서는 몰래 소주를 만들어먹는 일이 다반사였다.


%B0%ED%B7%C1%BB%E7%C7%FC%B9%FD%C1%F6.jpg 고려사 형법지 역주


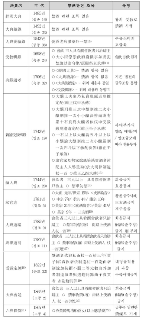
조선 전기 금주령은 유교이념을 실천하기 위한 방편과 농본주의 정책으로 곡식 소모를 막아 식량을 넉넉히 하기 위한 방편으로 활용되었다. 특히, 사회적으로 문제가 되지 않았기에 법전에 기재되지 않았던 것으로 보인다. 조선 전기의 금주령은 주로 농사철이나 자연재해를 당했을 경우 왕의 수교를 통해 한시적인 법적 효력을 발생했다. 조선 최초의 법전인 『경국대전』(성종 16년, 1485)에는 법조문에 금주 관련 조항이 없다. 이후 「경국대전」을 전면적으로 보충한 「대전속록」에도 금주 항목은 기재되어 있지 않다(표 1).


그림1.jpg 표 1. 조선시대 법전 금주 관련 조항


금주가 처음 언급된 것이 「대전후속전」(중종 38년, 1543년)의 「형전」에 노병자 외에 소주를 금지한다는 금주 조항이 처음으로 등장한다. 소주가 다른 주종보다 곡물을 많이 소비하는 고급 주류에 속했기 때문이고 향락문화와 사치풍조를 조장하였기 때문으로 이야기되고 있다. 이후 지속적으로 금주에 대한 논의와 시행들이 정책적으로 이루어졌다.


특히, 영조 때부터 사대부 집안의 술을 빚어 사사로이 판매하는 것에 대한 문제의식에 의해 양조 금지가 시작되었다. 「신보수교집록」(영조 19년, 1743년) 「형전」에서는 사대부 집안에서 술을 많이 빚어 사사로이 판매하는 것을 금하고, 양조 규모에 따라 법정 기준을 나누어 부과했다. 하지만 농업생산력 증대에 따라 시장이 확대되며, 전국적으로 장시가 개설되는 등 경제가 활성화되었다. 영조대는 술집인 주가(酒家)라는 표현이 처음으로 등장하여 당시 술을 파는 곳이 형성되고 있었던 것으로 보인다. 이러한 내용으로 보아 술을 만드는 것 자체가 상당히 일상화되어 있었고 넓게 퍼져 있는 것을 알 수 있다. 특히, 사대부 집안에서까지 술을 만들어 판다는 것은 그만큼 경제수단으로의 가치도 높았던 것으로 보인다.


정조 9년(1785)년 「대전통편」에는 길거리에서 주정한 자는 장형(죄인의 볼기를 큰 형장으로 치던 형벌) 100대의 형에 처한다는 형법이 만들어졌다. 술주정에 대한 형률을 직접 규정한 것이다. 정조대에는 양호(釀戶, 술빚은 집)라는 말이 자주 등장하고, 풍년이 든 해가 많아 가는 곳마다 주점이 번성하는 기록이 있어 상업적인 술집들이 보편적으로 형성된 것으로 보인다.


신윤복의 '유곽쟁웅' - 기방 문 앞에서 대판 벌어진 싸움 모습 주정한 죄로 장형을 맞았을지도 모른다.


이후 금주가 실행되기 어려운 실상을 조정에서는 이야기가 되었고 금주를 위해 술을 빚는 근본인 누룩을 만들어 매매하는 일이 없도록 청하는 일이 있었다. 누룩 매매 금지에 대한 조목은 순조 22년(1822년)에 만들어진 「수교정례」에 반영됐다. 누룩 금지 조항은 장형 100대와 도(徒, 관에 구금하여 소금 굽기, 쇠 다루기 등과 같은 힘든 일을 강제로 시키는 형벌) 3년의 형률로 기재되었다. 이것으로 양조의 기본 재료인 누룩 시장이 활성화되어, 전문화되고 있음을 알 수 있다.


순조 32년(1832년)에는 조율사목(照律事目, 죄의 판결을 법률의 적용 등에 관한 규정)을(1) 통해 금주 위반 사례와 그에 따른 형률이 구체적으로 제시되어 있어 당시 금주 위반이 다양하게 행해졌던 것으로 보인다. 특히, 누룩을 관에 보고하게 함으로써 관이 본격적으로 누룩과 술을 통제하려는 의지를 보이고 있다. 빚는 것과 사서 마시는 것에 대한 형률 부과는 술에 대한 공급과 수요를 의미하며 술 시장이 형성되었음을 보여준다. 고종 4년(1867년)에 편찬된 「육전조례」에는 금주가 당연한 것으로 명시되어 있어 조선 말기까지 금주 정책이 고수되고 있음을 알 수 있다.


조선은 오랫동안 사회의 변화에 따라 금주법을 체계화, 세분화했다. 특히 경제 변화에 따라 금주 법조문은 4개의 범주로 나눌 수 있다. 첫째 노병자 외에 소주를 금지하는 것, 둘째 대양(大釀, 술을 많이 빚다)과 매매를 금지하는 것, 셋째 회음(모여서 술을 마심)을 금지하는 것, 넷째 후주(酗酒, 술주정)를 금지하는 것이다. 이를 보다 구체적으로 살펴보면 술을 빚는 것, 술을 마시는 것, 술을 파는 것, 술을 사서 마시는 것, 술주정하는 것, 안주를 많이 차려서 마시는 것, 제사에 술을 금하는 것, 누룩을 금하는 것 등 세부적으로 나타난다. 금주령을 해제하면서 술주정을 금하기도 하고, 사사로이 술을 빚는 것을 금하지 않으면서 술을 매매하는 것만 금지시키기도 하며, 금주를 해제하면서도 술을 많이 빚는 것과 술주정을 금하는 등 금주의 시행은 복합적으로 실현하는 큰 범주의 개념이었다.


그렇다면 금주령을 강화한 이유는 무엇일까? 조선 전기에는 농사철에 금주령을 실시하여 곡물 소비를 억제하고 절약을 통해 흉년을 극복하는 것과 자연재해에 국한되었다. 반면 조선 후기에는 재해나 이변이 있을 때, 곡식과 재물 소비를 막기 위해, 범법과 매매를 통제하기 위해, 술의 폐해를 막고자 금주령을 시행하였다.


특히, 양조의 고급화 및 제조기법 발달과 삼해주(三亥酒)의 매매로 인한 곡물 소비는 금주령 강화의 요인이 되었다. 소주의 경우 고려 때에는 보통 약용으로 왕실에서 음용하다 조선시대에는 일반인이 마시게 되었다. 일반인이 마신다 해도 쉽게 마실 수 있는 술은 아니었다. 곡물을 많이 소비하는 소주는 15세기 중엽부터 사대부들이 즐겨 마셨던 고급 주류였다. 15세기 중엽 주방문인 「산가요록」에는 3개의 소주 제조법이 나오는데 반해 1766년 증보산림경제에는 8개의 주방문이 나오며 그 안에 사용되는 약재들이 상당히 많이 사용되는 등 소주의 기법과 재료가 고급화되었음을 알 수 있다. 그만큼 술의 발달로 인해 쌀의 소비가 증가되고 그로 인해 금주령 역시 강해진 것이다(표 2).


그림2.jpg 표 2. 산가요록, 증보산림경제, 농정회요의 소주 주방 비교


금주령에 있어 재미있는 것은 삼해주에 대한 금지령이 따로 법전에 까지 기록되어 있다는 것이다. 삼해주는 세 번에 걸쳐 빚는 술로 제조법은 조금씩 다르지만 많은 곡물이 소비가 되었다. 삼해주는 발효주로 마셨든 소주로 마셨든 보편적으로 음용되는 술이었기에 곡물 낭비를 막고자 법전을 통해 통제가 된 것으로 보인다. 예로 영조 7년에는 서울의 경우 하루에 수백 석의 미곡이 양조에 소비된다고 하였고, 영조 10년에는 이조참판 송인명이 술을 많이 빚을 경우 30-40석 혹은 50-60석의 쌀을 삼해주를 빚는데 소비한다고 지적했다. 이렇듯 당시 주조에 소비되는 양은 전국적 규모로 볼 때 전체 인구의 주식 소비량의 1/3 내지 1/4 정도이고 서울만을 한정해 볼 때는 1/2 정도에 이른다고 보았다(정조식록 권 13, 6년 6월 정묘).


캡처.JPG 쌀 사용량이 많았던 삼해주는 고급술이었다.


중종대에는 도성의 각 시장에 누룩을 파는 데가 7-8곳이 있어 하루에 거래량이 7-8백 문이 되며, 그 누룩으로 술을 빚어 쌀 소비가 천 여석에 이르렀다고 한다. 이것으로 보아 양조의 기본재료인 누룩 시장이 형성되었고 유통구조도 성립되었음을 알 수 있다. 정조대에는 누룩을 파는 은국전(銀麯廛, 누룩 파는 가게)이 난전으로 형성되어 세금을 납부하고 있어 누룩 시장의 소비 교모가 한층 커졌음을 짐작할 수 있다. 특히 문헌의 편찬 연대가 불과 100년도 차이 나지 않는 「증보산림경제」와 「농정회요」는 누룩의 종류와 재료가 9개로 큰 차이를 보여 당시 누룩이 발달했음을 보여준다. 누룩이 다양해지고 재료가 고급화되면서 술도 더불어 발달하여 곡식 소모를 가져왔을 것으로 생각된다(표 3).



그림3.jpg 표 3. 산가요록, 증보산림경제, 농정회요의 누룩 종류 비교


조선 후기 앙호(술빚는 곳)의 형성과 사대부 집안의 범양(犯釀, 법령을 어기고 함부로 술을 빚음)은 금주령의 강화 요인이 되기도 하였다. 사대부 집안의 술 매매에 관한 기록은 영조 5년에 처음 등장한다. 과거에는 술을 빚지 않던 무리들이 이득을 얻게 되었고, 사대부들의 집과 세력 있는 가문에서 양조하는 폐단이 적지 않아 술을 빚어 생활하는 서민들이 도리어 피해를 받게 되었다는 것이다. 18세기 말엽에는 양조 규모가 크게 확대되어 푸줏간의 고기와 시장의 생선 태반이 술안주로 쓰이고, 이로 인해 시장의 반찬값이 날마다 뛰어 문제가 되었다. 이렇듯 술이 사회경제적으로 미치는 영향은 결코 미미한 것이 아니었기에 강력한 통제로 이어질 수밖에 없었다.


하지만 이러한 금주령에도 한계는 있었다. 조선시대는 법치로 인한 통치가 아니고 예치로 인한 통치였기에 술이 상업화되는 사회적 현안들을 유교적으로 해결하려 한 한계점을 가지고 있었다. 아무리 엄격한 금주령이라 하더라도 예외조항은 있었다. 주로 유교이념을 반영하여 혼례, 제례, 헌수(獻壽 : 장수를 축하하여 술을 드리다), 노병 복약 등이 해당되었다. 제사에는 술이 굉장히 중요하게 쓰여 조선 후기에 금주가 엄격해지면서 영조대 태묘에 술을 올리지 않았던 사례를 제외하고는 거의 허용이 되었다.


IMG_8788.jpg 혼례뿐 아니라 제례, 헌수 등에 술이 사용되었다.


또한 관리들의 부정부패로 제대로 시행이 될 수가 없었으며 특권층인 사대부와 서민을 차별하여 처벌하는 것도 문제가 되었다. 이처럼 금주는 사회질서를 안정시키기 위해서 시행되었으나, 법적인 한계성과 시행과정의 비리와 부정부패로 인하여 사회와 경제 질서를 위협하는 법으로 남게 되었다.


조선시대의 금주령은 사회 경제적, 정치적으로 꾸준히 강화되었고 법제화되었다. 그러한 강화 이유 중에 하나는 술 제조의 발달도 영향을 미쳤다고 본다. 더 맛있는 술을 만들기 위해 알코올이 높은 고도주를 만들기 위해 더 많은 쌀을 사용한 것 역시 금주령 강화와 연계된 것이다. 하지만 금주령 속에서도 결국 술의 제조법은 지속적으로 발달하고 종류도 다양화되었다. 법으로도 막을 수 없는 기호식품으로써의 욕구를 통제할 수는 없었던 것이다.




참고 자료들


조선시대 금주령의 법제화 과정과 시행 양상(전북대학교. 사학과. 박소영. 2010)


금주법, 다음. https://100.daum.net/encyclopedia/view/54XX11400301

법제처, 이조시대의 금주령

https://www.moleg.go.kr/mpbleg/mpblegInfo.mo?mid=a10402020000&mpb_leg_pst_seq=125218


(1) 식생활문화연구가 김영복 블로그 - 순조실록 32권, 추조해서 조율사목을 마련하여 올리다

https://blog.naver.com/blisskim47/220767669104

keyword
작가의 이전글일제의 쌀 수탈과 지역 청주(사케) 산업의 발달