brunch

구매결정 프로세스

마케팅하는 과학자를 위한 마케팅 Talk

by 이진수

구매 결정 프로세스는 소비자가 제품이나 서비스를 구매하기로 결정할 때 거치는 단계를 말한다. 마케팅 전략 관점에서 이 프로세스를 이해하는 것은, 마케터가 각 단계에서 소비자의 여정에 영향을 미쳐 제품을 선택하도록 안내하는 전략을 수립하고 이를 시행하는 마케팅 설계의 근거가 된다. 따라서 광고 마케팅에서 각 비즈니스에 해당하는 구매결정 프로세스를 이해하는 것은 매우 중요한 기본이다.


AIDMA모델


구매결정 프로세스를 논할 때, 항상 교과서처럼 제일 먼저 등장하는 것이 AIDMA 모델이다.

AIDMA.png AIDMA 구매결정 프로세스 : 롤랜드 홀, 1924


AIDMA 모델은 소비자가 구매 결정을 내리기 전에 거치는 단계를 설명하는 전통적인 소비자 행동 모델로서, 이는 다음 다섯 단계를 의미하는 약어이다.


Attention : 소비자가 광고, 제품 또는 어떤 형태의 마케팅 커뮤니케이션을 통해 브랜드나 제품을 인지하게 되는 첫 단계

Interest : 소비자가 제품이나 브랜드를 인지하게 된 이후에, 매력적인 콘텐츠, 매력적인 제품 기능, 또는 기타 형태의 마케팅을 통해 해당 제품이나 브랜드에 관심을 가지게 되는 단계

Desire : 소비자가 제품에 대해 더 많이 알게 되고 본인의 욕구와 부합하여 그것을 원하기 시작하는 단계. 이 단계는 구매 시 기대할 수 있는 가치나 혜택을 알리고 때로는 감정적 호소를 통해, 제품이 개인적 필요나 욕구와 일치한다는 느낌을 받게 될 때 발생한다

Memory : 소비자가 그 제품을 갖고 싶다는 욕구와 함께 해당 제품이나 브랜드를 기억하여 구매를 염두에 두기 시작하는 단계. 제품이나 마케팅 메시지의 반복적인 노출은 이러한 기억을 강화하는 데 도움이 될 수 있다.

Action : 마지막으로 소비자가 최종 결정을 내리고 구매와 같은 행동을 취하는 단계.


AIDMA 모델은 전통적으로 소비자의 구매 의사 결정을 이해하는 데 사용되어 왔으며, 특히 광고 및 마케팅 맥락에서 소비자가 구매에 이르기까지의 각 단계를 발전시키는 전략을 수립하는 데 매우 중요하게 다루어져 왔다. 하지만 이 모델이 처음 소개된 시기는 1924년이었다. 즉 오프라인 매장에서의 전통적인 구매 환경을 기반으로 만들어진 모델이다. 따라서 2000년대부터 일반화된 디지털 환경에서는 온라인 검색과 리뷰 공유와 같이 과거에 없던 소비자의 활동이 새롭게 등장한 만큼, AIDMA 모델은 디지털 미디어 세상에 맞게 수정이 필요해졌다.


AISAS 모델


2004년, 일본의 광고 기업인 Dentsu에 의해 인터넷 세상에 맞는 새로운 구매 결정 프로세스인 AISAS 모델이 처음으로 소개되었다.

AISAS.png AISAS 구매결정 프로세스 : Dentsu, 2004


AISAS 모델은 디지털 시대와 온라인 소비자 행동을 반영하기 위해 개발된 업데이트된 소비자 행동 모델로, 특히 검색과 인터넷 환경에서의 상호작용을 강조한다. AISAS의 각 단계는 다음과 같다.


Attention : AIDMA와 같은 기존 모델과 유사하게, 광고나 마케팅 노력을 통해 소비자가 브랜드나 제품을 인지하게 되고 주의를 끄는 데 중점을 두는 단계이다..

Interest : 소비자에게 일단 제품이나 브랜드에 대해 인지시키고 주의를 끈 후라면, 소비자는 제품이나 서비스에 대해 더 많은 정보를 알아보고 싶어하는 관심을 갖게 된다. 소비자의 감정 단계 측면에서는 AIDMA의 Interest 단계와 유사한 흐름이라고 할 수 있다.

Search : AIDMA 등 이전 모델과 다른 주요 차이점을 갖는 단계이다. 디지털 시대에 소비자는 본인의 관심을 해결하기 위해 온라인에서 더 자세한 정보를 검색한다. 여기에는 제품 정보나 가격 비교, 제품 리뷰와 같은 사용자 경험을 포함한다.

Action: 정보를 수집한 후 해당 제품이 본인의 욕구와 부합한다고 판단되면 소비자는 구매와 같은 행동을 취한다.

Share : 디지털 시대에는, 소비가가 원하는 제품을 구매 후, 여기서 끝나지 않고 제품에 대한 사용 경험이나 의견을 지속적으로 공유한다. 이는 다른 잠재적 구매자에게 영향을 미치는 만큼, 제품과 브랜드의 평판이 쉽고 빠르게 전파되는 디지털 시대에서 매우 중요한 요소가 되었다.


AISAS 모델은 디지털 마케팅 전략에 매우 적합하며, 소비자가 인터넷과 소셜 플랫폼을 사용하여 구매를 결정하는 과정에 영향을 미치는 요소들에 초점을 맞춘다.


5A 모델


기술의 발달과 함께, 요구는 더 다양한 반면에 정보를 취득하는 데 있어 인내심은 덜한 MZ세대의 출현은, 기존의 검색 과정을 직접적인 문의와 답변으로 단순화시켰다. 즉 검색하여 결과 리스트를 일일이 확인하는 과정보다는, 필요한 것을 명확하게 요구/문의하고 원하는 답변을 바로 얻고자 하는 것이 MZ세대의 디지털 활동 특성이다. 이러한 특성을 반영하여 검색 엔진의 대명사인 Google 조차, Google은 더이상 검색 엔진이 아니라 답변 엔진을 추구한다고 선언하기에 이른다. 이러한 변화를 반영하여, 그 유명한 'Market' 시리즈를 출간한 필립코틀러는 Market 4.0에서 Search 대신에 Ask를 단계로 포함한 5A 구매프로세스를 소개한다.

5A.png 5A 구매결정 프로세스 : 필립코틀러의 Market 4.0, 2017


5A 구매결정 프로세스는 다음과 같다.


Aware: 앞서 Attention 단계와 같이 디지털, 오프라인 등 다양한 채널을 통해 브랜드나 상품을 소비자가 인지하는 단계이다.

Apeal : 앞서 Interest 단계와 유사하게, 제품을 인지한 일부 소비자는 광고나 마케팅을 통한 브랜드의 호소 활동을 통해 해당 브랜드나 제품에 관심을 갖게 된다.

Ask : 앞서 AISAS 모델의 Search 단계와 같이, 이 단계에서 소비자는 제품에 대한 더 많은 정보를 찾고 제품을 이해하게 된다. 다만 온라인에서 정보를 검색할 뿐 아니라, 리뷰를 읽다가 리뷰어에게 사용 경험을 문의하거나, 소셜 미디어에서 브랜드와 소통하여 제품의 기능, 가격 및 기타 세부 정보 등 궁금한 모든 것을 직접 해결한다.

Action : 만일 제품이나 브랜드가 마음에 들고, 앞서 브랜드와의 소통 과정에서 만족스러운 경험을 하게 되면, 소비자는 제품 구매를 하고, 이어서 구독, 다운로드와 같은 참여 활동까지 하게 된다.

Advocate : 구매 후 만족한 소비자는 다양한 온라인 채널을 통해 긍정적인 경험을 공유함으로써 해당 브랜드나 제품의 옹호자가 될 수 있다. 이는 특히 다른 사람의 Aware ~ Ask 단계에서 또 다른 영향을 미치기 때문에 비즈니스 성장이라는 측면에서 매우 중요하다. 반대로 구매 후 부정적인 사용 경험은 부정적인 경험 공유를 통해 반대의 영향을 미칠 수도 있다.


5A 모델은 다양한 디지털 미디어 중에서도 특히 소셜 네트워크를 통한 적극적인 정보의 습득과 참여 현상이 두드러지는 MZ세대의 특성을 보다 잘 반영한 모델이다. 특히 1회적인 Ask-Answer 만으로 끝나지 않고 지속적인 대화를 통해 브랜드와 상품을 이해하는 참여형 미디어인 유튜브, 인스타그램의 부상에 따라, 2023년 도쿄해상홀딩스에서는 Ask 단계를 “Dialogue” 단계로 표현하기도 했다. 향후 좀 더 자세히 다루겠지만, 대화형 마케팅이 갖는 의미는 브랜드와의 소통 방식의 변화와 초개인화 마케팅 측면에서도 중요하므로, 개인적으로도 Dialogue로서 표현하는 것이 더 적절한 표현이라 생각한다.


Loop 모델


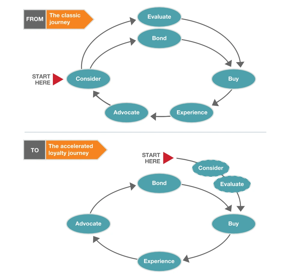
그런데, 앞서 설명한 모든 구매결정 프로세스는, 잠재 고객이 아직 브랜드나 상품을 인지하지 못한 상태에서 출발해 구매에 이르기까지의 여정을 가정한 프로세스이다. 만일 한번 특정 브랜드의 상품을 구매한 이후, 재구매 혹은 해당 브랜드의 타 상품을 구매할 경우에도 위의 구매 결정 프로세스를 따르게 될까? 그렇지는 않을 것이다. 대부분 브랜드가 광고 등을 통해 잠재고객을 실제 구매 고객으로 만든 이후에는, 충성고객, 즉 단골 고객이 되기를 기대할 것이며, 이들의 구매 결정 프로세스는 분명 위에서 설명된 프로세스와는 다르다.


이러한 반복적인 구매 사이클을 고려하여 설계한 구매 결정 프로세스들도 일부 발표되었다. 대표적으로 글로벌 컨설팅 기업인 맥킨지가 발표한 “Loop”가 있다. Loop 구매 결정 사이클은 앞서 소개된 구매 프로세스와 같이 처음 구매가 이루어지기 까지의 “클래식 여정 (The Classic Journey)”와, 한번 고객이 된 후 단골 구매 시에 적용될 수 있는 “로열 고객의 가속화 여정 (Accelerated Royalty Journey)" 으로 구성된다.

LOOP 구매결정 프로세스 : 맥킨지, 2015


흔히 CRM (Customer Relationship Management)이라고 얘기되는 고객 관계 관리 관점에서는 이러한 충성 고객의 확보와 유지가 중심이 되는 만큼, 충성 고객의 구매 결정 프로세스를 함께 설명하는 Loop 프로세스가 구매 과정을 설명하는 데 보다 더 적절할 수 있다.




참여형 구매결정 사이클 (Engagement Influenced Purchase Decision Cycle)


그 외에도 비슷한 개념의 구매 여정 프로세스들이 존재하나, 기본적인 개념은 유사하기에 이들을 하나하나 설명하지는 않겠다. 대신 최근 MZ세대를 중심으로 주요 채널로 자리잡고 있는 유튜브, 인스타그램 등 소셜 네트워크를 통한 구매 결정 프로세스를 설명하기에는 여전히 아쉬운 부분이 있기에, 소셜미디어를 통한 구매활동에 맞는 구매 여정 프로세스를 내 기준에서 다음과 같이 별도로 정리해보았다. 소비자의 참여와 인플루언서의 영향이 상대적으로 중요한 소셜네트워크 미디어의 특성을 강조하기 위해 '참여형 구매 결정 사이클 (Engagement influenced Purchase Decision Cycle)'이라 명칭하도록 하겠다.

참여형 구매결정 사이클 (Engagement Influenced Purchase Decision Cycle)

참여형 구매 결정 사이클에서, 처음으로 제품이나 브랜드에 대해 인지(Awareness)하게 된 잠재 고객은 소셜미디어를 통해 기존 사용자나 인플루언서, 혹은 브랜드와 적극적인 소통과 참여를 통해 해당 제품/브랜드에 대한 정보를 습득한다(Engagement). 그 결과 소비자의 요구에 부합하는 긍정적인 경험을 했을 때 구매를 고려하게 되고 (Consideration), 최종적으로 가격, 타이밍 등의 조건이 일치한다면, 구매와 같은 Action을 하게 된다 (ACT). 구매자는 여기서 그치지 않고, 구매 이후에 리뷰 공유나 제품 추천 등의 활동을 통해 다른 잠재고객에게 긍정, 혹은 부정적인 영향을 미친다. (Post-Act Engagement)

만일 긍정적인 사용자 경험을 거친 소비자가 해당 브랜드나 제품을 재구매할 경우에는, 이미 활발하게 참여를 진행해온 터라 바로 구매 고려 단계를 거쳐 구매 행동에 이르게 될 것이다. 그리고 여전히 구매 이후에 지속적으로 리뷰나 추천등의 참여 활동이 이어진다. 이와 같이 충성고객 혹은 단골 고객의 경우에는, 제품 구매 필요가 발생할 때 바로 Consideration - Act (구매) - Post-Act Engagement로 이어지는 짧은 구매 사이클을 거친다.


기업은 가능한 많은 사용자를 충성 고객으로 확보/유지함으로써 적은 마케팅 비용으로 재구매를 창출할 뿐 아니라, 동시에 마케팅 비용 없이도 자연스러운 입소문을 통한 또 다른 잠재고객의 유입을 기대할 수 있다. 특히 소셜네트워크를 통한 구매 결정이 점점 증가하는 최근에는 소션 미디어 참여를 통한 충성 고객의 역할이 더욱 중요해지고 있다. 이러한 추세는 신뢰도 높은 HubSpot의 최근 마케팅 리포트를 통해서도 확인할 수 있는데, 소셜미디어의 긍정적 참여자에 의한 선순환 역할로 인해, 2023년도 글로벌 시장에서 소셜 네트워크 마케팅이 가장 ROI가 높은 마케팅 채널로서 보고되었다. (출처 : HubSpot 2024 marketing-industry-trends-report)

keyword
이전 02화간단히 살펴보는 광고 마케팅 변천사