brunch

안나의 상해 이야기 10 -무모한 도전

by 안나

2022년 7월 5일 화요일


저는 상해의 여름을 경험하지 못했습니다.

가끔 걸어서 퇴근하는 제게 지인 분들이 네가 더위를 먹어봐야 정신을 차릴 텐데 하세요

아침에는 걸어서 출근 못 해요.

땀이 잘 안나는 체질인데도 걸어서 출근하면 뒷감당이 안되어요.

직업 상

단정 깔끔이 필수라서

아침 출근은 디디(중국판 우버)를 타고 해요

상해 봉쇄가 조금만 늦게 풀렸어도

민항 문화공원을 가로질러서 걸어서 출근하는 `나의 출근길`이라는 글은 못썼을 듯


약속 있거나 일이 있어서 늦게 퇴근하는 날

걸어서 퇴근하는 제게 지인분들이 무모한 도전이라고 하세요


오늘 또 간헐적 봉쇄와 기습적 핵검이 시작되었습니다

민항취 내에서 3군데 아파트가 봉쇄되었고 일부 아파트는 동별로 봉쇄되었습니다

지아딩취嘉定区에서는 오피스 건물을 봉쇄해서

지인 분께서 퇴근도 못하고 건물에 갇혀 계시네요

2일 동안 오피스 건물에서 갇혀 계셔야 해요

그다음에 어떻게 될지는 모르고요


WeChat Image_20220705204437.jpg

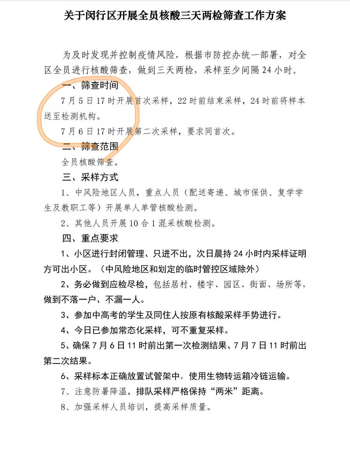
저희 아파트 단체방에서 7월 5일부터 6일까지 2일 동안 핵산 검사한다고 올라왔어요

민항취闵行区전체에서 2일간 미니멀 락다운 실시예요

어떠한 사전 예고나 사후 조치 없이 무조건 실시예요


다들 도대체 언제까지 이렇게 할 거냐 하는 불만이 쏟아져 나왔어요

바이러스와 이길 수 없는 게임을 하니 번번이 지죠


지금 안휘성安徽省에서도 확진자가 증가하고 있거든요

서안은 오늘부터 또 7일동안 봉쇄 관리에 들어갔어요

우리는 이미 알잖아요

오미크론 바이러스에 우리가 이길 수 없다는 것

자연이 인간을 만들었는데 '

어떻게 인간이 자연을 이겨요



저희 지점에 새 직원이 왔어요

원래 3월에 입행하기로 했는 데 상해 봉쇄 때문에 6월 13일부터 출근했어요

귀하디 귀한 신입행원인데 남자예요

한국에서는 은행의 성비가 비슷한데요

여기 중국에서는 남자 은행원 비중이 매우 낮아요

특히 저희 쪽에서는요


금보다 귀한 남자 신입 행원이에요

한국에 유학 가서 법학을 공부했고 한식이 먹고 싶어서 고향인 내몽고에서

북경 왕징까지 원정 왔고 나중에 한국에서 살겠다는 열정남이에요

우리 신입 행원이

지금 은행 업무 배우면서 이런저런 도전을 하면서 고전하고 있어요

저는 옆에서 도와주면서 응원하고 있어요

저도 신입 때 어리버리했고 선배들의 가르침 속에서 성장했으니까요


도전은 원래 아름답잖아요

꼭 승리하거나 달성하지 못해도 시도만으로도 우리는 박수 쳐줄 수 있어요

이제 입행한 지 한 달도 안 된 우리 신입 행원이 하는 도전은 아름다운데요


코로나 바이러스와 싸워서 이기겠다는 이 나라의 무모한 도전은 왜 밉기만 하죠


keyword
매거진의 이전글안나의 상해 이야기 9-상해 봉쇄 해제 그 후 한 달