brunch

전문가의 직감을 훔치는 방법

RPD (Recognition-Primed Decision) 모델

by 프로디

제가 개발자로 막 일하기 시작했을 때였습니다. 퇴근하기 직전, 작성한 코드를 실행하는데, 처음 보는 에러가 났습니다. 평소라면 에러메시지를 보고 원인을 찾았겠지만, 이번에는 달랐습니다. 아무런 설명 없이 '변수가 잘못 정의되었다'라는 모호한 에러메시지 한 줄만 나왔습니다. 퇴근을 앞두고 이런 일이 나서 귀찮기도 하고, 당황스럽기도 해서 이것저것 시도해보고 있었죠.


markus-spiske-bMvuh0YQQ68-unsplash.jpg 이런 식으로 모호한 오류였습니다.


오류는 해결되지 않았고, 저는 옆자리에 있는 선배에게 상황을 설명했습니다. 선배는 몇 초간 뜸 들이며 고민하더니, 말했습니다. '그거 아마 디펜던시 버전 바뀌면서 오류가 생긴 걸 거예요. 수정해 볼래요?'


선배의 생각이 맞았고, 오류를 바로 해결할 수 있었습니다. 저는 선배한테 물었죠. '디펜던시 문제인지 어떻게 아셨어요?' 선배는 '아침에 디펜던시 업데이트한다고 말했었고, 그거 말고는 다른 수정사항도 없고, 우리 코드 문제였으면 그런 에러메시지는 잘 안 나오길래 그렇게 말했어요.'라고만 답했습니다.


그날 퇴근하며 저는 궁금했습니다. 똑같은 오류 화면을 보고도, 선배는 어떻게 빠르게 문제를 파악할 수 있었을까? 이런 직감은 어떻게 배우는 걸까?



전문가처럼 행동하는 방법

선배는 저와 무엇이 다를까요? 전문가는 어떤 차이점이 있을까요? 실제로 이 문제를 연구한 사람이 있습니다. 개리 클라인 (Gary Klein)은 경찰, 응급외과 의사, 혹은 소방관처럼 복잡하고 급박한 상황에서 결정을 내리는 사람들을 연구한 미국의 심리학자입니다.


1670276949183?e=1749081600&v=beta&t=iGFpnsJo7K5qXF_6xWvaCBkxTKaudcLVspR2UO5TZmQ Gary Klien (https://www.gary-klein.com)


일반적으로 우리는 의사결정을 규칙에 따라 내려야 한다고 생각합니다. 마치 컴퓨터가 규칙에 따라 문제를 해결하듯이요. 하지만, 상황이 복잡하고, 정보는 부정확하거나 부족하고, 게다가 일일이 따져볼 시간도 없을 때에도 규칙대로 판단할 수 있을까요? 불타는 건물에 투입된 소방관이 불길을 관찰하면서 어디부터 불을 끌지 하나하나 고민할 수 있을까요? 건물마다 사고마다 상황이 너무 다르고, 시간도 없기 때문에 규칙만 따라서는 문제를 해결하기는 어렵습니다.


jay-heike-ciVuEkjOotE-unsplash.jpg


주식시장도 마찬가지입니다. 정확히 똑같은 시장 상황이 반복되지는 않고, 어디서 본듯한 비슷비슷한 상황이 펼쳐지는 정도입니다. 이런 상황에서 규칙대로 의사결정을 할 수는 없습니다. 경험과 직관, 패턴 매칭으로 문제를 해결해야 합니다.

개리 클라인이 개발한 RPD 모델 (Recognition Primed Decision Model)은 급박한 상황에서 경험에 기반한 의사결정을 내리는 방법을 설명합니다.


매주 똑똑해지는 실용적인 팁을 드릴까요?
설득, 마케팅, 글쓰기 등 현대인의 필수 스킬을 알려드려요
지금 구독하고 새 글 알림을 받아보세요!



RPD 모델: 발견 - 검색 - 상상

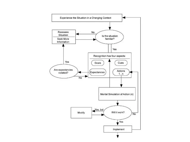
개리 클라인이 개발한 RPD 모델은 이렇게 생겼습니다. 여기에서 한국어 버전도 볼 수 있어요.

rpd_-_flowchart.1.23.2021a_0.jpg?itok=hUQ4qCc7 The RPD Model, by Gary Klein

선이 많아서 복잡해 보이지만, 핵심만 요약하면 3단계입니다.


1. 발견: 주어진 상황에서 핵심적인 특징(신호)을 발견한다.

2. 검색: 주어진 특징과 관련된 경험들 중 유사한 사례를 찾는다. (비교한 결과 유사하지 않다면, 1로 돌아가서 다른 특징을 찾아본다)

3. 상상: 떠올린 상황의 해결책을 기반으로 해결책을 떠올리고, 결과를 상상(시뮬레이션)한다. (시뮬레이션한 결과 해결될 것 같지 않다면, 1 혹은 2로 돌아가서 다른 경험과 해결책을 떠올린다.)


RPD 모델의 핵심은 과거 기억을 떠오르는 대로 따르는 것이 아니라, 능동적으로 비교해서 활용하는 데 있습니다. 포착한 특징을 기반으로 가장 비슷한 경험을 찾고, 그 경험과 현재 상황의 차이를 시뮬레이션 과정에서 경험을 현실에 정확하게 적용할 수 있도록 도와주죠.


anastasia-petrova-xu2WYJek5AI-unsplash.jpg


알고 보면, 전문가처럼 보이는 '직관'은 무당과 같은 신기(神奇)가 아니라 경험을 빠르게 활용한 결과입니다. 떠오르는 기억(System 1)을 반사적으로 따르는 대신, 경험(System 1)을 RPD모델과 합칠 때(System 2), 우리는 가장 정확한 직관력을 가질 수 있습니다.


정리하자면, RPD는 정의할 수 없는 문제를 해결하는 방법입니다. 인생에서 마주하는 거의 모든 문제가 그렇죠. 짬밥과 감, 직관과 통찰은 결국 패턴 찾기 게임이고, RPD는 패턴을 찾는 방법입니다.


P.S. 실력을 쌓으려면 회고와 반성도 중요합니다. 하지만 '승패는 병가지상사'라는 말이 있듯, 복잡한 상황에서 내린 결정은 그 결과만으로는 판단할 수 없습니다. 이득을 봤다고 무조건 좋은 투자는 아니고, 우주선이 폭발했으니 발사 결정이 무조건 잘못되었다고는 할 수 없습니다.


그렇다면 의사결정을 잘 내렸는지는 어떻게 판단할 수 있을까요? 개리 클라인이 만든 CDM(Critical Decision Method)을 활용하면 내 의사결정과정에서 어떤 점이 좋았고 어떤 점이 부족했는지 알 수 있습니다. 또한, 전문가가 어떻게 결정을 내리는지 과정을 해부해 보면서 전문가의 능력을 흡수할 수도 있지요!

다음 글에서는 CDM 이란 무엇이며, 어떻게 쉽게 적용할 수 있는지 알아보겠습니다.


매주 똑똑해지는 실용적인 팁을 드릴까요?
설득, 마케팅, 글쓰기 등 현대인의 필수 스킬을 알려드려요
지금 구독하고 새 글 알림을 받아보세요!


참고한 자료: 아티클(1 , 2), 생각에 관한 생각, 싱크 어게인, Social functionalist frameworks for judgment and choice


이런 글도 좋아하실 것 같아요!


keyword
이전 11화P2P 투자로 300만원 잃고 배운 것