15. 데이터의 물결, 뇌의 나침반

by Dr Ryan

“너는 무리와 함께 가길 원하는가, 아니면 이끌기를 원하는가, 혹은 홀로 가길 원하는가?... 인간은 자신이 무엇을 원하는지, 그리고 무언가를 원한다는 사실을 알아야 한다.”

-프리드리히 니체, 우상의 황혼 중


우리 개개인은 거대한 정보의 바다에 둘러싸여 있습니다. 아니, 그 양이 끝없이 확장되는 것을 보면 마치 우주를 마주한 듯한 아득한 느낌마저 듭니다. 고객의 목소리, 시장 데이터, 내부 보고서, 경쟁사 동향 등 매일 쏟아지는 수많은 정보가 끊임없이 조직의 문을 두드리죠.


이러한 정보의 흐름은 마치 물리 세계의 음파가 귀에 도달해 소리로 인식되는 과정과 닮았습니다.

성공적인 조직은 이 정보의 홍수 속에서 핵심을 포착하고, 왜곡 없이 전달하며, 의미를 부여해 현명한 의사결정으로 나아가야 한다고 봅니다. 그러나 현실에서는 잘못된 정보 전달, 부서 간 단절, 비효율적인 처리 방식으로 인해 조직의 생존과 성장이 위협받는 일이 적지 않습니다.


그렇다면 조직은 어떻게 이 복잡한 정보들을 ‘듣고, 이해하고, 반응’할 수 있을까요?

그 실마리를 인간의 정교한 청각 시스템, 특히 소리를 듣고 해석하는 ‘중앙 청각 경로(Central Auditory Pathway)’에서 찾아보려고 합니다.


이 장에서는 인체가 소리 정보를 받아들여 최종적으로 의미를 이해하기까지의 놀랍도록 정교한 과정을 알아볼 것입니다. 그리고 이 과학적인 구조와 기능이 고객 피드백을 수집하고, 부서 간 이견을 조율하며, 중요한 데이터를 선별하고, 마침내 전략적인 의사결정을 내리는 조직의 정보 흐름 및 구조와 어떻게 유사한지를 살펴볼 것입니다. 하지만 기억하세요. 이건 첫 번째 수업입니다. 시험에 나오는 범위는 아니니 너무 긴장할 필요는 없습니다.


이제부터 뇌의 청각 시스템에 비유하여 조직이 정보의 홍수 속에서 길을 잃지 않고 제대로 '듣고, 처리하고, 이해하며, 반응하는' 방법을 제시하고자 합니다. '청취하는 조직'의 비밀을 함께 파헤쳐 볼 시간이죠.



정보의 첫인상


AD_4nXf9f6hf1eZDlmMGX6e4Ht8GNcfmyeAim4EQDfN2zp86rzluxLFC-F6FqPh3RtaSyz6v2xxuuiN21wuqt40rDUVJBqPyuJbIyp9_Jr7cPUOfe93iNpA4kcr_y-FVZ6QebjOSyMQ8wA?key=3VxNtqMnfgSqY7hTyEEmfA

앞서 우리는 소리가 가운데귀를 거쳐 속귀로 전달되고, 그곳에서 전기 신호로 변환되는 과정을 살펴보았습니다. 이 전기 신호는 뇌가 정보를 이해하는 ‘언어’와 같다. 하지만 단순히 전기 신호가 있다고 해서 우리가 감각을 느끼는 것은 아닙니다. 예를 들어, 귀나 눈에 전류를 흘린다고 해서 새로운 소리를 듣거나 색을 볼 수 없는 이유가 바로 여기에 있죠. 뇌가 감각 정보를 해석하는 과정은 신호의 종류, 패턴, 전달 경로, 그리고 뇌의 특정 영역과의 복잡한 상호작용을 통해 이루어집니다.


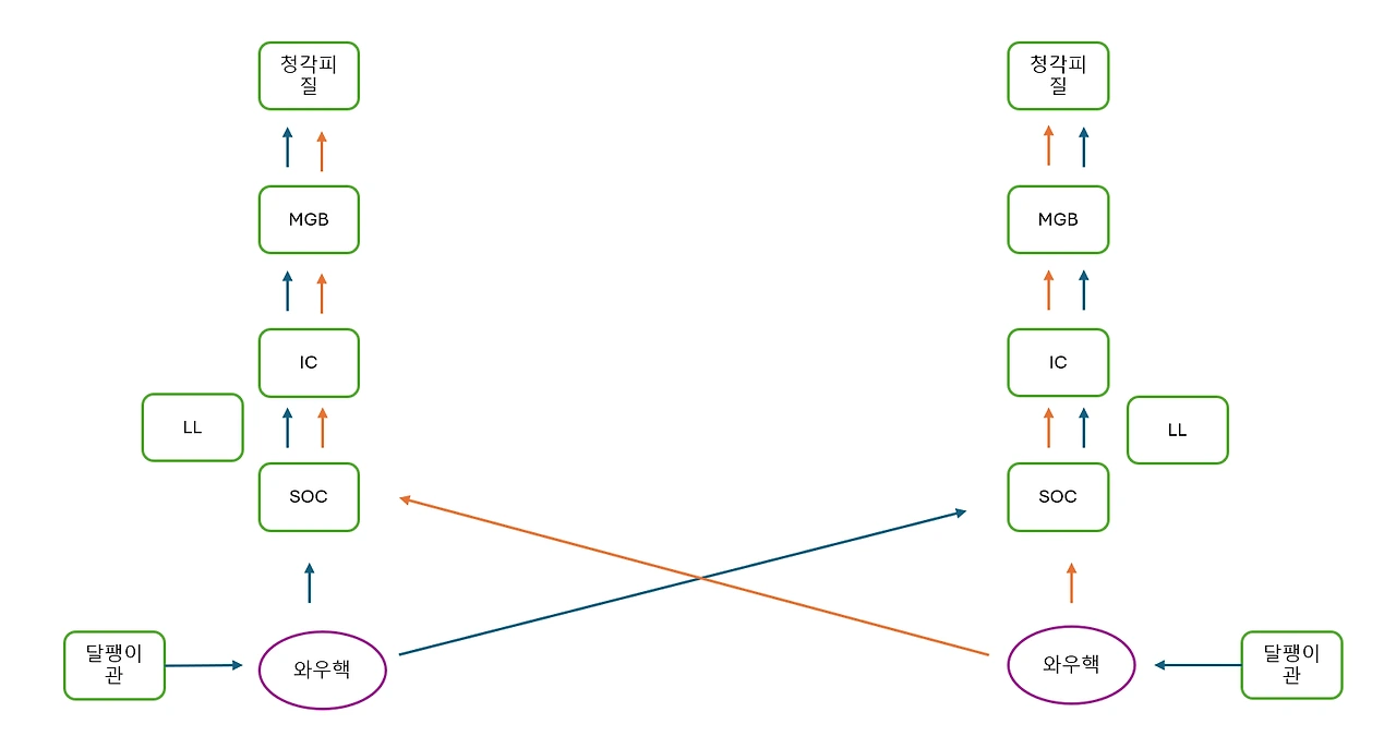
청각 정보가 뇌에 도착하면, 가장 먼저 ‘와우핵’과 ‘상 올리브핵’이라는 두 기관이 이 신호를 처리합니다. 앞서 간략히 소개한 이 두 기관을 이제 좀 더 자세히 살펴보겠습니다. 와우 핵은 뇌간 뒤쪽에 자리한 신경세포들의 집합체로, 양쪽 귀에서 전달된 소리 신호가 뇌로 들어가는 첫 관문입니다. 단순히 소리를 전달하는 것에 그치지 않고, 소리의 강도, 높낮이, 길이 같은 기본적인 특성들을 해석하고 분류하기 시작합니다. 마치 각기 다른 전문가들이 모여 하나의 보고서를 분석하듯, 와우핵 안에는 다양한 세포들이 소리 신호의 서로 다른 면을 맡아 처리합니다.


와우 핵은 크게 ‘등 쪽 와우핵’과 ‘배 쪽 와우핵’ 두 부분으로 나뉩니다. 두 부위는 같은 소리를 받아들이지만, 각기 다른 방식으로 신호를 해석하여 뇌의 다음 단계로 보내죠. 특히 배 쪽 와우 핵은 마치 두 개의 사령부처럼 역할이 나뉘어 있습니다. 앞쪽 부서는 소리의 높낮이를 아주 정밀하게 분해하는데, 마치 지형의 등고선을 그리듯 ‘주파수 지도’를 만듭니다. 각 구역은 특정 주파수에만 반응하며, 이렇게 나뉜 정보는 뇌의 더 높은 영역으로 전달되는 것이죠.


반면, 배 쪽 와우 핵의 뒤쪽 부서는 시간에 민감한 ‘분석가’ 역할을 합니다. 음악의 박자나 말소리의 빠르기 같은 시간적 리듬을 읽어내며, 소리 속에 숨겨진 시간의 흐름과 패턴을 해석하는 것이죠. 더 나아가 배 쪽 와우 핵은 소리 뿐 아니라 몸의 감각 정보와 주변 환경 신호도 함께 받아들입니다. 이를 종합해 보면, 와우 핵은 단순히 정보를 처리하는 기관이 아니라, 들어온 신호들의 방향을 정하고 의미를 부여하며, 이후 뇌가 전략적으로 반응할 수 있도록 돕는 출발점인 셈이네요. 마치 조직의 정보 수집 부서가 단순히 자료를 모으는 데 그치지 않고, 중요한 의미를 해석해 다음 행동을 준비하는 것과 같습니다.


이에 반해 등 쪽 와우 핵은 조금 다른 역할을 맡고 있습니다. 이 부위의 가장 중요한 기능은 바깥귀의 구조 때문에 생기는 소리의 주파수 왜곡, 즉 ‘머리 관련 전달 함수(HRTF)’를 감지하고 분석하는 일입니다. 이 과정은 소리가 위나 아래, 즉 수직 방향에서 오는지를 판단하는 데 핵심 단서를 제공합니다. 마치 기업이 고객 피드백이 어떤 채널을 통해 들어오는지 파악하듯, 소리의 방향과 맥락을 더 정확히 이해할 수 있게 해줍니다. 또한, 머리의 위치와 움직임에 대한 신체 감각 정보가 HRTF 계산에 중요하듯, 조직도 시장 흐름이나 내부 역량에 대한 이해를 바탕으로 외부 신호를 더 정교하게 해석할 수 있습니다. 등 쪽 와우 핵이 하는 또 다른 중요한 일은 자가 생성음, 즉 우리가 스스로 내는 소리를 걸러내는 것이죠. 마치 노이즈 캔슬링 헤드폰이 주변 소음을 차단해 중요한 소리에 집중하도록 돕는 것처럼, 이 부위는 내부에서 발생하는 잡음들을 효과적으로 제거해 외부에서 오는 중요한 소리에 더 집중할 수 있게 해줍니다. 조직에서 불필요한 회의나 중복된 보고서 같은 내부 잡음을 줄이고, 고객의 목소리나 시장 변화를 선명하게 듣는 과정과도 닮았네요.


다음 관문은 상 올리브 복합체 (Superior Olivary Complex)다. 소리가 뇌로 전달될 때, 상 올리브 복합체는 양쪽 귀에서 들어오는 정보를 통합하여 소리의 방향과 위치를 판단하는 매우 중요한 역할을 합니다. 와우 핵에서 1차 처리된 소리 신호는 상 올리브 복합체로 모이는데, 이곳에서는 단일한 소리 신호에 반응하기보다, 양쪽 귀에서 도달하는 소리 신호의 미세한 시간 차이와 강도 차이를 정밀하게 비교 분석합니다. 이러한 비교를 통해 우리는 눈을 감고도 소리가 어디에서 나는지 정확히 알아차릴 수 있는 것입니다. 이를 조직의 의사결정 과정에 비유해 볼까요? 조직 내에는 마케팅, 영업, 개발 등 다양한 부서가 있습니다. 각 부서는 시장, 고객, 기술 등 자신만의 고유한 관점과 정보를 가지고 있죠. 마치 상 올리브 복합체가 양쪽 귀에서 오는 정보를 통합하듯이, 조직도 다양한 부서의 관점과 정보를 교차 분석하는 단계를 거쳐야 합니다. 한 부서의 강한 주장이나 단일한 정보에만 의존하기보다는, 여러 부서에서 들어오는 미세한 차이와 관점들을 주의 깊게 청취하고 통합할 때 비로소 정확한 방향을 설정하고 최적의 의사결정을 내릴 수 있습니다. 의사결정은 '하나의 강한 신호'보다 '두 개의 미세한 차이'를 듣는 데서 시작된다는 점을 상 올리브 복합체의 역할이 잘 보여주는 셈입니다.


와우 핵과 상 올리브핵이 소리의 기본적인 특성들을 비교, 분류하고 뇌가 원하는 의미를 부여하기 시작하는 것처럼, 조직 역시 방대한 데이터를 단순히 모으는 것을 넘어 각 데이터의 특성을 파악하고 이를 비즈니스적 맥락에서 해석해야 합니다. 무엇보다 중요한 것은 데이터가 어떤 방식으로든 '의미 있는 소리'로 변환되어야 한다는 점입니다. 와우 핵이 소리를 제대로 분류하고 해석하지 못하면 뇌가 그것을 잡음으로 인식하거나 아예 인지하지 못하는 것처럼, 조직 내 데이터 처리 과정 중 어느 하나라도 흐트러지면 아무리 방대한 데이터라도 결국 무의미한 잡음에 불과하게 됩니다.


잘 처리된 데이터는 강력한 무기가 됩니다. 이는 수익 증대, 비용 절감, 고객 만족도 향상 등 비즈니스 목표를 직접적으로 뒷받침합니다. 와우핵이 소리의 주파수, 강도, 패턴을 정밀 분석해 뇌가 무엇을 들을지 결정하도록 돕는 것처럼, 기업은 고객 데이터를 분석해 새로운 수익원을 발굴하고, 시장 트렌드를 파악해 경쟁 우위를 확보하며, 고객의 궁극적인 필요를 예측할 수 있습니다. 데이터는 단순히 저장하는 것을 넘어, 새로운 가치를 창출하고 비즈니스 성장을 견인하는 핵심 동력이 되어야 하기 때문이죠. 데이터 수집만큼 중요한 것은 그것을 어떻게 해석하고 처리하는지에 대한 것입니다. 와우핵이 소리의 첫인상을 어떻게 분석하느냐에 따라 뇌가 소리를 인식하는 방식이 달라지듯, 조직에서도 데이터에 대한 초기 해석이 모든 것을 좌우합니다. 매일 방대한 정보가 쏟아지고, AI가 정보 수집과 초기 해석 시간을 획기적으로 줄이고 있지만, 단순히 데이터를 모으는 것만으로는 충분치 않습니다. 인간의 통찰력과 전략적 해석이 더해 져야만 데이터의 진정한 가치를 이해할 수 있는 것입니다.


속도와 통찰

와우 핵과 상 올리브 복합체를 거친 청각 정보는 외측 섬유대(Lateral Lemniscus)로 향합니다. 여기는 소리 정보가 뇌의 상위 청각 구조로 빠르게 전달되는 고속도로와 같습니다. 여기서 소리 신호는 외측 섬유대를 통해 마치 잘 닦인 도로 위를 달리는 차량처럼 지연 없이 신속하고 안정적으로 이동합니다. 이 경로는 정보의 전달 속도와 경로의 안정성을 결정하며, 청각 정보가 뇌에서 실시간으로 처리될 수 있도록 돕습니다.


이러한 고속도로의 중요성은 고대 로마 제국의 도로망에서 유사성을 찾아볼 수 있습니다. “모든 길은 로마로 통한다”라는 말처럼, 로마의 도로는 단순한 길이 아니라 제국의 힘과 번영을 상징하는 기반 시설이자 그들의 문화를 정복지에 퍼뜨리는 동맥과도 같았습니다. 현대 사회에서도 고속도로는 중요한 사회 기반 시설입니다. 고속도로는 물류의 이동과 경제 활동이 원활해지는 데 지대한 역할을 합니다. 물론 약속 시간에 늦지 않게 해주는 역할도 하죠. 만약 어느 날 갑자기 이 고속도로가 끊긴다면, 사회와 경제는 큰 혼란에 빠질 수밖에 없습니다.


외측 섬유대는 바로 이처럼 정보가 흐르는 고속도로이자 조직 내 소통의 속도와 효율성을 담당합니다. 아무리 중요한 정보라도 전달 속도가 느리거나 중간에 정체된다면 뇌의 상위 영역이 소리를 적시에 정확하게 인지하고 반응하기 어려울 것입니다. 마치 현대 사회의 물류 흐름이나 로마 제국의 군사 통치에 도로가 필수적이었듯이, 외측섬유대처럼 빠르고 안정적인 정보 흐름은 뇌가 급변하는 청각 환경에 기민하게 대응하고 효율적으로 움직이는 데 필수적인 요소입니다. 만약 청각 정보의 고속도로인 외측 섬유대에 문제가 생긴다면, 우리는 소리의 미묘한 변화나 빠른 대화의 흐름을 놓치게 될 수도 있습니다.


조직에 빗대어 보자면, 외측 섬유대는 정보가 얼마나 빠르고 효율적으로 전달되는지를 뜻합니다. 조직 내에서 정보 전달은 개인과 팀, 부서 사이에 지식과 데이터, 그리고 중요한 인사이트를 주고받는 과정입니다. 이 과정이 잘 돌아가야 협업이 원활해지고, 올바른 의사결정을 할 수 있으며, 나아가 혁신도 가능한 것이죠. 무엇보다 필요한 정보가 필요한 사람에게 제때 도달해야 합니다.특히 중간 관리자들이 정보 흐름의 병목이 되면, 윗사람의 전략이 아래로 제대로 전달되지 않고, 현장의 중요한 목소리가 위로 올라가지 못해 조직의 민첩성이 크게 떨어지게 됩니다. 이처럼 빠르고 안정적인 정보 흐름은 조직이 변화무쌍한 환경 속에서도 민첩하게 대응하고, 효율적으로 움직일 수 있게 하는 필수 조건이겠죠.

AD_4nXfYx1q8vjFCrrh7Q2Nw1fZRyj97EiwvQLotDi6QM_0Mc3iLemtOpOogRphcBYYo1yFVPk5X6FNRma4RVJXYzIhTFvmvL0ILmy5i8Rl8WyHCDzl11W6vpgdZZa5zn27jTnN05npJag?key=3VxNtqMnfgSqY7hTyEEmfA

우리의 여정에서 다음으로 만나는 곳은 아래 둔덕 (Inferior Colliculus)입니다. 이곳은 뇌의 거의 모든 하위 청각 경로에서 전달되는 정보가 집결하는 핵심 중계 지점이에요. 이름의 약자인 IC는 마치 고속도로의 ‘인터체인지(Interchange)’를 떠올리게 하는데, 실제로도 다양한 경로에서 모인 신호들이 이곳을 거쳐 상위 청각 구조로 이어집니다.


대니얼 카너먼 , 올리비에 시보니 , 캐스 선스타인 그들의 저서 <노이즈>에서 정보의 양이 많다고 해서 항상 좋은 것은 아니라고 말합니다. 지나친 정보는 오히려 판단을 흐리게 하고, 편향을 강화할 수 있다는 뜻이죠. 아래 둔덕의 역할도 이와 닮았습니다. 다양한 주파수, 강도, 시간적 요소가 결합한 복잡한 소리 패턴 속에서, 뇌는 어떤 정보가 중요한지 판단하고 필터링합니다. 그렇게 선별된 신호만이 다음 단계로 전달됩니다. 마치 능숙한 음악가가 수많은 악기 소리 속에서 곡에 어울리는 화음과 불협화음을 가려내듯, 아래 둔덕은 우리의 뇌가 필요한 소리에 집중할 수 있도록 소리의 숲에서 길을 내는 역할을 합니다. 이렇듯, 우리는 쏟아지는 정보와 산발적인 시장 신호 속에서 단순한 신호가 아니라 반복되는 패턴과 경고, 그리고 그 이면에 숨겨진 맥락을 읽어내는 통찰력을 가져야 합니다. 청각 계가 중요한 소리 패턴을 필터링하듯이, 리더는 이러한 반복적인 피드백이 무엇을 의미하는지, 어떤 문제의 본질을 담고 있는지 파악해야 하는 것이죠.


바로 이것이 센스메이킹(Sensemaking) 능력의 핵심입니다. 센스메이킹이란 단순히 정보를 받아들이는 것을 넘어서, 불확실하고 혼란스러운 상황 속에서 흩어진 정보 조각들을 하나로 연결해 숨겨진 의미와 패턴을 찾아내는 지적인 과정입니다. 리더는 마치 탐정처럼 흩어진 단서들을 모아 전체 사건의 큰 그림을 완성하듯, 시장의 작은 변화, 고객의 애매한 요구, 그리고 조직 내부의 미세한 신호들을 단순히 듣기만 하는 데 그치지 않고 그 의미를 해석해 조직 모두가 이해하고 움직일 수 있는 방향으로 제시해야 합니다. 이런 센스메이킹은 전략적 직관으로 이어져, 문제의 근본 원인을 꿰뚫어 보는 힘이 됩니다. 덕분에 조직은 단순히 상황에 반응하는 데 그치지 않고, 근본적이고도 미래지향적인 해결책을 마련하며 한 단계 성장할 수 있을 것입니다.


진정한 이해와 의사결정의 시작

긴 여정 끝에 드디어 청각 신호는 시상 (Thalamus)에 위치한 안쪽무릎체 (Medial Geniculate Body)를 지나 뇌 양쪽에 있는 청각 피질에 도달합니다. 이 청각 피질은 뇌의 바깥 영역에 있는 청각 처리의 최전선이자 최종 종착역인 셈이죠. 특히, 달팽이관에서 시작된 '주파수 특성 지도'는 청각계의 모든 수준에서 그대로 재현되는데, 청각 피질 역시 예외가 아닙니다. 마치 피아노 건반처럼 낮은음부터 높은음까지의 특정 주파수를 담당하는 영역이 공간적으로 조직되어 배치되어 있으며, 이 체계적인 구조를 유지한 채 소리 정보를 처리합니다. 이곳에서 비로소 소리의 높낮이, 크기, 음색 등 기본적인 특징들이 종합되고, 과거의 경험 및 기억과 연결되어 소리가 담고 있는 맥락과 패턴이 최종적으로 '해석'되고' 의미를 부여받습니다. 특히 인간의 말소리나 음악처럼 복잡하면서도 구조화된 음향 신호는 청각 피질에서 비로소 음절과 단어, 혹은 선율로 인식됩니다. 이것이야말로 진정한 이해의 시작입니다.


AD_4nXeSIdyuF3-MCSPiVtPE0_WKQ9x5upf23JoT2g4FJZT2iS1oy0dDSgfhPirvDXA5qoKqm2NLo4BC_sOx63X9s8T7Uw5PtlGvQ3yvTKNetoetpORLD91WPeNrR6gnqRHb5oH2DtnEyQ?key=3VxNtqMnfgSqY7hTyEEmfA

조직의 정보 흐름에서 청각 피질은 최고 의사결정권자(Decision-Maker), 즉 리더십 계층에 해당할 것입니다. 모든 필터링과 통합 과정을 거쳐 최종적으로 도달한 정보는 이곳에서 조직의 나아갈 방향을 결정하는 지식과 통찰로 변환됩니다. 리더는 어떤 사람인가,라는 질문에 대한 답은, 다소 과장하자면 아마 이 세상 사람 수만큼이나 다양하지 않을까요? 실제로 연구되고, 실무에서 활용되는 리더십 유형만 해도 자유방임적 스타일(laissez-faire)부터 권위적 스타일 (authoritarian)까지, 그 사이의 모든 스펙트럼을 아우르죠. 여기서 중요한 점은 리더십의 ‘목적’과 ‘수단’을 혼동해서는 안 된다는 것입니다. 개인적으로 저는 리더십의 목적을 한 집단을 생존 시키고, 더 나아가 번영하게 만드는 것 (Survive and thrive)이라고 봅니다. 그 외의 모든 요소는 이 목적을 달성하기 위한 수단일 뿐입니다.


현대 사회는 빠르게 변화하고 있으며, 개인의 다양성은 그 어느 때보다도 큽니다. 이러한 시대에 주목받는 것은 유연하고 적응력 있는 소프트 스킬 기반의 리더십입니다. 고정된 리더상보다는 변화에 민감하며, 구성원과의 관계를 능동적으로 조율하는 접근이 점점 더 중요해지고 있습니다. 이는 고정된 리더상보다는 변화에 민감하고 구성원과의 관계를 중시하는 접근이 점차 중요해지고 있음을 보여줍니다. 이러한 정의에 따르면, 뇌는 적응력과 유연함에 있어 최고의 기관이라 할 수 있겠네요. 뇌는 인간이 태어나는 순간부터 끊임없이 변화하는 환경에 반응하고, 맥락에 맞게 자신을 조율하며 기능해 왔습니다. 마찬가지로, 조직을 생존시키고 번영하게 만드는 리더십의 핵심 역량은 변화하는 정보의 소리를 듣고, 해석하며, 그에 따라 판단을 조율하는 능력일 것입니다. 이것이 바로 우리가 말하는 ‘청취의 뇌’라는 리더십의 핵심입니다.


되돌이표

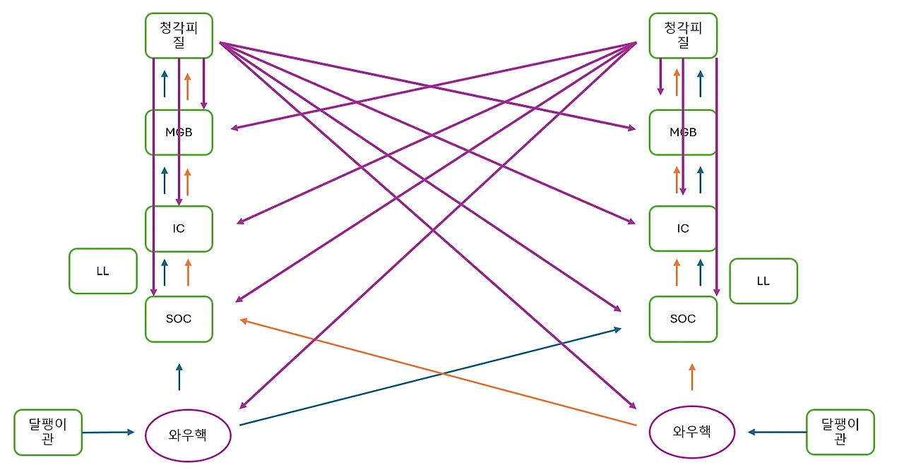
우리는 흔히 소리를 듣는 과정을 귀에서 뇌로 올라가는 일방통행으로 생각하기 쉽습니다. 하지만 인체의 청각 시스템은 훨씬 더 능동적이며, 바로 이 지점에서 리더십의 역할에 대한 또 하나의 중요한 통찰을 얻을 수 있다고 봅니다. 청각 피질에서 하위 청각 기관으로 '내려오는 피드백'이 존재하기 때문이죠.

AD_4nXcSAjKnl7qNnRytq4robI0A7SSCxzAJXIhy5_otzfUY5cWu-yBfFdK9nTrAxAvyZef-8KHXvn48Htdk6nt4otlqyD_iNbFHFhuhf5ICn8WuqjeRUTjzRNI0NhWS_8xeRA2qCoiVUA?key=3VxNtqMnfgSqY7hTyEEmfA

보라색 선으로 표기된 것이 청각피질에서 내려오는 명령입니다. 참고로, 이 일러스트는 뇌간에 있는 하위 기관들 사이에서 일어나는 복잡한 커뮤니케이션 체계는 그려지지 않은, 단순화된 것임을 염두에 두어야 합니다. 모든 부서 사이에서 일어나는 소통을 하나씩 살펴보며 시간을 보내기에는 첫 번째 수업 시간은 너무 짧기 때문이죠.


중요한 것은, 청각 피질은 단순히 소리를 받아들이는 데 그치지 않는다는 것입니다. 수많은 피드백 과정을 통해 소리 처리 방식을 스스로 조절하며, 중요한 소리에 대한 인식을 높이고 배경 소음은 효과적으로 억제합니다. 나아가 이러한 하향식 경로는 달팽이관 바깥 털세포의 활동을 미세하게 조절해 청각 시스템의 민감도를 정교하게 조절합니다. 결과적으로 특정 소리에 집중하면서도 불필요한 소리는 걸러내는 역할을 한다고 볼 수 있습니다.


이 이야기는 조직의 경청과도 닮은 점이 많습니다. 진짜 경청이란 단순히 말을 듣는 것이 아니라, 수많은 정보 속에서 중요한 내용을 골라내고, 어디에 집중할지, 무엇을 흘려보낼 지 스스로 판단하는 능력을 뜻합니다. 리더는 자신의 ‘듣는 힘’을 끊임없이 점검하고 키워야 합니다. 그래야 조직도 변화하는 상황 속에서 빠르고 정확하게 반응할 수 있을 것입니다. 경청은 한쪽 귀로만 듣는 수동적인 행동이 아니라, 더 잘 듣기 위한 적극적인 자기 관리이자 성장의 과정입니다.


하지만 아무리 많은 정보를 들었다고 해서 끝나는 게 아닙니다. 진짜 중요한 건 그 정보를 어떻게 해석하고 이해하느냐 하는 문제일 것입니다. 만약 리더가 과거의 경험이나 고정된 생각 때문에 정보를 잘못 받아들이면, 조직 전체가 잘못된 판단을 내릴 위험이 커진다. 이는 마치 뇌가 중요한 신호를 착각해 잘못된 명령을 내리는 것과 비슷합니다. 결국 조직의 성패는 리더가 얼마나 잘 듣고, 정확하게 해석하는지에 크게 달려 있습니다. 그래서 리더는 자신의 경청 능력을 끊임없이 키우고, 정보가 가진 진짜 의미를 제대로 읽어내는 데 힘써야 합니다. 여기서 리더는 꼭 최종 결정권자만을 지칭하는 것이 아닙니다. 어느 위치에 있던지 리더는 될 수 있습니다.


목적 있는 청취

청각 시스템은 여러 기능이 얽히고설킨 복잡한 조직이지만, 그 본질은 단순한 소리의 기계적 처리에 머무르지 않습니다. 주파수를 나누고, 강도를 재며, 시간의 흐름을 헤아리는 조각들이 모여 결국 의미를 만드는 하나의 이야기로 엮입니다. 소리라는 바람결 속에서 흩어졌던 신호들은 뇌라는 대지 위에 단단한 뿌리를 내리고 우리의 삶과 관계를 이어주는 다리로 거듭납니다. 이와 같은 존재의 조화는 오늘날 조직의 모습과도 깊이 닮았다고 볼 수 있습니다. 조직 내 여러 부서는 각각의 소리를 내지만, 그 소리가 서로 맞닿아 하나의 조화를 이룰 때 비로소 의미 있는 울림이 되기 때문이죠. 아무리 아름다운 음도 고요한 숲에 흩어진다면 그저 바람 소리에 지나지 않습니다. 기능은 목적과 만나고, 그 만남은 의미를 낳습니다.


뇌가 단순한 감각의 통로를 넘어 세상의 소리를 해석하고 품는 그릇이 되었듯이, 조직 또한 단순한 데이터 수집을 넘어 그 속에 숨은 맥락을 읽고, 방향을 정하는 예민한 감각으로 거듭나야 한다고 봅니다. 중요한 것은 단순히 무엇을 들었느냐가 아닙니다. 조직은 들은 정보를 어떻게 해석하고, 이를 바탕으로 어떤 전략과 결정을 내리느냐가 성패를 좌우할 것입니다. 스스로 듣는 법을 배우고, 들은 데이터를 체계적으로 분석하며, 그 의미를 명확히 이해하는 능력이 곧 조직의 경쟁력입니다. 경청과 해석, 그리고 그에 따른 신속하고 유연한 대응은 오늘날 급변하는 비즈니스 환경에서 생존과 성장의 필수 조건입다. 조직이 능동적이고 전략적인 청취 시스템을 구축할 때, 비로소 지속 가능한 성공을 향한 길이 열리지 않을까요?





keyword
이전 14화14. 소리의 화학: 내 안의 작은 연금술사